��(x��)����Ⱦ�ѳɞ�ȫ���l(w��i)���ش�����(zh��n)��NIR-II��������(d��o)�Ĺ���ί���һ�Nǰ���V韵ķ��������ί����ԡ�Ȼ��������Ч�������ί�ˎ���ڸ�Ⱦ��λ�e�۲����Լ���(du��)����Ĥ���������Ȇ�(w��n)�}����(d��ng)ǰ���о���Ҫ�۽��ڼ{���d�w�ijߴ硢�Π�ͱ������|(zh��)��(du��)��(x��)������Ĥ�B��Ӱ푣����d�w��Ӳ���@һ��Ҫ����(sh��)�ڿ����ί��е�������δ�����̽����
���գ�ɽ�|��W(xu��)�������ں�ɽ����W(xu��)�T������ں����F(tu��n)�(du��)�_(k��i)�l(f��)��һ�Nؓ(f��)�dJ-�ۼ��w������-����������{���z�ң��ɿص��{���z��Ӳ���܉�������ڼ�(x��)����Ⱦ��λ�ĸ�����������Ĥ�еĝB��������K��(sh��)�F(xi��n)NIR-II��������(d��o)����Ч��������ί���ԓ�����Ą�(chu��ng)��֮̎���ڣ��Ƃ�õ��ļ{���z�Ҿ���NIR-II�ɹ������̓�(y��u)���Ĺ���D(zhu��n)�QЧ�ʣ�82.1%���������C�����^ܛ�ļ{���z���ڸ�Ⱦ��λ���и���(y��u)���ĸ���Ч�ʺ�����Ĥ�B�������Ķ��@����߿���Ч�������⣬ԓ�{���z�������Ը�Ⱦ�h(hu��n)�����܉�l(f��)�����⣬ጷų����п���Ч���ĆΌ��ᣨTA������(sh��)�F(xi��n)�f(xi��)ͬ���ס�ԓ�f��ϵ�y(t��ng)������NIR-II����Ч����ί��Ϳ������N���ܣ��Y(ji��)�ό�(du��)�z��Ӳ�ȵ��{(di��o)�أ�����Ч�ί��\���������M���ļ�(x��)����Ⱦ�����Ч�����{�ײ��ϵ��O(sh��)Ӌ(j��)�ṩ���µ�˼·��
2026��2��3�գ����P(gu��n)�о��ɹ�����Stiffness-Tunable Phenolic Nanocapsules Loaded with J?Aggregates for Near-Infrared II Imaging-Guided Phototherapy of Bacterial Infections�����}�l(f��)����ACS Nano�ϡ�ɽ�|��W(xu��)���W(xu��)�c�����W(xu��)Ժ�������ں�ɽ����W(xu��)���W(xu��)�����W(xu��)Ժ�T�������ڞ�ԓՓ�ĵ�ͨӍ���ߣ�ɽ����W(xu��)������������ԓՓ�ĵĵ�һ���ߡ�
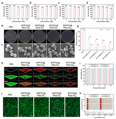
���ϳɵľ���A-D-��-D-A�Y(ji��)��(g��u)��BTPTIC�����c8-arm-PEG-OH���M�b�γ���J-�ۼ��w��BTPTIC@PEG J-aggregates������ؓ(f��)�d��ZIF-8���Ƃ�õ�BTPTIC@PEG@ZIF-8�{���w������ģ�壬��TA�Ŀ��g����K�γ�BTPTIC@PEG-TA�{���z�ҡ�ͨ�^(gu��)�{(di��o)��TA�ĝ�ȣ��Ƃ�õ��˾��в�ͬӲ�ȵ�BTPTIC@PEG-TA�{���z�ң��քe��BTPTIC@PEG-TA6��BTPTIC@PEG-TA3��BTPTIC@PEG-TA1��BTPTIC@PEG-TA0.5�{���z�ң��D1����ͨ�^(gu��)���ӄ�(d��ng)���W(xu��)ģ�M̽����BTPTIC�c8-arm-PEG-OH��ˮ��Һ�е��ԽM�b�О����C����J-�ۼ��w���γɣ��D2����BTPTIC@PEG-TA�{���z�ҵ�Ӳ���S���z�ұں�����Ӷ����ӣ���830 nm̎���н��t�����գ��l(f��)�䲨�L(zh��ng)�t�Ƶ�NIR-II���ڣ�չʾ����NIR-II����ĝ�����ͬ�r(sh��)��BTPTIC@PEG-TA6��BTPTIC@PEG-TA3��BTPTIC@PEG-TA1��BTPTIC@PEG-TA0.5�{���z�ҵĹ���D(zhu��n)�QЧ�������BTPTIC���ӣ�44.3%���������82.1%��80.3%��75.7%��72.8%���@ʾ����(y��u)���Ĺ�����ԣ��D3�������w�⿹����������Ĥ��NIR-II���w�ɹ����(sh��)�(y��n)�У���ܛ��BTPTIC@PEG-TA0.5�{���z��չ�F(xi��n)���(y��u)���Ě���Ч��������Ĥ�B������Ⱦ��λ����Ч�ʣ��D4��5�����Y(ji��)�������ԗl���½���ጷ�TA�����ܣ�BTPTIC@PEG-TA0.5�{���z����������(x��)������Ĥ��ͬ�r(sh��)�܉���Ч�����Ⱦ��λ���װY�Ķ����M(j��n)�M���ޏ�(f��)����(du��)С��(x��)��������Ĥ���ںͷ���չʾ����Ч���ί����D6,7����

�D1.��a��BTPTIC@PEG-TA�{���z�ҵ��Ƃ��Ӳ���{(di��o)��ʾ��D����b��BTPTIC@PEG-TA�{���z�Ҍ�(du��)��(x��)����Ⱦ�Ԃ��ںͷ����ί�Ч����

�D2.��a��BTPTIC�ķ��ӽY(ji��)��(g��u)����b��8-arm-PEG-OH�ͣ�c��BTPTIC�ڷ��ӄ�(d��ng)���W(xu��)ģ�M�еĽY(ji��)��(g��u)ģ��ʾ��D����d��BTPTIC��8-arm-PEG-OH�M�b��ĈDƬ��BTPTIC�ۼ��w�ģ�e����ҕ�D�ͣ�f����(c��)ҕ�D��

�D3.��a��BTPTIC@PEG-TA6����b��BTPTIC@PEG-TA3����c��BTPTIC@PEG-TA1����d��BTPTIC@PEG-TA0.5�{���z����TEM�DƬ�������ߞ�150 nm����e��BTPTIC@PEG-TA�{���z���ıں���BTPTIC@PEG-TA�{���z�ҵģ�f����-׃������(xi��n)�ͣ�g������ģ����BTPTIC@PEG-TA�{���z�ҵģ�h�����չ��V����i���l(f��)����V�ͣ�j�������������(xi��n)��

�D4.��(j��ng)��a��BTPTIC@PEG-TA6����b��BTPTIC@PEG-TA3����c��BTPTIC@PEG-TA1����d��BTPTIC@PEG-TA0.5�{���z��̎�������Sɫ��������Ĵ��������e����ͬ̎��?xi��ng)l���½��Sɫ�����������Ƭ����f����������@�R�D���������ߞ�500 nm����g����ͬ̎��?xi��ng)l�������Sɫ�����������Ĥ����ʶ�����������h����ͬ̎��?xi��ng)l��������Ĥ��3D���۽��ɹ��@�R�D��i����ͬ̎��?xi��ng)l����L929��(x��)���Ĵ��������j��������(x��)��Ⱦɫ�D�Gɫ�c�tɫ�քe�����(x��)��������(x��)���������ߞ�10 ��m����k��BTPTIC@PEG-TA�{���z������Ѫ����(sh��)�(y��n)��

�D5.��a��NIR-II���w�ɹ����(sh��)�(y��n)����ʾ��D����b����(j��ng)β�o�}ע��PBS����ͬӲ����BTPTIC@PEG-TA�{���z�Һ���(x��)����Ⱦģ��С����ڲ�λ�ğɹ⏊(qi��ng)�Ƚy(t��ng)Ӌ(j��)��(sh��)��(j��)����c����(du��)��(y��ng)�Ļ��wNIR-II�ɹ�D��d����(j��ng)β�o�}ע�䲻ͬӲ�ȵ�BTPTIC@PEG-TA�{���z����48С�r(sh��)��С���w��(n��i)���ֲ���r��

�D6.��a��С����(x��)������Ĥ���ڽ�ģ���ί�������ʾ��D����b�����������^(gu��)�̵���Ƭ�ͣ�c��������e�y(t��ng)Ӌ(j��)��(sh��)��(j��)���ί���5�����̎�M���ģ�d��Giemsa�ͣ�e��H&EȾɫ�DƬ��

�D7.��a��С��(x��)���Է���ģ�ͽ������ί�����ʾ��D����b��808 nm���������µļ�(x��)���Է���С������D����c���ί���5������(du��)С��β���ϴҺ������(x��)���M(j��n)�����B(y��ng)�����Ƭ����d��С��νM����Ƭ�ͣ�e������������(xi��n)����f����ͬ�ί��M����С��Ѫ���м�(x��)������ˮƽ��TNF-����IL-1����IL-6������g����ͬ�ί����5�����νM����H&E�ͣ�h��NF-��BȾɫ�D��i���νM����NF-��B���_(d��)�Ķ����y(t��ng)Ӌ(j��)��(sh��)��(j��)���M(j��n)����ͬ�ί������νM����M1��M2���ɼ�(x��)���ģ�j����D�ͣ�k������������(sh��)��(j��)��
ԭ��朽ӣ�https://pubs.acs.org/doi/10.1021/acsnano.5c19432
- ɽ�|��W(xu��)�������ڈF(tu��n)�(du��) ACS Nano: Ӳ�ȿ��{(di��o)�ľ��Ҷ����{���w���{(di��o)��(ji��)�{��-��������ã�����(qi��ng)����ˎ���f�� 2025-06-12
- ���p���φ�(w��n)��99.99%�ǿ՚� Ӳ�ȿ��{(di��o)��(ji��) 2015-12-11
- ���������T�������ڈF(tu��n)�(du��)��Nat. Commun.��: ����ATP푑�(y��ng)�Ե�����ǰˎ�wϵ���ڿ����̈́�(chu��ng)�漚(x��)����Ⱦ�ί� 2022-08-14
- ���ϴ�W(xu��)�ΌW(xu��)����ڵȡ�Chem. Eng. J��:����������푑�(y��ng)�����ܵļ�(x��)���w�S��/���]��(f��)�ς��ڷ������ڼ�(x��)����Ⱦ�ί� 2021-12-31
�\(ch��ng)���P(gu��n)ע�߷��ӿƼ�
- 2026����ߌ��Ї�(gu��)��(sh��)�(y��n)�Ұl(f��)չ...
- �����I(l��ng)Ʊح300+���h��I(y��)�R��...
- �P(y��ng)���Ж|�����L���Ѓx�����{(l��n)...
- �f(w��n)����Ŀ �ذ��_(k��i)�֣�2025�C(j��)...
- ICIE��(gu��)�H(�V��)Ϳ�Ϲ��I(y��)չ�[...
- �_(k��i)չ�ڼ����ۄ�(sh��)������朄�(d��ng)δ...
- 9������Ҋ(ji��n)���£�AI�(q��)��(d��ng)+��(gu��)�a(ch��n)...
- �P(gu��n)���e�k�ڶ�ʮ�����Ї�(gu��)��(gu��)�H...
- �R�ۼ�˃x�� ����ȫ���̙C(j��) ...
- CPHI����չ��(sh��)�(y��n)�҃x���c�O(sh��)��...
- ���ܹ��A��朆���������22��...
- ��ƴ���������־�� Adv...
- �Ĵ���W(xu��)�섦�����ڈF(tu��n)�(du��) Nat...
- �K�ݴ�W(xu��)�t�������/�ن���...
- ���T(m��n)��W(xu��)��(y��ng)�����������Ϲ���...
- �п�Ժ�{����Դ��������?q��ng)F(tu��n)�(du��)...
- ��ɽ��W(xu��)�ߺ�������n�}�M��...
- ɽ�|��W(xu��)��������/ɽ����...
- ���ݴ�W(xu��)���܊���A��������...
- ɽ�|�r(n��ng)��/����b�F(tu��n)�(du��) AF...
- �Ĵ���W(xu��)������/����F(tu��n)�(du��) ...
- ����S�w�Q/����h/���F(tu��n)�(du��)...