��ȱ�p�ޏ����R���t�W�е��ش����𣬬F�й���ֲ���ϳ����R�Cе���ܲ��㡢�������㡢���ⲻ�ɿؼ��ɹǻ������Ȇ��}���M���u����ʯ�����ﲣ���ȟo�C�����ڹ��ޏ��ЏV�����á�ͨ�����o�C���������Է�ĩ��ʽ�Ƃ䡣Ȼ��ĩͨ�^���Y��ͨ�^�ĕr��ˮ���^�̣���ͨ�^��ɢ�ڈ��g���ЙC�W�j���M�й̽Y��Ȼ������Ȼ�ǽM�����γɿ����ڜغ͵�����l���γɡ��ڹǽM�������^���У��o������ʯ�w�����zԭ���ͷ��zԭ�����ǵĽ錧���γ�����ǰ��w��Ȼ��ǰ��wͨ�^�w��-�w���ںϮa���Ǽܣ��Ķ����F�ˏğo�C�w���������w�Ĺ�����Ȼ�����F�е������}�w���y�����ڌ��F����Ȼ�������γɣ���������������w�M�b���P�I����֮һ��
�Ĵ���W����|�����n�}�M�L���������о���N��Ȼ���|���o�C���w�ĽY��������Ӱ��͙C�ƣ��Լ����ϵ�����WЧ�������磬�������c�ķ����V���wϵ�{�غϳɼ{��ᘠ���ʯ��Langmuir 2018, 34, 6797-6805. Biomaterials Science 2020, 8, 19, 5390-5401. Cryst. Growth & Des. 2015, 15 ,4, 1949-1956.�������|����ܿصV���wϵ��������ò����ʯ�w����Carbohydrate Polymers. 2023, 322 121345. Chem. Commun. 2010, 46, 1278-1280. Front. Mater. Sci. 2012, 6, 4, 283-296. Adv. Appl. Ceram. 2016, 115, 1-5.�����w�S�ؿ���ᘠ���ʯ���������{����Inorg. Chem. 2018, 57, 4516-4523. ���W�о��c���ã�2013, 25, 7, 994-998.�������ӌ��o�C�����}�Ͳ����}�Y����Ӱ푣�J Biomed Mater Res Part B 2015, 103B, 1525-1531. Cryst Eng Comm 2010, 12, 845-852.�������|���{���γ�픠���Q����ʯ���w��Cryst. Growth Des. 2010, 10.�������z�{���γɆη�ɢCaCO3���������������W�о��c���ã�2010, 22, 5, 574-578.�����Լ���M�օfͬ�����o�C�ͺ��w����J. Mater. Sci. Mater. Med. 2010, 21, 2561-2568.���������ЙC���ӌ��o�C���w�Y�����{�أ��o�C���w����չ�F����ͬ�Ķ༉�Y����ò���D1����

�D1. ��A���������c�錧�ļ{�������}ᘠ�w����B�����|��fͬ���ޔUɢ�wϵ�����������}�����w����C���w�S���{�ص������}�����{������D�����z�錧��픠���Q����ʯ���w��
�ڟo�C���w�ĽY���^���У��ЙC���Ӳ��H�{���˟o�C���w����ò������߀�c���w��Ч�Y�ϣ��Ķ�������o�C-�ЙC�s���w�������ЙC���ӵ����룬�o�C-�ЙC�s���w���Ԍ��F�����S���Ļ��W�������������n�}�M���ں������c�ķ����V���wϵ�������˺������c-�u����ʯ�s�����ӡ�ͨ�^�Mһ��������̎�����@����ȩ�����Ե��s�����ӣ�OAPs����ͨ�^�t����V��XRD�D�V�͟��؈D�V���C���@�õ����Ӟ������������ȩ�����������c-�u����ʯ�ͺ����������ϽY���������@�N���͵ğo�C���ϵĘ������Կ�����Ч���Ƃ��y�o�C��������y�Ć��}�������͟o�C���ϵĘ����ṩ���µ�Ҋ�⡣

�D2. ���Ժ������c-�u����ʯ�s�������ģ�A��XRD�ͣ�B���t��D�V����C����ͬ�����r�g�ͣ�D����ͬ�������c������OAPs�ğ��؈D�V��
�����@�N���͵ľ��л��W���Ե���ʯ��������n�}�M�_�l�����͵Ĺ��ޏͲ��ϣ�
��һ�������п��{ģ���͑����ɳ����ܵ��zԭ�w�S���|�����W������ʯ���p������Ч����Collagen fibrillar matrices with tunable modulus and stress relaxation: Alginate-activated organoapatite nanoparticles yield dual reinforcement effects. Chemical Engineering Journal. 2025, 517, 164591.��
�����W������ʯ�����zԭ�����|�У����������͵��zԭ����/��ʯ ��CA�����|��ͨ�^OAPs��ȩ���c�zԭ���İ���֮�gϯ��A���Լ��������Ч�����Ķ��������zԭ�����|�����W���ܡ���D3��ʾ��OAPs�����룬CA���|չ�F�����@������ģ���͑����ɳ����ܡ����⣬CA���|�����W�����cOAPs�ĺ������c������ȩ�������ʬF�����P���Pϵ���ɴ˿�Ҋ��OAPsͨ�^�����ͻ��W�p��Ч�����F�ˌ��zԭ���|�����W���ܵ�������

�D3. ���Ժ������c-�u����ʯ�s�������������zԭ�������|����׃�W���|��ģ���͑����ɳ����ܣ���
��׃�W�Y������CAs���|�ں��^�߶��¾����������Ȼ�M����ճ���ԡ�Ȼ�������������|���Եĸ�֪�ͷ�����������/�{�׳߶����M�еġ���ˣ����ü{���ۃx̽����CAs���|���^�߶��µ����W���ԡ���D4��ʾ�����zԭ���|���d��-��������չ�F�����͵ķǾ���푑����������d��ж�d�^�̴������@���t���F���C������ճ���ԺͷǾ��ԏ��ԾW�j���@�N�����t���F������������w�S�W�j�Ļ��ƺ�����������ɵġ����⣬���cģ������Y��������OAPs��������CAs���|��/�{�׳߶��µ�ģ���͑����ɳ����ܡ�

�D4. ���Ժ������c-�u����ʯ�s�������������zԭ�������|��/�{�׳߶��µ����W���|��
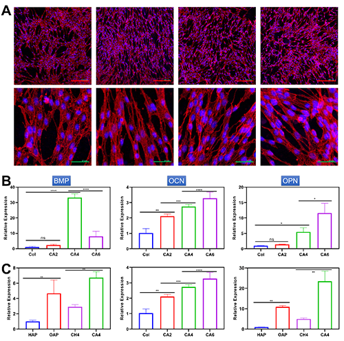
ͨ�^����۽��@�R�Mһ���^����MSCs��CAs���|�����B4�����չ�ΑB������F-���ӵ������Ǽܲ���TRITC-���P�h���M�Пɹ��ӛ�������˲���DAPIȾɫ����D5A��ʾ�������л��|�ϣ�MSCs��������������������㣬����MSCs�܉���CAs���|������ճ�������L�����zԭ���|�ϵ�MSCs�����ʬF���͵Ķ�߅�������w�ΑB����CA2��CA4���|�ϣ�MSCs�ΑBڅ�ڼ��L�ļ��N�Σ������S���L�z���������졣�@�N�ΑB��׃�����cMSCs�ijɹǷֻ��M�����P�����ں������OAP��CA6���|�У�MSCs�ʬF��߅���c���N������Į��|���ΑB�������@�����cCA6�Y���ϵIJ���һ�����P���@Щ���Y���C��CAs���|�܉��MSCs�����L�ṩ�m�˵��h����
ͨ�^qPCR�Mһ���о���MSCs��CAs���|�ϵijɹ����P������_����D5B-C��ʾ������ڼ��zԭ�M��CA2�M��BMP�ı��_������2.4�������Mһ������OAPs������CA4�M��BMP�ı��_�@�����{���ȼ��zԭ�M��33����Ȼ���������CA4�M��CA6�M��BMP�ı��_�����½������Ա�Col�M��8�����@�N���{����������CA4���иߵĻ��|ģ�������ّ����ɳ��О��Լ��u����ʯ�Ĺ�ͬ����[167]�����⣬OCN��OPN�ı��_�ʬF�cOAPs�ĝ�������P��څ�ݣ��D2.16B��C����CA4��CA6�M��OCN��OPN�ı��_���@���������ɽM�����⣬��������õ��u����ʯ�����Ƃ���zԭ�ͺϻ��|��OAPs��CAsչ�F�����Ӄ����Ĵ��M�g���|�ɼ����ɹǷֻ���������

�D5. ��A���� CAs ���|�����B 4 ��� MSC �ļ����չ�ΑB���ھ��в�ͬ OAPs ������ ��B�� CA ���|�����B�� MSCs �ijɹǻ�����_����C�����̘I�u����ʯ��HAP����OAP���zԭ����/HAP��CH4���� CA4 ���|��
�����������W������ʯ�����ľ��ж༉�m���Ե������ޏͲ��ϣ�Multilevel Adaptive Monolithic Bone Mimics from Self-Bondable Organoapatite. Composites Part B: Engineering. 2025, 296, 112271.��
�u����ʯ��������Բ����������}�ȟo�C�����ѱ��V�������ڹ�ȱ�p�ί������y�o�C�K�w���Ƃ䷽��ͨ���Ȍ��o�C�����Ƴɷ�ĩ����ͨ�^���Y��ˮ���������ɢ���ЙC�W�j���M�й̻���Ȼ���������ڏ��s���Ƃ������Լ��������ܵIJ��㣬���͵��Ƃ��ֶ�ؽ���Mһ���о��_�l���������3D��ӡ���g�{����ɿ����Լ������Ă��Ի��m���ԣ��ژ������N��͵IJ��Ϸ��汻�V�����о��͑��á��M�����Ϸ����ь��F�o�C���ޏͲ��ϵĘ��������挦�ǽM�������������L�������_�l���Ѓ������ܵ����͟o�C�����Ƃ������ʮ�ֱ�Ҫ�ġ�ֵ��ע����ǣ��������w�ȵĵV���^���У��V���|�ں��γɹǻ��|��������Ҫ�O�˵ėl������������l���¾Ϳ��Ը�Ч�M�У��@�c�F�Пo�C��ĩ�����o�C�K�w�ļӹ����g�γ��r���������ڹ��γ��^���У��o������ʯǰ�w�w���������zԭ���ͷ��zԭ�����ǽ錧���γɡ�Ȼ��ͨ�^�o������ʯǰ�w�w�����ںό��F���w�ǻ��|�Ę�����
�ڱ��о��У�������n�}�M������OAPs�c�ȼ������ǣ�CMCS���Y�Ϙ�����һ�N���͵Ĺ��ޏͲ��ϣ�BM������D6��ҕ�l1��ʾ��BM������OAPs��CMCS��Ϻ�����ע���ͿĨ�ķ�ʽ���_ȱ�p��λ��Ȼ���^���z-���z�D׃����K�o�p�������N���s����Ҏ�t��ȱ�p��OAPs�����p���cCMCS��Һ����γ�ǰ��w���˕r��ǰ��w���Ѓ���������ԣ�����ͿĨ��ע���M�벻Ҏ�t���Π��У����_���N���κξ����Ď��Π����BM���Ѓ����ij����ԣ�����Ԍ��F�ĺ��������IJ�ͬ�߶��Π�Ę�����BM������������ģ���Π�Ĵ�����ò������߀���Ԍ����еĶ༚���������Ϳ̡���ˣ�BM���Ԍ��F���ǽM�������в�ͬ��ȱ�p�M�к��m��䡣���⣬�����ڹ����Ϙ����˲�Ҏ�tȱ�p���Mһ�����H�о�BM��ȱ�p��������á���D��ʾ���Y��������BM�܉���Ч����䲻Ҏ�tȱ�p���֏������ԣ��ڹǽM�������I����о��Ý��������⣬������ϯ��A�����Ŀ����ԣ�BM߀���������������������_��BMƴ����һ������܉��������ϳ�һ�����w��

�D6. ��A��BM�IJ����ԡ���ע���Ժ��Π��m���Ե�ʾ��D����B��BM������ʹ�÷����ĈDƬ����C������BM�������IJ�ͬ�ߴ�ľ����Π���ϵĔ��a�DƬ����D��BM����ȱ�p�Ĕ��a��Ƭ����E��BM�������ԈD��ͣ�F��ʾ��D��
�����������w�Ȱl�]����Ҫ֧�����ã���S���������w�ķ������Cе֧�Ό��ί���ȱ�p�ĹǿƲ������P��Ҫ�����п����������P�I����֮һ����ˣ��҂������f��ԇ�C�о���BM�Ŀ������ܡ���D7��ʾ����0 �C 20 %��BM-31չ�F��������׃�^�̣�����-��׃�ʾ������P���Pϵ������׃���_21.2 %�r���������_���ֵ��Ѹ���½����������ϰl���ƓpʧЧ������BM-32��BM-33������-��׃�����cBM-31���ơ����⣬�҂�����ͬBM�Ŀ��������M���˽yӋ��BM-31�Ŀ������ȼs��0.61 MPa�� �S��OAP-3���������ӣ�BM-32�Ŀ�������������1.01 MPa�� ֵ��ע����Ǯ��Mһ������OAP-3�ĺ�����BM-33չ�F����ɫ�Ŀ������ȣ������_��2.15 MPa���@�ѽ��h�h�������y��ע�������������cˮ���z�ď��ȣ��ѽ��ӽ������}��ˮ������ܡ� ���⣬BM�ď���ģ��Ҳ�cOAP-3�����������P���Pϵ�����У�BM-33�ď���ģ���s��10.19 MPa��

�D7. ��A��BM-31, ��B��BM-32 and��C�� BM-33 ���� = 6 mm, h=12 mm���đ���-��׃����������D���������Ⱥͣ�E������ģ���ĽyӋ������
�����Mһ���о��c�ɹ����P�Ļ�����_��׃�����M�����D䛽M mRNA �y����������D8��ʾ���c���սM��ȣ�BM ���F�� 1094 ��������@�����{�� 1048 ����������{��������_��D�@ʾ���ɹǼ������ƹǼ����ֻ����P�P�M������_������������Tnn��Tgfa��Fgf1��Vegfc��Wnt5a��Bmp2��Il20rb �� Fosl1��KEGG ������������ Wnt ��̖ͨ·���}��̖ͨ·��PI3K-Akt ��̖ͨ·��Ras ��̖ͨ·�� JAK-STAT ��̖ͨ·�ĸ��������� BM �����M MSCs �ɹ��ֻ��ĝ��������⣬�����^�̵� GO ���������@ʾ����ճ�����װY�������������Ӯa����Ѫ�ܰl�����P�����^�̵ķ��������⣬BM�����{�������ɷֺͷ��ӹ��ܣ����������w�ͺ���|Ĥ���ȡ��������桢�������ӻ��ԡ����������ԡ����L�������w�Y�Ϻͼ����������w�Y�������Ķ��錧 MSC �ijɹǷֻ��������Y���C����BM ���Դ��M�ɹǷֻ��Ļ�����_����̖ͨ·���Ķ����ܴ��M�������γɺ��ؽ���

�D8. ��A�� ���ɷַ�������B�� �������ľS���D����C�� ����_����Ļ�ɽ�D����D�� �ɹǼ����ֻ��� ��E�� �ƹǼ����ֻ����P�IJ���_����ğ�D��������F�� KEGG �� ��G�� ��̖ͨ·�� GO ����������
ͨ�^�����B��ȱ�p�ޏ͌���Mһ����CBM�Ĺ��ޏ���������D9��ʾ��BM������Ч���M�B��ȱ�p���ޏ͡����⣬��ͬ���ȵ�BMչ�F����ͬ���w�Ƚ����ԣ�����BM���Ќ��F������-������ƥ��ĝ�����H&EȾɫ�����Mһ���_�J�������ǽM�����γɡ����߽M�������ߟɹ�Ⱦɫ����������BM������Ч����RUNX2��OPN��OCN��ALP��OST�ı��_���Ķ����M�����ǽM�����γɡ�

�D9.�B��ȱ�p ��5 mm���ޏ���������A�� �B��ȱ�p�ޏ͌���ʾ��D�͌������������B�����g�� 4 �� 8 �� 16 ���B�ǵ� micro-CT �D�����ߞ� 1.5 ���ס���C�� Ó�}��Ƭ�� H&E Ⱦɫ�������ߞ� 1 mm �� 200 ��m��Ó�}�B����Ƭ����D�� G�� RUNX2����E�� H�� OPN �� ��F�� I�� OCN �����߽M�����WȾɫ�Ͷ���������
�����R���B��ȱ�p��8 mm�� ���Mһ���о� BM-33 ���w�ȵ��L��Ч����ͨ�^�B�m���@ CT �O�y����ͬ�ӱ����B��ȱ�p�ޏ��M�̺Ͳ��ϵĽ�����r����D10��ʾ�����սM�S�r�g�]�����@׃������ǰ��������BM-33�M�B�ǺͲ������]��׃������4���r��BM ��߅���_ʼ�p���⣬���S�� BM-33���ϱ�����F���ܶ����|����8���r�����ܶ������ǽM������ȫ���w�˲�����H&EȾɫ�Mһ���_�J�������ǽM�����γɡ�ͨ�^TRAPȾɫ�Mһ�������ƹǼ��������ڹ������^���еı��F��������������ڃȣ����սM��Ҋ���@��TRAP���ԣ�����δ�l���ƹǻ��ԡ�����BM-33����4���rͬ��δҊ�ƹǼ������ԡ���8���r�������c�M�����|�IJ�λ���F���@��TRAP��ԣ������˕r�ƹǼ����������ߡ��@�����cBM-33�ڲ�ͬ�A�εĽ�����r���P��ǰ4���²���̎���c�����M���ں��A�Σ����������^����δ�����l�ƹǼ���푑����S�������c�M���ںϽ��⣬�Ķ����M�ƹǻ��ԵĮa�������⣬�ƹǻ��ԵIJ�ͬ�c�������γ��M�̾������P�ԡ��ڌ����ڣ����Ͻ����ͨ�^�����ƹǼ��������M���������ƹ�-�ɹ���ż���Ķ����M�˹��ޏͣ��@�c�����¹ǵĴ����γɵČ��F��һ�¡�

�D10. �R���B��ȱ�p ��8 mm�� �ޏ���������A����������ʾ��D����B�� �g�� 1��2��3��4��5��6��7 �� 8 �����B�ǵ��@ CT �D�����ߞ� 1 mm��HB ��ʾ�����ǡ�NB ��ʾ�¹ǡ�FT ��ʾ�w�S�M����M ��ʾ BM-33 �IJ��ϡ���C��δÓ�}��Ƭ�� H&E Ⱦɫ�ͣ�D���B�ǵ� TRAP Ⱦɫ����ɫ�ͼtɫ�����߷քe�� 1 mm �� 0.5 mm����E�� BM ͨ�^���{�ɹ����P���ӵı��_���γɳɹ�������
ԭ��朽ӣ�
https://www.sciencedirect.com/science/article/abs/pii/S1385894725054270
https://www.sciencedirect.com/science/article/abs/pii/S1359836825001611
- �|�A��W��ҫ��/���n�}�M Chem. Sci.���~�錧�p�O��߲����CMP�fͬ�������Y���c늻��W�������ڸ����������x��늳� 2025-05-24
- ɽ�|��W����/���B���ڡ�ACS Nano�����ǡ������N�����ڹ��|�����Թ����ޏ� 2025-12-07
- �A�|���������x�����n�}�M AFM�����ڷ����ЙC-�o�C�����W�j�������������ڹ��ޏ� 2025-11-04
- �㽭��W�w�h�_�F� AFM: �����ݶȽY��ˮ���z������ܛ���ޏ� 2025-10-15