�p�������Ʉ��������g����Ⱦ���������l�����������������X�c�\�ӹ�������ʧ������Ӱ��������|�������������p�����ί����������������������ޣ����w����ֲ�m�����R��������ȱ�p�Ľ�˜ʣ����䑪�Ås�����ڹ��w��ȱ�����^���l�Y�Լ��ί��ɱ��߰��Ȇ��}��ؽ��̽���������������������������ܣ�NGC���ڴ˱�����չ�F�����������䌦���L�g϶������������Ҫ���x�����У��܉�Y��늴̼���ES����NGC�����܉��ṩ�ֲ�����늈������������������Sͻ���L���ɞ�ԓ�I����о����c��Ȼ�������y��늴̼���������ه�����Ե��O����b�ã��@���H�����˸�Ⱦ�L�U��Ҳ�����˻��ߵĻ���������Ķ���һ���̶�����K�����R�����á�
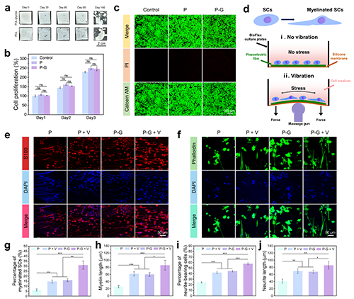
�Ї��ƌWԺ�����{����Դ�cϵ�y�о��������ՈF�ǰ���о��l�F����ƫ������ϩ��PVDF����늱�Ĥ������w�S�a���ĉ�늄��܉���Ч�T���ɼ������ֻ������չʾ���������ޏ��I����еľ��Ý��ܣ�Adv. Mater. 2021, 2106317��Adv. Funct. Mater. 2019, 29, 1900372����Ȼ����PVDF�������w�ȟo�����F���オ�⣬�@���H�������������^�����@����߀����һ�������ﰲȫ���L�U�����˽�Q�@Щ�P�I���}�����գ��F��Mһ���OӋ��һ�N���ڰ�����Ŀ����オ�≺����ܣ��D1����ԓ�����ɶ������е���-�ʰ��ᣨ��-Gly��-�ۼ�������PCL���ͺϼ{���w�S��PCL-��-Gly���M�ɣ�ͨ�^һ���o늼��z��ˇ�@�á�PCL-��-Gly�ڳ������ý�Ĥ���ęCе�̼������£��܉��a�����扺늄��c늴̼����M����Ч���M�܇����������w���⌍�Y����������ԓ��늴̼����@������Schwann�����������γ���������������ͻ���L���ɹ����F�ˌ�����10 mm������ȱ�p�ĽY���ޏͣ�ʹ�ܓp������\�ӹ��ܻ֏��_99%���������ܻ֏�96%�����ޏ�Ч��Ч���c���w��ֲ�M�ஔ��

�D1 PCL-��-Gly������������ܼ������܇���������ʾ��D

�D2 PCL-��-Gly���������ܵ��Ƃ乤ˇ����ò�Y������

�D3 PCL-��-Gly�{���w�S�ĽY���͉�����Ա���
ͨ�^������R��X�侀���䣨XRD���� �����~׃�Q�t����V��FTIR����������@�R��PFM���ȱ����ֶΣ��C����PCL-��-Gly����������������ʰ���ĉ�����ԡ��Mһ��ͨ�^��늼{�װl늙C��늌Wݔ���yԇ����C��PCL-��-Gly�{���w�S�ă���������c�����ԡ��w�⼚������C����ԓ���ܲ��H�������õ����������ԣ����ڽ�Ĥ����Ӵ̼��£����Ч���a����늴̼��c�{���w�S�Ķ����ؓ�Y����ͬ���ã��@�����MSchwann�����������γɼ���������ͻ�������L������10���״���������ȱ�pģ���У�ͨ�^S100��NF200���ߟɹ�Ⱦɫ�ͼױ����{����Ⱦɫ�p����C��PCL-��-Gly�����ڽ�Ĥ������o���£�P-G + V�������F����������Ч�ޏ͡��g��12���\�ӹ����u���@ʾ��P-G+V�M���c�����رȻ֏��_99%�����w�Sֱ���@�����������B������SFIָ�����͏ͺϼ�������λ��CMAP���֏����_96%��Ч���c���w��ֲ�M�ஔ��

�D4 PCL-��-Gly�{���w�S��Schwann�����������О��Ӱ�

�D5 PCL-��-Gly���NGC���ڴ���������10 mm��������

�D6 �����M�������ί����\�ӹ��ܻ֏͵��u��
��֮��ԓ�����аl�˻�����-�ʰ���Ŀɽ��≺����������ܣ�ͨ�^���ý�Ĥ���a���ĵ��l�Cе��ӣ���Ч���l���Ч���a��늴̼�����K�ɹ����F�L�g϶��ȱ�p����Ч�ޏ����@Щ�Y���C����ԓ���������ޏ��I���ľ����������������Լ������M���ēp���ޏ��I�����µęC�������P�о��ɹ�����Biodegradable Piezoelectric Amino Acid Nerve Guidance Conduit Repairs Long-Gap Nerve Defect Under Low Frequency Vibration from Massage Gun�����}�l����Advanced Functional Materials��Փ�Ĺ�ͬ��һ���ߞ��Ї��ƌWԺ�����{����Դ�cϵ�y�о����ĴTʿ��ꐸ����Ͳ�ʿ����ȫ�t��ͨӍ���ߞ��������о��T��
Փ��朽ӣ�https://advanced.onlinelibrary.wiley.com/doi/10.1002/adfm.202510947
- �������ڡ��A�������������� Macromolecules���ӑB���Ƃ�������Ե�����������オ������ԏ����w 2025-07-30
- �������������/����/�w�ΈFꠣ����и�����ͨ��������f���p���L���ӵĿ����オ�⌧�IPNԭλ������z���ڹ��������� 2024-11-24
- ������W����ڈF� AFM�������オ��ę�������ۺ����܉Fֲ�����ݻ���5�S�O�y 2024-10-31
- �m�ݴ�W�����܈F� Adv. Mater.��3D��ӡ�ӑB�m�����ݶȉ��֧�����ڼ����Ч�����ޏ� 2026-02-15
- �m�ݻ��������S���о��T�F� Nat. Commun.�����m�x�Ӊ�����z��Ҋ�� - 늺��a���C�� 2026-01-23
- ���A��W�����n�}�M�\Ƹ��ʿ�� - ���ϡ�������늚� 2025-10-27
- �A�������ܕԖ|���ڡ��ߕ��������ڈF� AFM�����̻��p��늻����˹�����ͨ�^�{�������h���錧�܇������� 2024-03-11