�������L(zh��ng)���ԁ����V������ˎ���Ƅ��У������x�΄���ֹ���ۼ������L(zh��ng)ˎЧ�����磬��������ˎ��� Cuvitru®��Privigen®��Hizentra®���У��������c�ʰ����ѱ�����(f��)�(y��n)�C�������õķ�(w��n)�����á�Ȼ�����@һЧ��(y��ng)�ęC(j��)��ʼ�K�������@ЩС���Ӿ��������Ч�������������Ƿ�H���ڵ����|(zh��)��߀�Ǹ��V�����z�w�����F(xi��n)��
2025��9��10�գ���ɣ(li��n)�������W(xu��)Ժ��EPFL��Francesco Stellacci���ڡ���ʡ�����W(xu��)Ժ��MIT��Alfredo Alexander-Katz���ڡ��Ϸ��Ƽ���W(xu��)��SUSTech���_�ǽ����M�ɵ�(li��n)�ψF(tu��n)�(du��)��Nature ���� ��Stabilizing effect of amino acids on protein and colloidal dispersions�����}�l(f��)���о�Փ�ģ��״�������(y��n)�C��һ�N���m���z�w��(w��n)���C(j��)�ơ�ԓ�C(j��)�Ʋ��H����˰�����ķ�(w��n)��Ч��(y��ng)��߀������һ��(g��)�ɶ����A(y��)�y(c��)������Փģ�ͣ���ˎ���䷽������(w��n)�������{�ײ��ϵȶ���(g��)�I(l��ng)���ṩ����Փ���A(ch��)�c�O(sh��)Ӌ(j��)���ߡ�

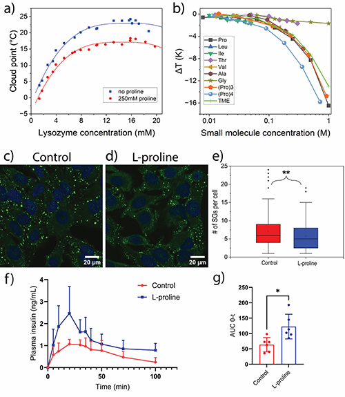
�D1��С���������z�w��(w��n)���Ե���Փ��ܡ�
С������η�(w��n)������ӣ��P(gu��n)�I�����ڶ��S��ϵ��(sh��)��
�о��ˆTͨ�^�y(c��)���ڶ��B���S��ϵ��(sh��)��B22����ƽ������(sh��)��PMF����ϵ�y(t��ng)�u(p��ng)���˰����ጦ(du��)�����|(zh��)��DNA �͟o�C(j��)�{���w���Ȳ�ͬ����z�w��Ӱ푡��Y(ji��)���@ʾ�����백������@����� B22������(qi��ng)�w��֮�g���ų����ã��Ķ����ƾۼ����@һЧ��(y��ng)�c�}�����÷����෴�����}ͨ�^�������ų��������� B22��ʹ�w�����ۼ�����������tͨ�^�������������C(j��)�������z�w�g����������������(w��n)���ԡ�

�D2����ͬ�����|(zh��)��DNA�ͼ{���wϵ�ڼ��백������w�Bϵ��(sh��)��B22���ձ����ӡ�
������һ�l��D���������λ������к���ͬ�±���Ⱥ���_���e(cu��)�����^������������Һ��������������С�����ܶ������Ķ��z�w�˴�������Ҋ����(du��)�������;ۼ����ʡ�
������A(y��)�y(c��)������Փ���z�w�������߉Kģ��
�������@һ�F(xi��n)���о��F(tu��n)�(du��)�����һ��(g��)��ģ�ͣ����z�w�w��ҕ����控�����߉K�������ӣ���������Langmuir �Ȝ������ķ�ʽ����ؽY(ji��)�����@Щλ�c(di��n)�ϣ������ڱ��w���g�ĽY(ji��)���������S�������������ߣ�δ�����ړ����������߉K�p�٣�B22 ֵ�S֮��������ӳ���wϵ���ӷ�(w��n)����
�@һģ�Ͳ��H�ɔM�ϸ����ᡢ�ʰ��ᡢ�z���ᡢ������ȵČ�(sh��)�(y��n)��(sh��)��(j��)���䅢��(sh��)߀�c��(d��ng)�B(t��i)��ɢ��Ȝy(c��)���������@�õĵ��׳ߴ����Ǻϡ�ͬ�r(sh��)��ԓ��ՓҲ�ɹ�������īI(xi��n)���P(gu��n)���Ҵ������ǡ����͵ȷ�����С���ӌ�(du��)����(w��n)�����õĔ�(sh��)��(j��)��
�о��ɴ��������(g��)��Ҫ�Y(ji��)Փ��
1.��늰�����ֻ��(hu��)��(w��n)�������෴늺ɵĵ����|(zh��)��
2.���ĵķ�(w��n)��Ч���c�������w�������ஔ(d��ng)����������(qi��ng)��
3.�������c�z�w�l(f��)��������õ�С���ӣ�ֻҪ������(qi��ng)�����܄����������ܳɞ���Ч�ķ�(w��n)������
�Q��֮���@һ��Փ��ʾ��һ��(g��)���m�ġ����خ��Ե��z�w����C(j��)�ƣ����ṩ�˿��A(y��)�y(c��)�Ĕ�(sh��)�W(xu��)ģ�ͣ����a(b��)���L(zh��ng)���ԁ������Ƅ��O(sh��)Ӌ(j��)�е���Փ�հס�
���ȍu�ذ�������(x��)����(w��n)�B(t��i)����˼·
����ԓ��Փ��ֱ�ӑ�(y��ng)�ã��о��F(tu��n)�(du��)�Lԇ�����������ڃ�(y��u)���ȍu���Ƅ����ڳ��x�Č�(sh��)�(y��n)�аl(f��)�F(xi��n)���������ܜp���ȍu�������w���γɣ���������w�Ͷ����w�������M(j��n)һ���Ą�(d��ng)�(sh��)�(y��n)�@ʾ������ 1 M ��������ȍu����С���w��(n��i)��Ѫ�{����C�r(sh��)�g��������e����������ֵ���Ҳ�����һ�����@�����������w��(n��i)�������öȡ��о��ˆTָ�����@һ�l(f��)�F(xi��n)���H���ȍu�ص�ˎ����䷽��(y��u)���ṩ����˼·��Ҳ�@�˰������С�����������[������������ˎ�ﷀ(w��n)���������еĝ�����

�D3. �����������Ƶ����|(zh��)����x���p���ˑ�(y��ng)���w����stress granules�����γɣ��������ȍu�ص��������öȡ�
���⣬�@�(xi��ng)����߀�����⼚(x��)����(n��i)���ӷ�(w��n)�B(t��i)�ṩ����ҕ�ǡ����磬�ڝB���{���£���(x��)����(hu��)�e�۸�����ڵ������^���У�Ҳ��(hu��)ጷŰ������c���ġ��@Щ�����m����ҕ�������x����������(sh��)�t����ͨ�^�{(di��o)��(ji��) B22 ���m(x��)Ӱ푼�(x��)����(n��i)�����C��������á�����x�О飬�������V���ĽY(ji��)��(g��u)�����{(di��o)�ء�
չ�����Ƅ�(d��ng)ˎ���c�����wϵ�������䷽�O(sh��)Ӌ(j��)
�M���}����ڶ���(sh��)���ﻯ�W(xu��)��(sh��)�(y��n)�б���(y��n)������cϵ�y(t��ng)��(b��o)�棬�����ἰ����С�������|(zh��)�ĝ�Ȍ�(du��)�z�w�wϵ�О��Ӱ푅s�L(zh��ng)�ڱ���ҕ�����о���(qi��ng)�{(di��o)���@ЩС�����m��ֱ�Ӆ��c����(y��ng)���s��ͨ�^��������@���{(di��o)�ص��ۼ��c��Һ��(w��n)���ԣ����ȑ�(y��ng)�cpH���x�ӏ�(qi��ng)�ȵȅ���(sh��)һ�����{���Ƅ��_�l(f��)�c��(sh��)�(y��n)�O(sh��)Ӌ(j��)�Ę�(bi��o)��(zh��n)��ӛ��wϵ��Ŀǰ���о��F(tu��n)�(du��)�������ڌ�ԓ��Փ�M(j��n)һ����չ������ˎ�ʳƷ�c��������I(l��ng)��������䷽�O(sh��)Ӌ(j��)���ߣ������ڏ�(f��)�s�wϵ�Ќ�(sh��)�F(xi��n)��(du��)��(w��n)�����c�����ԵĶ����A(y��)�y(c��)�c����(zh��n)�{(di��o)�ء�
Փ��朽ӣ�https://www.nature.com/articles/s41586-025-09506-w
- �Ͼ����I(y��)��W(xu��)���P/��һ� Angew�����ڰ�����ƽ�_(t��i)���w�O(sh��)Ӌ(j��)��(g��u)����ѭ�h(hu��n)�۰����� 2026-01-15
- �L(zh��ng)����(y��ng)����ꐌW(xu��)˼�������F(tu��n)�(du��) JACS��һ�N�[���x�����ԽM�b�۰�����W(w��ng)�j(lu��)ͨ�^���ݷ��єU(ku��)���T��(d��o)��(j��)(li��n)���^��(x��)������ 2026-01-12
- �A�|��������(r��n)�x�����n�}�M Angew VIP����x�Ӵ�����(sh��)�F(xi��n)������ۺ���ij����ٿɿغϳɼ���Ч��� 2025-11-05
�\���P(gu��n)ע�߷��ӿƼ�
- 2026����ߌ��Ї���(sh��)�(y��n)�Ұl(f��)չ...
- �����I(l��ng)Ʊح300+���h��I(y��)�R��...
- �P(y��ng)���Ж|�����L���Ѓx�����{(l��n)...
- �f����Ŀ �ذ��_�֣�2025�C(j��)...
- ICIE���H(�V��)Ϳ�Ϲ��I(y��)չ�[...
- �_չ�ڼ����ۄ�(sh��)������朄�(d��ng)δ...
- 9������Ҋ���£�AI�(q��)��(d��ng)+���a(ch��n)...
- �P(gu��n)���e�k�ڶ�ʮ�����Ї����H...
- �R�ۼ�˃x�� ����ȫ���̙C(j��) ...
- CPHI����չ��(sh��)�(y��n)�҃x���c�O(sh��)��...
- ���ܹ��A��朆���������22��...
- ������/���f/�Y�� JACS���l(f��)...
- ��ɽ��W(xu��)��־�x�����w�����...
- ���������������ֈF(tu��n)�(du��) Angew...
- �Ϻ�����/��������(sh��)�(y��n)��...
- ���t(y��)��һ��Ժʢ�������/�A...
- �пƴ���Ƙ�������������/...
- �����������/������������...
- �㹤��������/�~��(hu��)Ҋ�n�}�M ...
- ��������-��־�F(tu��n)�(du��) AFM �C��...
- �|�ϴ�W(xu��)��������ڈF(tu��n)�(du��) Nat...
- ���ݴ�W(xu��)Ҧ����/κ��/����Ӱ...