�[�������Ŀ��(bi��o)�������������w����������ϵ�y(t��ng)��ʹ������������(zh��n)���R�e������[����(x��)����Ȼ�����[���ď�(f��)�s���c��׃��ʹ��ͨ�������y����Ч�������Ի��[�������ܾ���(zh��n)�i�����[�����еĿ�ԭ���Ķ����l(f��)��Ч�ҳ־õ�������������Ξ��[������ƥ���خ����Ŀ�ԭ���Ƃ䂀�Ի��[��������y�c(di��n)������(zh��n)��
������ɽ�|��W(xu��)�������ڈF(tu��n)��_�l(f��)��һ�N����ˮ���z�Ă��Ի��[���������D1�����@���f��ϵ�y(t��ng)����(chu��ng)��֮̎���ڣ���1���������������Ă��Ի���ԭ�������ԽM�b�{���w���T��(d��o)�[����(x��)���l(f��)��������ԭ�����������Ķ��@ȡ���Ի��������[���Ŀ�ԭ���@�N�����@�^�ˏ�(f��)�s�ĕr�Ŀ�ԭ�b���^�������F(xi��n)���Ի���������2���LЧ��ጵ������烦������������ԭ�������ļ�(x��)���cSTING��MSA-2��ͬ�r��ɢ�ں������c��Һ��������ע�䵽Ƥ�����܉��c�w��(n��i)ԭ�е��}�x��Ѹ���γ����z�����m(x��)ጷſ�ԭ���δ�ע�����������LЧ������ӛ������3�����f(xi��)ͬ������F(xi��n)�[���A(y��)���c�ί���MSA-2�c�i�x�Ӆf(xi��)ͬ����STINGͨ·���T��(d��o)�خ������߷���(y��ng)�͏�(qi��ng)�������ӛ������ʹ��ˮ���z���������H����Ч�A(y��)��ԭ�l(f��)���[����߀�������[�����D(zhu��n)�����@��о��錍�F(xi��n)��һ��ע�����L����Ч���Ă��Ի��[�������ί��ṩ���²��ԡ�
���P(gu��n)�о��ɹ�����Personalized Vaccination of Tumor�\Derived Antigens and STING Agonists for Specific Cancer Immunotherapy�����}�l(f��)����Advanced Materials����ɽ�|��W(xu��)���W(xu��)�c�����W(xu��)Ժ�������ڞ�ԓՓ�ĵ�ͨӍ���ߣ�ɽ�|��W(xu��)��ʿ��������ԓՓ�ĵĵ�һ������

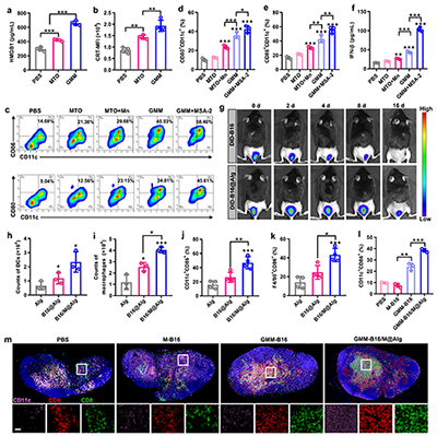
�D1. (a) ���Ի�����ǰ�w���Ƃ����ɛ]ʳ���ᣨGA�����i�x�ӣ�Mn2+��������������MTO���ԽM�b�γɵ�GMM NPs�c��ɫ����B16��(x��)�������B(y��ng)�T��(d��o)��(x��)��������ԭ���������S���cMSA-2���ӄ����������c��Һ����Ƶ�����ǰ�w��(b) ������ǰ�wƤ��ע����С���w��(n��i)��ͨ�^�}�x��ԭλ��(li��n)�γ�ˮ���z��
�о��F(tu��n)��_�l(f��)�ĺ������cˮ���z���������w��(n��i)�}�x���|�l(f��)�¿������z����(g��u)�����LЧ�����烦�죨�D2��������ԭ�Լ�(x��)������ͨ�^ጷ�HMGB1���}�W(w��ng)����Σ�U��̖���о��C��GMM NPs���@������(qi��ng)ԓЧ��(y��ng)����ͨ�^����STINGͨ·ʹ�ɔ_��-����IFN-��������������2.2������Ч���M(j��n)��ͻ�(x��)����cT��(x��)�����ߑ�(y��ng)�����D3����ˮ���z�������w��(n��i)���m(x��)ጷ���ԭ����Ч��ļ�����ԭ���f��(x��)�������M(j��n)T��(x��)����ֳ�c��������������C����ԓ���Ի�����H��ͬԴ�[���a(ch��n)���@������Ч�����@�����w�[����ԭ�ھ���(zh��n)�����ί��е��P(gu��n)�I�rֵ���D4-6����ԓ���g(sh��)ͻ���˂��y(t��ng)���Ի����翹ԭ�Y�x��(f��)�s��ƿ�i���錍�F(xi��n)��Ч��ͨ�õĂ��Ի��[�������ί��ṩ����˼·��

�D2. GMM NPs��������@�R�D��(a)�������ֲ�(b)��(c) GM��GMM NPs��Zeta�λ��(d) MTO��GA��GM NPs��GMM NPs������-��Ҋ���չ��V��(e) ��������@�R�D������(y��ng)��C���Gɫ����N���{(l��n)ɫ����P���ϼtɫ����Mn���Sɫ��Ԫ�طֲ��D��(f) ��ͬ�r�g�c(di��n)��(x��)���zȡGMM NPs��ICP-MS�����Y(ji��)����(g) ����Ca2?ǰ�������c��Һ��1%���ĺ��^�ΑB(t��i)��(h) �������c��Һ�cˮ���z����׃�W(xu��)������(i) �������cˮ���z�Ē�������@�R�D����(j) ��ͬ�r�g�c(di��n)�������cˮ���z���w��(n��i)�ĺ��^�ΑB(t��i)��

�D3. (a) ͨ�^ø(li��n)���������y��(ELISA)�z�y�{���w���̼���(x��)��������Һ�е�HMGB1ˮƽ(n=4)��(b) ��ʽ��(x��)���g(sh��)�z�y�[����(x��)�������}�W(w��ng)���������_(d��)��r(n=4)��(c) ��������ʽ��(x��)���D��(d)CD86+��(e)CD80+�ڲ�ͬ��Ʒ̎����ı���(n=3)��(f) ELISA�z�y��(x��)������Һ��IFN-��ˮƽ(n=3)��(g) С��ע�䲿λDID��(bi��o)ӛ�[����(x��)���w��(n��i)���������ע����3�����z��(n��i)ļ��(h)��ͻ�(x��)����(i)���ɼ�(x��)���Ķ�������(n=3)��(j) ļ����(x��)����CD86+��ͻ�(x��)����(k)CD86+���ɼ�(x��)���ı���(n=4)��(l) ����ӷN���ܰͽY(ji��)��CD80+��ͻ�(x��)���ı���(n=3)��(m) ����ӷN���ܰͽY(ji��)��Ƭ�����ߟɹ�������@ʾ����(y��ng)��(x��)����������

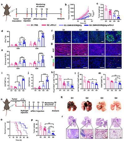
�D4. (a) �����ί������r�g���š���ʽ��(x��)���g(sh��)����������ͬ�M�e�����ܰͽY(ji��)�У�(b) CD3+ T��(x��)���T�ص�CD4+T��(x��)����(c) CD8+ T��(x��)������(n=3)��(d) ��ʽ��(x��)���D����ͬ�M�e�����ܰͽY(ji��)��CD3+T��(x��)���T�ص�(e) CD4+Ki67+��(f) CD8+Ki67+ T��(x��)����������(n=3)��(g) ���Ի������ί������r�g���š�(h-k) B16��4T1����С���ί����g���[���������[�����L����(n=5)��(l) B16��(m) 4T1�[���M����(bi��o)����Ƭ��(n) �[���A(y��)�������ߑ�(y��ng)��C(j��)��ʾ��D��(o) ���Mƽ���[�����L����(n=5)��(p) ���M�����ʽy(t��ng)Ӌ(n=5)��

�D5. (a) ����ˮ���z����Ŀ��[�����ߑ�(y��ng)���^��ʾ��D��Ƣ�KCD3+T��(x��)����(b)TNF-��+CD4+��(c) TNF-��+CD8+��(d)IFN-��+CD4+��(e) IFN-��+CD4+ T��(x��)���Ķ�������(n=4)��(f) ���M�[���M���И�ͻ�(x��)���c(g) CD8+T��(x��)������������(n=4)��(h)Ƣ�K����ӛ��T��(x��)��(Tcm��CD44+CD62L+)�c(i) Ч��(y��ng)ӛ��T��(x��)��(Tem��CD44+CD62L-)����������(n=3)��(j) STING���ӄ����ú�(x��)����(n��i)ͨ·׃��ʾ��D��(k) ��ͬ̎����STINGͨ·���P(gu��n)����Western blot�z�y�Y(ji��)����(l) ���MС��Ѫ����IFN-����șz�y(n=3)��(m) ��ͬ�ί����[���M����(n��i)IFN-��ˮƽ�y��(n=3)��

�D6. (a) �����O(sh��)Ӌʾ��D��(b) ���Mƽ���[�����L������n=5����(c) ��25����M�[��������(d) Ƣ�KCD8+T��(x��)���cCD4+ T��(x��)����IFN-��+�Ķ���������(e) Ƣ�KCD8+ T��(x��)���cCD4+ T��(x��)����Granzyme B+�Ķ���������n=5����(f) �x�w�[����Ƭ��TUNELȾɫ�c(g) Ki67Ⱦɫ�z�y����(bi��o)�ߞ�200��m��(h) �[���M����CD4+�cCD8+ T��(x��)�����������ߟɹ��������(bi��o)�ߞ�200��m��(i) �[����(n��i)CD3+CD8+ T��(x��)����(j) CD3+CD4+ T��(x��)����(k) CD4+��(x��)����Foxp3+CD25+��Treg����(l) CD45+��(x��)����Gr1+CD11b+��MDSCs����(m) F4/80+CD206+��M2-TAM���Ķ���������n=5����(n) �[���D(zhu��n)��(li��n)���ί������r�g�S��(o) ���M�S�r�g׃���������ʣ�n=8����(p) ��ͬ�MС���D(zhu��n)�����Y(ji��)��(ji��)��(sh��)���y(t��ng)Ӌ��n=6����(q) �νM����������Ƭ��(r) �x�w�νM����Ƭ��H&EȾɫ������
�����о������õ�������Ȼ�ƌW(xu��)������ɽ�|ʡ��Ȼ�ƌW(xu��)������Y����֧�֡�
ԭ��朽ӣ�http://doi.org/10.1002/adma.202420325
- ���Ͻ����S�����/���S�Y������ Adv. Mater. �C�����x��ˮ���z������ - �~����һ�����Ի������O(ji��n)�y 2025-10-31
- ���A��W(xu��)/�������A�L���t(y��)Ժ�������u�� AFM���ܑ�(y��ng)������ķ�����Ƥ�������P���ڂ��Ի���Ѫ�ܱO(ji��n)�y 2025-09-30
- ��̶��W(xu��)�����h���� Lab Chip�����ڟᷴ�����F(xi��n)���Ի�ˮ�Ϲ�����Ƥ�w���N�����ؼ��g(sh��) 2024-11-02
- �|�ϴ�W(xu��)�����۽����c������ Research�����ݞ�ģ��������Խ��ٶ���z������ˎ���f�ͺ�����(qi��ng)���[�������ί� 2025-07-31
- �|�ϴ�W(xu��)�����۽��ڈF(tu��n)� Adv. Sci.���_�l(f��)��¶�������-����z�� ���ܾ��ɼ�(x��)�����������[�������ί� 2025-03-05
- �ؑc��W(xu��)���_��/�T��F(tu��n)� ACS Nano�������Ծ������g(sh��)�Ƃ��GSH푑�(y��ng)�Ժ�H?S�����ɼ{�\���ڃ�(y��u)���[�������ί� 2024-04-04
�\���P(gu��n)ע�߷��ӿƼ�
- 2026����ߌ��Ї�����Ұl(f��)չ...
- �����I(l��ng)Ʊح300+���h��I(y��)�R��...
- �P(y��ng)���Ж|�����L���Ѓx�����{(l��n)...
- �f����Ŀ �ذ��_����2025�C(j��)...
- ICIE���H(�V��)Ϳ�Ϲ��I(y��)չ�[...
- �_չ�ڼ����ۄ�������朄�δ...
- 9������Ҋ���£�AI�(q��)��+���a(ch��n)...
- �P(gu��n)���e�k�ڶ�ʮ�����Ї����H...
- �R�ۼ�˃x�� ����ȫ���̙C(j��) ...
- CPHI����չ����҃x���c�O(sh��)��...
- ���ܹ��A��朆���������22��...
- ������/���f/�Y�� JACS���l(f��)...
- ��ɽ��W(xu��)��־�x�����w�����...
- ���������������ֈF(tu��n)� Angew...
- �Ϻ�����/�����������...
- ���t(y��)��һ��Ժʢ�������/�A...
- �пƴ���Ƙ�������������/...
- �����������/������������...
- �㹤��������/�~��Ҋ�n�}�M ...
- ��������-��־�F(tu��n)� AFM �C��...
- �|�ϴ�W(xu��)��������ڈF(tu��n)� Nat...
- ���ݴ�W(xu��)Ҧ����/κ��/����Ӱ...