�������|�ϴ�W����ƌW�c�t�W���̌WԺ�����۽��ڈF����д��tԺ�ذY�t�W�Ƅ�����ڡ��Ͼ��t�ƴ�W�����[���tԺ�����۽������ڇ��H�����ڿ���Research���ϰl�����}����Microbubble-Templated Immunoactive Metal-Phenolic Capsules for Drug Delivery and Enhanced Cancer Immunotherapy�����о�������ԓ�о��_�l��һ�N����pH푑����Ե������Խ��ٶ���z�ң�DmTFH�������څfͬˎ���f�ͺ������{������ƽ�_��pH푑��ķ�ʽጷŰ�ù�أ�DOX���������[���������T�����������|�e�ۣ��Ķ���������ԭ�Լ���������ICD�����@�NICDЧ���Y���z��ֱ�Ӵ̼���ͻ�����DCs���������Լ����z�Ҽ����M1�;��ɼ������Է�����̖����ͬ���MDC�������w���p���[��ģ���@ʾ��DmTFH�@��������ԭ�l�Ժ��h���[���İlչ�������@���t�˷��D�Ƶİl������ʽ�����g�����C���˾ֲ���ȫ�����߷��������������������ܰͽY��DC����������Լ��[����Ƣ�K�л��CD8+��CD4+ T�����������ࡣԓ�о��������������z��ͨ�^�d�w���е������{���ͻ����ąfͬ����������DOX�������ί�Ч�������[�����ί��ṩ��һ�N��ǰ���ķ�����

���@��о��У��о��F��OӋ��һ�Nؓ�dDOX�������Խ��ٶ���z�ң��Q��DmTFH����ԓ�z��ጷ�DOX���T����������ICD�����c����DCs�;��ɼ����ڃȵ�����������������D���������Ե��[���h�����Ķ��fͬ�������Y�����ί���������DOXͨ�^�o��������������ؓ늺ɵĸ�¶���ǻ���ţѪ����ף�mBSA������Ȼ����ͨ�^��̎�������dDOX��mBSA���ݣ�MBs�����S���������z���Ƃ��ģ�塣���������@ЩMBs�ı���M�b��һ����Fe��III�����Ό��ᣨTA���̓����������|�ᣨHADA���γɵĽ��ٶ�ӾW�j��MPN�����S��MBs�ȵĿ՚���Ȼ�ݳ��������ί��������{�����Ե�DOX��mBSA���������z�҃ȣ��γ���ͬ�r�߂�ˎ���f�ͺ������{��������ؓ�dDOX�Ľ��ٶ���z�����о��Mһ����ʾ��DmTFH���������ٰ��������������Ч�����䝓�ڙC����������̽ӑ��DmTFH�錧��DCs�������漰�Ķ���;������������ˎ���T��������ԭ�Լ�������������ԭ���f��mBSAģ��ֱ�Ӽ���DCs���Լ�M1�;��ɼ������Է�����̖�̼�DCs���죨�D2����������p���[��ģ���u����DmTFH���w�ȵ��ί�Ч������ʽ�����g�����C����DmTFH�T���ď���ֲ���ȫ�����߷��������ā��f��ԓ�о�չʾ��һ�N���͵Ļ���MPN���z������ͨ�^���������߯����ąfͬ���ã������d�w�ă��������{�����Կ˷���DOX�������ί��еľ�������

�D1. �����ݞ�ģ��������Խ��ٶ���z�ҵĽM�b���Eʾ��D��չʾ��DOX �����ݱ����ԭλؓ�d�ͽ��ٶ�ӾW�j�ĽM�b�C�����Լ��[�������ί��ĝ��ڙC����
���DԴResearch��

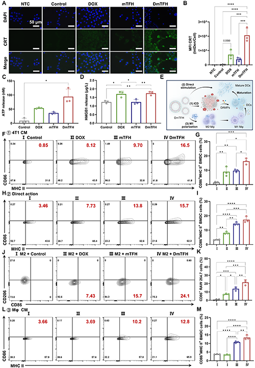
�D2. �w���u�rDmTFH�T��ICD���������ߴ̼�Ч����
���DԴResearch��
�|�ϴ�W����ƌW�c�t�W���̌WԺ��ʿ���T�����һ�������������������������ڡ����������ڞ鹲ͬͨӍ������
ԭ��朽ӣ�https://spj.science.org/doi/10.34133/research.0752
- �|�ϴ�W�����۽����n�}�M Small���������ϽM�b����-��ӾW�jһ���Ƃ书���Գ����z�� 2023-08-30
- ��������ڈF� Nat. Mater.: ��������ܰͽY�Ƃ������Բ��� 2024-03-08
- �Ϻ����M��F�Angew�����������Կ��[�������� 2022-04-14
- �㽭��W��������������ܽ��ڈF� JCIS�����ڰ�ȫ�Ź������ʹ̼�푑�ˎ���f�͵ļ{������ 2025-09-09
- �Ĵ���W���������ڈF� Angew: ��ҕ�����ۯB�����D�ǘ����D׃�ğɹ�ۺ������ݼ��������ɫ�����ˎ���f�� 2025-07-11
- ɽ�|��W�������ڈF� ACS Nano: Ӳ�ȿ��{�ľ��Ҷ����{���w���{���{��-��������ã���������ˎ���f�� 2025-06-12
- ɽ�|��W�������ڈFꠡ�Adv. Mater.������������������ˮ���z���� - ���F���Ի��[�������ί���ͻ�� 2025-10-09