�����|��������ϵ�y�е��P�I���ӣ����ۯB�^���漰��N�����Y�����γɣ����������������ۯB�����D���ȡ��@Щ�����c������������Լ�ijЩ�����İl���C���������P������Ȼ�����|�Y���Ć��l��������ƌW�҂��_�l�˶�N�������{���ϳɶ��ĵ�������ܡ�Ȼ���������|�Y�����߶����s��ʹ�����������������ģ�M���R����Ŀǰ���ϳɶ��ĵ������о���Ҫ���������ۯB���������͟oҎ���F�ϣ����sռ�ۯB�����|���Ě�������25%�����D������s�ںܴ�̶��ϱ���ҕ�����D���ڷ��������Y�������ӵ����|�ۯB�Լ��錧�����R�e�аl�]���P�I���ã��������@�N����ͨ����Ҫ����Ă��-�������Á�������Ŀǰ�ںϳɾ۰����������о���δҊ�������һ���棬����ȱ����Ч�Ŀ�ҕ�������������������D׃���䌦������༉�ԽM�b�О���ܵ�Ӱ푵�������ʮ���������M�������о��Lԇͨ�^�ɹ⼼�g����ҕ�������|�ڹ��ܻ���еĘ����D׃�^�������@Щ����ͨ����Ҫ���ض��������M�о��_����s���ɹ�������D�ƣ�FRET��̽ᘌ�Ƕ�뵰���|�У��y��ֱ����չ���ϳɾۺ������о����������ֹ���OӋ�܉��ҕ���������׃���ĺϳ��߷�����Ȼ��һ��ؽ����Q���ش�����

�D1 ���п�ҕ�������D׃���ɫ�����ˎ���f���ܵİl��ۺ�������ʾ��D
���գ��Ĵ���W�߷��ӿƌW�c���̌WԺ���������ڈF��_�l��һ�N�����ı���ϩ��TPE�������L-���װ����wϵ��ԓ�wϵ���ж�ģ�B���ۙ�������Y���Լ��ɫ�����ˎ���f���О����@һ�о��״��ںϳɸ߷���������������ۯB�����D���Ę����D׃����ԓ�wϵ�У��ۺ����������I�����������˘O�Բ��|�l�����D׃��������TPE����֮�g��CH···������ò��H���������D�ǘ���߀�����Ӷѷe��ʽ�ĸ�׃���a�������������˟ɹ�l�����M���T�����Aƫ���l����CPL�����@Щ�F��ʹ��ԓ�wϵ�܉�ͨ�^�ɹ��CPL��׃�����r�O�y�ۺ���朵Ę����D׃�^�̡����⣬�@�N�l��ۺ���M�b�w���F����������ROS��푑���ˎ��ጷ��О飬����ͨ�^��ɫ׃�����ˎ�^���M�Ќ��r��棨�D1����
���ȣ��о��F�ͨ�^N-��������NCA���ijɭh���_�h�ۺϷ������ɹ��ϳ���Ƕ�ι�����PEG-PCys-TPE�����º��QPPT�����@�N��������Ѓ��H�ԣ��܉���ˮ�h�����ԽM�b�γɾۺ����������D2�����о��Y���@ʾ��PPT������������PPT-O���ɹ��@���������D2�����@һ�F������TPE��朵ĶѯB���п��ܰl����׃����Ȼ����ͨ�^���_����6G���d���ӑB��ɢ�䣨DLS�����o�B��ɢ�䣨SLS��������R��TEM���ͼ���۽��@�R��CLSM���Ȍ���ֶεľC�Ϸ������D2�����о��F꠰l�F��ò׃�����nj��ɹ�������ԭ����

�D2 ��A��PPT��PPT-O�ĽY��ʽ����B��PPT��a, c����PPT-O��b, d�����ȷ�����c, d���ͽM�b�w��a, b����B���ğɹ�l����V�����l���L��ex = 318 nm������C��PPT���ϣ���PPT-O���£��M�b�w��CLSM�D����TEM�D���У���DPDģ�M�е����͙M����ҕ�D���ң�����D��PPT��PPT-O�ԽM�b��Һ�Ĺ�ɢ�䔵��������������Ƕ�SLS�ĵ���Berry�D����̓������ͬ������µ����w�����Wֱ�����P��������E��PPT�M�b�w�ڲ�ͬ�����r�g�µ�CD�V�D����F��PPT�M�b�w�ڲ�ͬ�����r�g�µ�FTIR�V�D����G��PPT��PPT-O�M�b�w��CPL�V�D��
�A��ɫ���V��CD�������~׃�Q�t����V��FTIR�������Y���C���˾ۺ�������ۯB�����D׃�����D�ǘ������@�N�����D׃�w�������ѻ��F��������ԓ�^���Ɖ��˂�朵���ˮ�ѷe���D2�������⣬������ľۺ�����֮�g���F���@����CH···����������@�N����ò��H���������D�ǘ���߀�T���������Լ��Aƫ��l��Įa�����D2��������ģ�M�ĽY���Mһ���C�����@�N�����T���Ę����D׃������Sһϵ�аl��F��׃���ķ��әC�ƣ��D3����

�D3 ��A, B�� PPT-O�M�b�w���������ᣨTFA��̎��ǰ���CPL�V�D��A���Ͱl�ⲻ���Q���ӣ�glum��������B������C��PPT�ڲ�ͬ�����r�g�µğɹ�׃���ʵĚwһ��ֵ�Լ�1636 cm-1�c1668 cm-1�t�������及����ֵ��A1636/A1668������D-I��ͨ�^DFTӋ��õ���PPT��PPT-O�Ķ����Y����D, F������朵Ķ���ǣ�E, G���Լ��������^�����x̎�y����C-H···������ã�H, I�����tɫ̓����ʾ���I��

�D4 ��A��365 nm����⣨�ψD���Ͱ⣨�D�������£���10% H2O2��5%����̎����NR@PPT��ˎ��ጷ��^���D����B��NRጷ��^����NR@PPT�wϵ�ğɹ�l���ɫ�ć��H����ί�T����CIE�����ˈD���侀�ԔM�ϡ���C, D��������C����δ������D��NR@PPT���ɹ���V����E��������δ����NR@PPT��FRETЧ��׃���ʡ���F���ɫ�����ˎ��ጷ��^��ʾ��D��
����̽�������錧�Ę����D׃�Ƿ��܉��|�lˎ��ጷţ����ߌ����_�t��NR��������ˮ��ˎ��ģ��ؓ�d�ھۺ��������С����Y���@ʾ���dˎ�wϵ�������l���±��F����Ч��푑���ጷ��О顣���ˎ�^���У��wϵ�ʬF���ļtɫ���{ɫ���@���ɹ�׃�����ҟɹ�ɫ�����Sx�c�ˎ��֮�g���ں��ľ����Pϵ�����w���F��RR��%��= -321.41x + 156.46��R2 = 0.99�����@һ�Y��������ԓ�d�w��������һ�Nˎ��ጷű�ɫ�������r��ӳ�wϵ��ˎ��ጷŠ�B���D4����

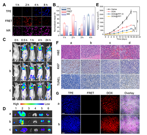
�D5��A�������l�����cNR@PPT���B��ͬ�r�g��MCF-7������CLSM�D��B����ͬͨ�������ȟɹ⏊�ȵİ붨����������C, D���oˎ��ͬ�r�g�c�ĺ���С��C����24С�r����x�w�M����D������Y����a��b��c�քe��ʾ���xDOX��DOX@PPT-O��DOX@PPT����E����ͬ̎���MС����[���w�e׃������F���[���M���Ĵ�����H&EȾɫ��Ki67��TUNEL���ߟɹ�Ⱦɫ�Y����a��b��c��d�քe��ʾ�����}ˮ�����xDOX��DOX@PPT-O��DOX@PPT����G���ί�18����С���w���ռ����[���M����CLSM�D��a��b�քe��ʾDOX@PPT-O��DOX@PPT��
����̽��PPT����ˎ���f���d�w�ĝ�����������ģ�M�[���h���ėl��������푑����О��M�����u�����о��l�F���ԽM�b�w��ԓ�l������Ȼ�܉��l�������ۯB�����D�ǵĘ����D׃�������S�����m��ˎ��ጷ��О������ڴˣ������Mһ���о����dˎ�wϵ������W���ܣ��l�F�dˎ�wϵ�������l����չ�F����Ч�İ���ˎ���f���������@�����w�������[��Ч�������⣬δ�dˎ���d�w�����������õ����������ԣ��D5����ԓ�о����H���������⵰���|�Ķ༉�Y�����书���ṩ���µ�Ҋ�⣬߀��߷��Ә�����{���_�����µķ��������⣬ԓ�о����OӋ���ܷ��������ṩ�˄��µIJ��Ժ�˼·��
ԓ��������Visual ��-Sheet-to-��-Turn Transition in Luminescent Polymeric Vesicles for Color-Reporting Drug Delivery�����}�l����Angew. Chem. Int. Ed. (Doi: 10.1002/anie.202503875)���Ĵ���W�߷��ӿƌW�c���̌WԺ��ʿ�о������ӷ����о��T������Փ�ĵ�һ���ߣ����������ڞ�Փ��ͨӍ���ߡ�ԓ�о������õ��ˇ�����Ȼ�ƌW����ί���Ĵ�ʡ�Ƽ��d�߷��Ӳ��Ϲ��̇������c������Ŀ�Y����
Փ��朽ӣ�https://doi.org/10.1002/anie.202503875
- ������������/������ڈF� Macromolecules�������ܳ�֧���۰�������x��ԭλ��ҕ�� 2026-02-09
- �㽭��WФ�J�n�}�M Nat. Commun. : ���چ�һ�������F�ď����w�����c�p����ҕ�� 2025-11-26
- �������Ʊ���/�������/�V��ꐘ��� AM��ͨ�^�z�������|�lԭλ�ۺό��F���L�Ҝ��� - ���ڸߌ��ȶȓp����ҕ�������� 2025-11-24
- �|�A��W������/�����F� Adv. Mater.���ܾ�ø�����D׃�{���\���ٽ���늻��W 2024-05-09
- �|�A��W������Ժʿ/�˽B���о��T Adv. Funct. Mater.��ԭλ��������늘O���F�߶ȹ��Ρ��������������̖���� 2024-04-30
- ���ִ�W���Ŀƽ��ڈF� Macromolecules���η����о���ʾ�۹���朘����D׃����{�����W���|���x����ه�� 2024-04-09
- �㽭��W�������ڡ�����ܽ��ڈF� JCIS�����ڰ�ȫ�Ź������ʹ̼�푑�ˎ���f�͵ļ{������ 2025-09-09