���|(zh��)�����Թ������ڳ��m(x��)���װY����ƹǼ����^�Ȼ��S���ɹǷֻ������ܓp�Լ�Ѫ�����ɝ����½����c��������������ϸ������������y��ȫ���oˎ�����������öȵ͡������ô�Ȇ��}�����ֲ��f��ˎ���Դ��M�����{(di��o)��(ji��)�������ɹǷֻ��������ƹǼ������ԣ��ɞ��ޏ�(f��)���|(zh��)�����Թ��۵���ǰ�����ԡ�
���գ�ɽ�|��W(xu��)��������(li��n)���R���t(y��)Ժ��������ں��п�Ժ�m�ݻ��W(xu��)�����о����������о��T�_�l(f��)��һ�N���ھ��Ҷ�����PEG��-������ᣨALN��-�V�x�ӣ�Mg2+�����p�ؽ�(li��n)ˮ���z��PAMg�������ڹ��|(zh��)��������ȱ�p�ޏ�(f��)���D1����
2025��11��10�գ����P(gu��n)�о��ɹ�����Engineered Poly(ethylene glycol)-Alendronate-Magnesium Hydrogels Potentiate Site-specific Immunomodulation for the Healing of Osteoporosis Fractures�����}�l(f��)������Advanced Functional Materials���ϡ�ɽ�|��W(xu��)�R���t(y��)Ժ��ʿ���������ɽ�|��W(xu��)���W(xu��)�c�����W(xu��)Ժ��ʿ��κ�B�y��ԓՓ�ĵĹ�ͬ��һ���ߡ�

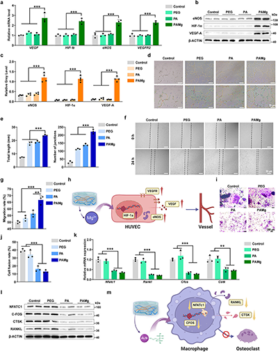
�D1.��a��PAMgˮ���z���Ƃ��^��ʾ��D����b��PAMgˮ���zͨ�^ጷ�ALN��Mg2+�����ƹǼ��������M�ɹǡ�Ѫ�����ɺ������{(di��o)��(ji��)�����ÙC�ơ�
ԓ�о��Ą�(chu��ng)��֮̎���ڣ���1���p�ؽ�(li��n)�f(xi��)ͬ��Ч��ͨ�^�����I�γɺͽ�����λ�f(xi��)ͬ���ã���ALN��֦��8-arm-PEG-NHS�c�V�x�Ӽ�8-arm-PEG-NH2����γ�ˮ���z���@�N���潻(li��n)���Բ��H������ˮ���z�γɣ�߀�܉��ڽ����^���г��m(x��)ጷ�ALN��Mg2+����Ч�Y(ji��)����ALN��Mg2+�Ĺ��ܡ���2�������C�ƴ��M���ޏ�(f��)��ጷŵ�Mg2+ֱ�Ӵ̼��ֲ��������ɹǼ����̓�(n��i)Ƥ�������Ļ�c�ֻ����f(xi��)�����ؽ���ͬ�r���M���ɼ�����M1��M2���͘O�����������õĹ������h(hu��n)����ALN�t��Ч���ƹ��|(zh��)���ɗl�����ƹǼ������^�Ȼ��ԡ���3���LЧ����c���W(xu��)���܃�(y��u)����ˮ���z���w��(n��i)�ɳ��m(x��)ጷ�ALN��Mg2+���^25�죬�Ҿ��Ѓ�(y��u)�������W(xu��)���ܣ����s���я��ȼs340 kPa�����쏊�ȼs81 kPa�����܉�S�����z���Y(ji��)��(g��u)�����ԡ��@��о�ͨ�^�����{(di��o)��(ji��)���T��(d��o)���Ե��p���{(di��o)�أ�����|(zh��)�����Թ�ȱ�p���ޏ�(f��)�ṩ�˄�(chu��ng)�����ί����ԡ�
ԓ�о���Փ�C�ӌ��f�M��ͨ�^ϵ�y(t��ng)���w��(n��i)�⌍������ؽ�ʾ��PAMgˮ���z�����ÙC�ƣ�����ă�(n��i)�ݺ�����˼·��ͨ�^�������̈Dչ�F(xi��n)��

�о��F�ͨ�^ϵ�y(t��ng)�Č�(sh��)��(j��)��ȫ��Փ�C��PAMgˮ���z�ă�(y��u)�����Լ�����M���ޏ�(f��)�Ķ��ؙC�ƣ��D2-6�����о������C���˻��������I�ͽ�����λ�p�ؽ�(li��n)��PAMgˮ���z�߂䷀(w��n)�������S��Y(ji��)��(g��u)����(y��u)�������W(xu��)���ܣ����s����~340 kPa�����쏊��~81 kPa���Լ��ɳ��m(x��)ጷ�ALN��Mg2+���^25����������D2�����w�⌍��Mһ����ʾ��ԓˮ���z��ֱ�Ӵ��M�����g���|(zh��)�ɼ����ijɹǷֻ���ALP���ԡ��}�Y(ji��)��(ji��)�γɼ��ɹǘ�־����_���{(di��o)������Ě�o�}��(n��i)Ƥ������Ѫ�����ɣ���ǻ�γ��c�w��������������ͬ�r��Ч�����ƹǼ������γɼ����P(gu��n)������_���D3-4��������ęC�����ڣ��F��C��Mg2+��ጷſ��@���{(di��o)�ؾ��ɼ����O������ʹ����M1��������������M2�����D(zhu��n)׃�����ɴˠI��������h(hu��n)�����g�ӏ����f(xi��)ͬ���M�ɹǺ�Ѫ�����ɣ��D5-6������K���ڴ�����|(zh��)�������B��ȱ�pģ���У��F��C��PAMgˮ���z�ί��@�����M���¹����ɣ�Micro-CT�@ʾ���w�e�֔�(sh��)�����ܶȵ�ָ���(y��u)�����|(zh��)���ޏ�(f��)�����w��(n��i)�����{(di��o)�أ�M2���ɼ������ࣩ���ɹǻ��Ժ�Ѫ���������������P(gu��n)��־����_������ͬ�����������ÙC�Ƶõ�����C���D7-8����

�D2. PAMgˮ���z���Ƃ��c������������a��ˮ���z�γ�ʾ��D����b����ͬˮ���z�ĺ��^��Ƭ����c������SEM�D������d����(y��ng)׃��ه��׃�О�����e-g�����s��(y��ng)��-��(y��ng)׃������������������h�����쑪(y��ng)��-��(y��ng)׃��������i��FTIR���V����j��XPS P1s�V�D����k-m���w��(n��i)�����О�����n��ALN��Mg2+���w��ጷ�������

�D3. PAMgˮ���z�{(di��o)��BMMSCs�ɹǷֻ����w���О顣��a���ɹ����P(gu��n)����mRNA���_����b,c��ALPȾɫ�������Y(ji��)������d,e�����ؼtSȾɫ�������Y(ji��)������f,g���ɹ����P(gu��n)���ױ��_����������h,i��OPN���ߟɹ�Ⱦɫ����������j��Mg2+���M�ɹ�����ʾ��D��

�D4. PAMgˮ���z�{(di��o)���ƹǼ����ֻ���HUVECsѪ�����ɵ��w���о�����a��Ѫ�����P(gu��n)����mRNA���_ˮƽ����b,c��Ѫ�����P(gu��n)���ױ��_ˮƽ�����������Y(ji��)����n = 4������d,e����ͬ̎��l����HUVECs��Ѫ���������������������Y(ji��)������f,g���������ό����������Y(ji��)������h��PAMgˮ���z��Mg2+���MѪ�����ɵ����ÙC��ʾ��D����i,j��TRAPȾɫ�D���������Y(ji��)������k���ƹ����P(gu��n)����mRNA���_ˮƽ����l���ƹ����P(gu��n)���ױ��_ˮƽ����m��PAMgˮ���z��ALN�����ƹǼ��������ÙC��ʾ��D��

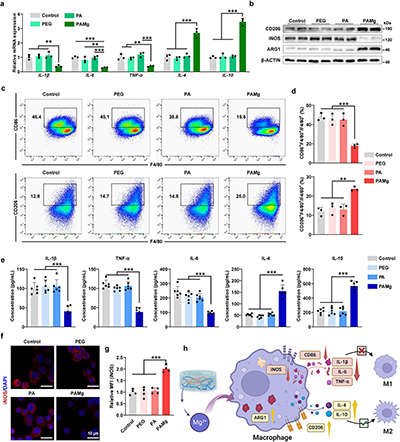
�D5. PAMgˮ���z�{(di��o)�ؾ��ɼ������߷���(y��ng)���w���о�����a����ͬ̎����RAW 264.7������IL-1�¡�TNF-����IL-6��IL-4��IL-10��mRNA���_ˮƽ����b����ͬ̎����RAW 264.7������CD206��iNOS��ARG1�ĵ��ױ��_ˮƽ����c,d�����ɼ����O�����ͼ������Y(ji��)������e������������IL-1�¡�TNF-����IL-6��IL-4��IL-10��ELISA��������f,g��iNOS�����ߟɹ�Ⱦɫ�D������ƽ���ɹ⏊�ȣ�MFI�����������Y(ji��)������h��PAMgˮ���z��Mg2?�{(di��o)�����߷���(y��ng)�ęC��ʾ��D��

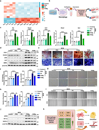
�D6. ͨ�^���ɼ����O���{(di��o)�سɹǺ�Ѫ�����ɵ��w���о�����a�����ɼ�����������mRNA���_ˮƽ����b������O(sh��)Ӌʾ��D����c���ɹ����P(gu��n)������_ˮƽ����d���ɹ����P(gu��n)���ױ��_ˮƽ����e,f��ALP�����ؼtSȾɫ�����������Y(ji��)������g,h��Ѫ���γ����������������Y(ji��)������i�����ی���@ʾHUVECs�w����������j��Ѫ�����P(gu��n)���ױ��_ˮƽ����k��Mg2+ͨ�^�����{(di��o)��(ji��)�{(di��o)�سɹǺ�Ѫ�����əC��ʾ��D��

�D7. ˮ���z�{(di��o)�ع��|(zh��)���ɹ����ϵ��w��(n��i)�u�r����a������ģ�͘�(g��u)�������P(gu��n)�u�rʾ��D����b����ֲ��0��4��8�ܵ����SMicro-CT�D������c����4�͵�8��Micro-CT������������d����8��ȱ�p�^(q��)��H&E��MassonȾɫ��

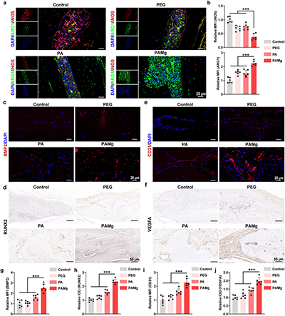
�D8. ˮ���z�����|(zh��)�����Թ�ȱ�p�����߷���(y��ng)���ɹǼ�Ѫ�����ɵ��{(di��o)���u������a,b��ȱ�p�^(q��)���(n��i)iNOS�cARG1�����ߟɹ�Ⱦɫ�������Y(ji��)������c��BMP2�c��d��CD31�����ߟɹ�Ⱦɫ�D����e��RUNX2�c��f��VEGFA�����߽M��Ⱦɫ�D����g-j��BMP2��RUNX2��CD31��VEGFA�Ķ��������Y(ji��)����
���о��_�l(f��)��һ�N��������{(di��o)��(ji��)�c�ɹ��T��(d��o)���Ե��p��(li��n)ˮ���z�������ޏ�(f��)���|(zh��)�����Թ�ȱ�p��PAMgˮ���z�Ɍ��F(xi��n)�����Խ����x���cALN�ij��m(x��)ጷš�ጷŵ�Mg2+ֱ�Ӵ̼��ֲ������ļ����c�ֻ����Ķ����M���ؽ������⣬Mg2+���M���ɼ����O����M1����M2���D(zhu��n)׃���Ķ����������Ĺ������h(hu��n)�����@�N�D(zhu��n)׃�g�������˹����g���|(zh��)�ɼ����ijɹǷֻ����������MѪ�����ɣ�ͬ�r�����ƹǼ����ֻ���ALN��ጷŲ��H�����˹��|(zh��)���ɠ�B(t��i)���ƹǼ������^�Ȼ��ԣ�߀�p�p���ƹǼ����T��(d��o)�ľ��ɼ����O�������w���ԣ�PAMgˮ���z��(g��u)���˴��M�������c���ϵ������{(di��o)��(ji��)�h(hu��n)����ֱ���{(di��o)�ؾֲ���Ѫ���γɣ��@��������ȱ�p��λ���ޏ�(f��)Ч�ܡ�ԓ������PAMgˮ���z�����߷���(y��ng)���c�ɹ��T��(d��o)�ԹǽM�����̲����_�����·��������о������õ�������Ȼ�ƌW(xu��)�����c�������c�аl(f��)Ӌ�����Ŀ���Y����֧�֡�
ԭ��朽ӣ�https://advanced.onlinelibrary.wiley.com/doi/10.1002/adfm.202522720
- ����������ɽ��ڈF��c������ Compos. Part A����������̼����ܵ�̼�{��(f��)��ˮ���z���ڹ����� 2025-08-10
- �Ͽƴ��F� AFM�������V�������g���_���{��(f��)��ˮ���z 2025-07-31
- �����������/����ܽ��ڈF�Carbohyd. Polym.�����ڴ��M�������Ϻ������Ķ�Ͱ����ܻ�����ܛ����/���z����(f��)��ˮ���z 2025-07-26
- ��܊܊�t(y��)��W(xu��)ţ���Ƚ��ڈF� ACHM�������Y(ji��)��(g��u)�f(xi��)ͬ�����{(di��o)�ص�DNA-�zԭ���ό��F(xi��n)�����o������? 2025-08-19
- ���ִ�W(xu��)���(zh��n)������/�����ϲ�ʿ�F� Adv. Sci.�����������ܻ���ע��ˮ���z�p�p�װY����(y��ng)�����M���Ժ����������� 2024-04-17
- ���R����W(xu��)Prasad Shastri����ҡ�Adv.Sci���C�����B��3D�����ӡ���R���D(zhu��n)����������� 2021-12-08
- �V�t(y��)��Ժ���١��V���T��ܰ Nat. Commun.����ע���V-�p�����}MOF����ճ�τ�ͨ�^�����^���w�S�����M���|(zh��)�����Թ������� 2025-07-07
�\���P(gu��n)ע�߷��ӿƼ�
- �f����Ŀ �ذ��_�֣�2025�C...
- ICIE���H(�V��)Ϳ�Ϲ��I(y��)չ�[...
- �_չ�ڼ����ۄ�������朄�δ...
- 9������Ҋ���£�AI�(q��)��+���a(ch��n)...
- �P(gu��n)���e�k�ڶ�ʮ�����Ї����H...
- �R�ۼ�˃x�� ����ȫ���̙C ...
- CPHI����չ����҃x���c�O(sh��)��...
- ���ܹ��A��朆���������22��...
- �������C����500+ˎ��...
- ���HƷ�ơ�ǰ�ؕ��h�cչλ�D...
- ������AI�ǿء���Ч�����x��...
- ����W(xu��)����/���ďV�F� ...
- ɽ�|��W(xu��)�������ڈF� AFM...
- ����߿ƻ��W(xu��)�W(xu��)Ժ�����۽���...
- �����(g��u)���S�����n�}�M Adv...
- �Ї��V����������/����...
- �����w/�A�폈��/�Ϻ�����...
- ���ƴ�����/���������m��m/...
- ���B���I(y��)��W(xu��)���o/��ɭ����...
- �|�A��W(xu��)������/�����F� ...
- �B�T��W(xu��)���A�n�}�M Matter...
- ��ɽ��W(xu��)����/�Ͼ��֘I(y��)��W(xu��)...