�挦(du��)��(y��n)��?z��)������B�̵��ۆ�(w��n)�}���F(xi��n)���ί��ֶ�������������(l��i)�t�����ܷ��ڂ����γɵ����ھ��M(j��n)����Ч���A(y��)����܊܊�t(y��)��W(xu��)ţ�������ЈF(tu��n)�(du��)�ܘ�(sh��)ľ��(d��o)�܆��l(f��)���ں�DNA�����{(di��o)��(ji��)�ǻۣ��ɹ��аl(f��)��һ�����B��Һ�����c�����{(di��o)�����p�����zԭ���ϣ���������ڹ������o(w��)�����ώ���(l��i)��ͻ�����M(j��n)չ��
ȫ��ÿ��s3000�f(w��n)�����(y��n)��?z��)������L(zh��ng)���ί������и��_(d��)50%�ۼ����M�沿���������۽o�������Ď���(l��i)��(chu��ng)������(d��ng)ǰ�������ί���������ֲƤ����ͪ�Ƅ������⣩�����������γ�����������Ч�����ޡ��������L(zh��ng)���M(f��i)�ø߰��Ȇ�(w��n)�}���о�������������(chu��ng)�����ڣ��wҺ�B�����c���߷���(y��ng)�ڣ��ǛQ�������|(zh��)�����P(gu��n)�I���ڡ��^(gu��)���B��Һ��(hu��)���n���ڡ����l(f��)�װY�����M(j��n)���γɣ�����(y��n)��?z��)����?d��o)�µ�����ʧ�{(di��o)�t�M(j��n)һ����K�˽M���������������F(xi��n)���̘I(y��)���ϣ��缆����ˮ���z�������}����ĭ���ϵȣ��������ٶȲ��㣬�������������ޣ���ȱ����Ч�������{(di��o)��(ji��)�������y�ԝM���(y��n)��?z��)����?chu��ng)������ڹ���������ˣ�ؽ��һ�N��������ͬ����Q�B��Һ�����y�}���{(di��o)���Ɂy�������������ܷ��ϡ�
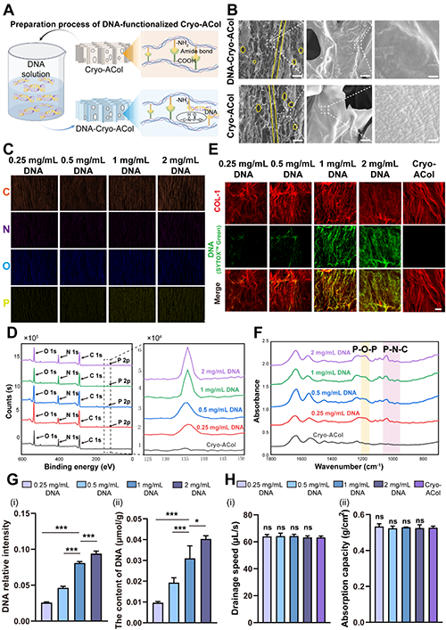
���о��Ę�(sh��)ľ��(d��o)�܃�(y��u)���Č�(d��o)ˮ���ܫ@�Æ��l(f��)����(g��u)����һ�NDNA���ܻ��zԭ����DNA-Cryo-ACol�����ڱ�ģ�弼�g(sh��)��(g��u)��120 ��m��(j��)�������Y(ji��)��(g��u)����ϵ͜������(li��n)�γɵĻ��B�W(w��ng)�j(lu��)�������p�߶�Һ�wݔ�\(y��n)ϵ�y(t��ng)����(sh��)�F(xi��n)���_(d��)64.52 ��L/s�ij��������ٶ����M���R�������0.53 g/cm2�����������Լ��p�ٝB��Һ���n�������ԏ���Һ�w���ա�ͬ�r(sh��)����EDC/NHS�wϵ���r(ji��)�^��Сţ����DNA��ʹ���܉��(q��)��(d��ng)��(chu��ng)��CD4+T��(x��)���خ��Ը�������������������IL-10�����ڣ����@�������ۘ�(bi��o)־����-SMA���_(d��)��������II�ȟ���ģ���C��(sh��)��DNA-Cryo-ACol�����܉����M(j��n)ë�����������֏�(f��)�zԭ�w�S���������@���Y(ji��)��(g��u)��I/III���zԭ������ԓ�о��״μ��ɷ�����϶�Y(ji��)��(g��u)�c�����{(di��o)��(ji��)���ܣ���������ڸ��A(y��)�ṩ��߸�Ч�B�������;���(zh��n)�����{(di��o)�صĄ�(chu��ng)�½�Q������

�D1�������Y(ji��)��(g��u)�f(xi��)ͬ�����{(di��o)����DNA-�zԭ������(sh��)�F(xi��n)�����o(w��)������

�D2����(sh��)ľ�Y(ji��)��(g��u)�Ķ����zԭ���ϣ�Aligned collagen����(g��u)��

�D3�������zԭ���ϣ�Aligned collagen����ˮ���ܱ���

�D4�������϶����zԭ���d(Cryo-ACol)�Ę�(g��u)��������

�D5��DNA-Cryo-Acol (DCA) ��(g��u)��������

�D6��DNA-Cryo-ACol����ͨ�^(gu��)�{(di��o)��CD4+T��(x��)�����Ƴ��w�S��(x��)�������ۘ�(bi��o)־��

�D7��DNA-Cryo-ACol��������II�ȟ�����(d��ng)��ģ���Ќ�(sh��)�F(xi��n)��(chu��ng)��o(w��)������
��(chu��ng)���c(di��n)��
���Y(ji��)��(g��u)��(chu��ng)�£�DNA-Cryo-ACol���ϲ��÷����p�߶ȿ�϶�O(sh��)Ӌ(j��)��Һ�w�������ʡ�Һ�w��(d��o)�����õ��@�����������x����������������Һ�w�������ԡ�
�����܄�(chu��ng)�£�DNA-Cryo-ACol���ό������{(di��o)�ؽY(ji��)�ϝB���������״Ό�DNA�������������c��(chu��ng)��B���������������چ�һ���ϡ���� �����ڝB��-�����p���{(di��o)�ء� ���۷��β��ԣ�ͨ�^(gu��)���ڸ��A(y��)ͬ�r(sh��)��(y��u)����(chu��ng)���h(hu��n)�������ߑ�(y��ng)��
���C(j��)�Ƅ�(chu��ng)�£��о���ʾ��CD4+T��(x��)���ڽ錧(d��o)�o(w��)�������еı�Ҫ�ԣ��������{(di��o)��(ji��)�ͷ��ϵ��_(k��i)�l(f��)�ṩ�°��c(di��n)��
���R���D(zhu��n)��������ʹ���ͳɱ���ȻDNA��Сţ����DNA���Ϳɽ����zԭ�����ⰺ�F��(x��)�����ӻ���̲��ϵđ�(y��ng)�ã��߂�Ҏ(gu��)ģ�����a(ch��n)���R���ƏV�����ԡ�
���P(gu��n)�о��ɹ�����DNA-collagen dressing forpromoting scarless healing in early burn wound management�����}�l(f��)����Advanced Composites and Hybrid Materials�ڿ��ϡ���܊܊�t(y��)��W(xu��)��ʿ�о�����溺����һ���ߣ���܊܊�t(y��)��W(xu��)ţ�������ڞ�ͨӍ���ߡ����о������õ���(gu��)����Ȼ�ƌW(xu��)�����Y��֧�֡�
Փ����Ϣ��
Song, Jh., Gu, Jt., Dang, Gp.et al. DNA-collagen dressing for promoting scarless healing in early burn wound management. Adv Compos Hybrid Mater 8, 212 (2025).
Փ��朽ӣ�https://doi.org/10.1007/s42114-025-01295-0
���ߺ�(ji��n)����

ţ���ȣ��F(xi��n)�ο�܊܊�t(y��)��W(xu��)���������t(y��)Ժ����ǻ�t(y��)Ժ��Ժ�L(zh��ng)������/�����t(y��)������ʿ�о�����(d��o)������(gu��)�ҽܳ�����ƌW(xu��)���𡢇�(gu��)�҃�(y��u)������ƌW(xu��)���𡣼������A��ǻ�t(y��)�W(xu��)��(hu��)��ǻ������ί��(hu��)����ί����ǻ�ޏ�(f��)��ί��(hu��)��ί����Journal of Dentistry���ڿ�����������Journal of Orthopaedic Translation��������ǻ�����t(y��)�W(xu��)�����ڿ���ί����������863�(xi��ng)Ŀ��20�(xi��ng)�����Ե�һ/ͨӍ������Nature Materials�ȇ�(gu��)�H��Ӱ����ڿ��l(f��)��SCIՓ��100��ƪ���ڙ�(qu��n)��(gu��)�Ҍ���10�(xi��ng)���D(zhu��n)��2�(xi��ng)���s�@�������Ƽ��M(j��n)��һ�Ȫ�(ji��ng)��ʡ����(j��)һ�Ȫ�(ji��ng)3�(xi��ng)�����xȫ��ǰ2%피�ƌW(xu��)�Ұ�Σ����@���������о��f(xi��)��(hu��)�������d�I(l��ng)�䪄(ji��ng)�����ČÇ�(gu��)֮���t(y��)-�������J��(ji��ng)����(sh��)�m�t(y��)�W(xu��)���ꪄ(ji��ng)�ȡ��ʈF(tu��n)�(du��)�Ⱥ�s�@���ʡ��У���ꄓ(chu��ng)�F(tu��n)�(du��)�����ʡ�Ƽ���(chu��ng)�F(tu��n)�(du��)�����،W(xu��)�߄�(chu��ng)�F(tu��n)�(du��)��

��溺�����܊܊�t(y��)��W(xu��)��ʿ�о������о�����?y��n)�������Բ����ڿ�ǻ�M�沿�M��ȱ�p�����е������о����������Ե�һ���ߣ�����ͬ���l(f��)��SCIՓ�ģ�Փ����5ƪ������IF��20��1ƪ��IF����10��2ƪ����������1������Ո(q��ng)��(gu��)�Ұl(f��)������2�(xi��ng)���ڙ�(qu��n)��(sh��)�����͌���1�(xi��ng)���@ȫ��(gu��)��ǻ�t(y��)�W(xu��)�W(xu��)�g(sh��)��(hu��)�h�ڈ�(b��o)��һ�Ȫ�(ji��ng)�����о�����(gu��)�Ҫ�(ji��ng)�W(xu��)�𡢃�(y��u)���о������W(xu��)��(x��)�ɲŘ�(bi��o)�������Mϵ�y(t��ng)�ؽ��c����ȫ��(gu��)���c(di��n)��(sh��)�(y��n)�҃�(y��u)���о����Șs�u(y��)��
- �|�A��W(xu��)�������о��T/ʷ���(y��ng)���ڈF(tu��n)�(du��) AFM�����������w���b��pH푑�(y��ng)�͘�(sh��)�����Ӽ{�����z��������ͨ�^(gu��)�ؾ��̶�N��(x��)������ί����ٰ� 2026-02-20
- �Ͼ���W(xu��)����/����/Ѧ��F(tu��n)�(du��) Nat. Commun.�������ּ�(j��)picot�w�Sˮ���zͿ�ӌ�(sh��)�F(xi��n)����Ħ���c����ĥ�� 2026-02-09
- ��h��W(xu��)���d�����ڈF(tu��n)�(du��)��Small�����������g����푑�(y��ng)ˮ���z 2026-02-02
- �п�Ժ���W(xu��)����܊/���l(w��i)��(gu��)����(gu��)�Ҽ{�����ČO쳊� AFM���w�S�ػ�Janus���ܷ��� - ���������ڝB��Һ�����c��ҕ���O(ji��n)�y(c��) 2023-10-15
- ���������������ڈF(tu��n)�(du��)��Adv. Mater.�������ڝB��Һ���������Ԃ��ڰ����ί��ğo(w��)���]�h(hu��n)���ܷ��� 2023-09-05
- ɽ�|��W(xu��)�������ڈF(tu��n)�(du��) AFM����(f��)��ˮ���zͨ�^(gu��)�����{(di��o)�ش��M(j��n)���|(zh��)�����Թ����ޏ�(f��) 2025-11-14
- ���ִ�W(xu��)���(zh��n)������/�����ϲ�ʿ�F(tu��n)�(du��) Adv. Sci.�����������ܻ���ע��ˮ���z�p�p�װY����(y��ng)�����M(j��n)���Ժ����������� 2024-04-17
�\(ch��ng)���P(gu��n)ע�߷��ӿƼ�
- 2026����ߌ��Ї�(gu��)��(sh��)�(y��n)�Ұl(f��)չ...
- �����I(l��ng)Ʊح300+���h��I(y��)�R��...
- �P(y��ng)���Ж|�����L���Ѓx�����{(l��n)...
- �f(w��n)����Ŀ �ذ��_(k��i)�֣�2025�C(j��)...
- ICIE��(gu��)�H(�V��)Ϳ�Ϲ��I(y��)չ�[...
- �_(k��i)չ�ڼ����ۄ�(sh��)������朄�(d��ng)δ...
- 9������Ҋ(ji��n)���£�AI�(q��)��(d��ng)+��(gu��)�a(ch��n)...
- �P(gu��n)���e�k�ڶ�ʮ�����Ї�(gu��)��(gu��)�H...
- �R�ۼ�˃x�� ����ȫ���̙C(j��) ...
- CPHI����չ��(sh��)�(y��n)�҃x���c�O(sh��)��...
- ���ܹ��A��朆���������22��...
- �m�ݴ�W(xu��)��褡������ Adv. ...
- ��Ҋ(ji��n)�⡰��(qi��ng)�����z𤄩������...
- �|�A��W(xu��)�������о��T/ʷ��...
- �칤����x/���ƽ��F(tu��n)�(du��) ACS ...
- ������������ֽ��ڈF(tu��n)�(du��) Nat...
- �Ͼ��֘I(y��)��W(xu��)�̳��(y��ng) Matter...
- ����������W(xu��)����/��ӯ�� A...
- �L(zh��ng)����(y��ng)����ꐌW(xu��)˼/���@/����...
- �A��������W(xu��)�����x����/...
- �m�ݴ�W(xu��)�����܈F(tu��n)�(du��) Adv. Ma...
- ����W(xu��)�����h(yu��n)���ڈF(tu��n)�(du��) AFM...