����ۺ�����һ�Nͨ�õľۺ���Ĥ�O(sh��)Ӌƽ�_���g(sh��)�����z�һ����I(l��ng)��đ�(y��ng)����������ԇ�eʽ�Ľ�(j��ng)���������ԭ������ȱ���������������O(sh��)Ӌ��(zh��n)�t���c��(c��)�ؼ{�Y(ji��)��(g��u)�{(di��o)���ͷ��xЧ���Ľ���ۺϷ��xĤ��ͬ���z�һ����P(gu��n)ע���bЧ�ʣ��@ʹ�Â��y(t��ng)��Ĥ��Փ�c�O(sh��)Ӌ����(sh��)�y�ԝM���z�Ҷ��ӻ����O(sh��)ӋҪ���о�ͨ�^�ɽ�ጙC���W(xu��)��(x��)�c�@ʽ��̖�㷨������ۺ��^���M(j��n)��ϵ�y(t��ng)�����ͻ�����������ƣ�����������(y��ng)�U(ku��)ɢ�C���������������O(sh��)Ӌ��(zh��n)�t������(g��u)���Ĕ�(sh��)��(j��)�(q��)��ƽ�_�����˷��ӟ����W(xu��)���ۺτ����W(xu��)����Һ��(w��n)���ԵĽ��慢��(sh��)���R�e����������ҕ�s����(d��o)�z���γɵ��P(gu��n)�I��������ԓƽ�_���H�����˿��A(y��)�y��������-��ˇ-�Y(ji��)��(g��u)-���ܡ��P(gu��n)(li��n)ģ�ͣ�߀���F(xi��n)�ˌ��z���P(gu��n)�I���ܵĿɾ����{(di��o)�أ�����bЧ�ʣ�30%�C95%����ƽ��������100�C400��m���Լ����Ӻ���c�돽�ȣ�0.005�C1�����m���ڰ�����ˮ�ԡ��Hˮ�������߷���(y��ng)�Ի������ױ������������c����ڃ�(n��i)�Ķ�N�����d�ɡ��@헹������H�Ƅ��ˌ��z�һ��Џ�(f��)�s��������õ����⣬Ҳ����ͨ���ۺ����z�ҵ������O(sh��)Ӌ�������·�ʽ���ڹ������{�w����������(y��ng)������(sh��)�ּ�(x��)�������Ĥ���ϵ��I(l��ng)����ЏV���đ�(y��ng)��ǰ����
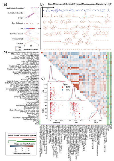
���գ���ۿƼ���W(xu��)��ڽ��ڈF(tu��n)�ͨ�^�ɽ���ԙC���W(xu��)��(x��)�㷨������ۺ��z�һ���MIP���M(j��n)��ϵ�y(t��ng)�Խ���������O(sh��)Ӌ��(zh��n)�t��ȡ���_�l(f��)�˻�������C�ƵĔ�(sh��)��(j��)�(q��)���z���O(sh��)Ӌƽ�_���D1������(g��u)���������ׂ�����ۺ��z�һ��I(l��ng)��ķ���-��ˇ-�Y(ji��)��(g��u)-������CPSP����(sh��)��(j��)�죨�D2����ϵ�y(t��ng)�����ϼ�������MIP��O/W��ˮ���ͣ���W/O���Ͱ�ˮ���wϵCPSP����(sh��)���A(y��)�y�@�����cƫ��ه�Բ���D3.1 & 3.2������������̖�ؚw�����㷨�ͷ���(y��ng)�U(ku��)ɢ����C���ھ����z�һ��O(sh��)Ӌ���[�����������f(xi��)ͬ������ϵ������O(sh��)Ӌ��(zh��n)�t���D4�������о���ȡ���O(sh��)Ӌ��(zh��n)�t�����˸�ͨ���z��̓�M�O(sh��)Ӌ���D5��ָ��(d��o)����ˮ���Hˮ�Է��ӵ����m�Է��b�����C���D6�����Լ�����ˮ�����ޏ�(f��)�z�ҵĹ��ܻ��Ϳ���ጷ��O(sh��)Ӌ���D7�����@��о��������_���z�ҵȽ���ۺ�Ĥϵ�y(t��ng)���ϵ������ͻ��W(xu��)����Ϻں��ӣ��w������������ጵ��A(y��)�y�Ԕ�(sh��)��(j��)�(q��)���O(sh��)Ӌ��ʽ�����z�һ��������A(y��)�y�ͽ��������bЧ�ʣ�ƽ�����������Y(ji��)��(g��u)���w����ò�����Ӽ{��϶�ʺ͚�����ˮ���|�ǣ��ṩ�������O(sh��)Ӌָ�ϣ�ͬ�r��չ�����x���z�ҏ�(f��)�ϲ��ϵďV�x�O(sh��)Ӌ���g�����m(x��)�о���̽���c��(chu��ng)�£��D8����
2026��1��18�գ�ԓ�����ԡ�Programming Interfacial Polymerization: Machine Learning Unveils Quantitative Rational Design Rules for Microcapsules and Beyond�����}�l(f��)���� ��Advanced Materials���ϡ����µ�һ���ߞ���ۿƼ���W(xu��)��ʿ���n������

�D1. ��������C�ƵĔ�(sh��)��(j��)�(q��)��ƽ�_���F(xi��n)���A(y��)�y���z�����O(sh��)Ӌ

�D2. ���ڽ���ۺϵ��z������-��ˇ-�Y(ji��)��(g��u)-���ܔ�(sh��)��(j��)��

�D3.1 �ɽ���ԙC���W(xu��)��(x��)�����ܱ��F(xi��n)

�D3.2 �z�һ���ˇ����(sh��)ƫ��ه�Ե�ALE����(ԭ��Figure S7)

�D4. ͨ�^��̖�㷨�cƫ��ه������ȡ�����ڷ��bЧ���O(sh��)Ӌ������

�D5.����ۺ��z�һ���ͨ��̓�M�O(sh��)Ӌ����

�D6.��ˮ�Ժ��Hˮ�Ի���������m�Է��b�����C

�D7.������ˮ�c���ޏ�(f��)���ܵ��z�������O(sh��)Ӌ����߶ȱ���

�D8. ����ۺ��z�һ��������O(sh��)Ӌָ�ϼ������z�һ��������܄����l(f��)���Ҹ��ۺϡ�ԭλ�ۺϣ����A(y��)�y���bЧ��������O(sh��)Ӌ���g��Ashby Plot������
���о�ͻ���˽���ۺς��y(t��ng)���������ض���(y��ng)�õ�߅�磬�����˻��ڔ�(sh��)��(j��)�(q��)�ӵ�ƽ�_��ͨ�^�ɽ���ԙC���W(xu��)��(x��)���F(xi��n)������ۺϽY(ji��)���Ŀɾ��̿��ơ��˹�����Խ���L���Ƽs�z�һ�������������ۺ��I(l��ng)��Ľ�(j��ng)����о���ʽ��ͨ�^�����Ԇ��w����ϵ��(sh��)���P(gu��n)�I������������ęC�팧(d��o)�����O(sh��)ӋҎ(gu��)�t�������˿��A(y��)�y�Ļ��W(xu��)��ˇ�Y(ji��)��(g��u)�����P(gu��n)ϵ���M(j��n)�����F(xi��n)���ۺ����z�ҷ��bЧ�ʡ��ߴ�͚��ӽY(ji��)��(g��u)�Ŀɾ����O(sh��)Ӌ��ԓƽ�_�ڳɹ������N�������d�ɷ���չ�F(xi��n)�����������ԡ�����Ҫ���ǣ�����ʾ�ęC�������������z�һ��I(l��ng)��������ȡ�Ļ��A(ch��)�������c�O(sh��)Ӌ��(zh��n)�t�����ۺϵ������O(sh��)Ӌ�ṩ��ϵ�y(t��ng)�Կ�ܡ��@헹�����(bi��o)־���z�ҏ�(f��)�����Ϻϳɏ���ԇ�eʽ����(j��ng)�?z��i)�ʽ���A(y��)�y���ɾ��̡��о���ʽ���D(zhu��n)׃����Ӱ푲��Hֱ���Ƅ��z�һ����g(sh��)�İl(f��)չ�����ɏV����չ�����M(j��n)�ۺ��ﱡĤ��������(y��ng)������(sh��)�ּ�(x��)������һ������Ĥ���ϵ������O(sh��)Ӌ�c�Ƃ䡣ͨ�^��B�ӷ��ӌ��������c���^���ܵĻ��A(ch��)ƽ�_�����о�����ٽ���ۺ������������I(l��ng)��Ą�(chu��ng)��(y��ng)���_������·����
ԭ��朽ӣ�https://advanced.onlinelibrary.wiley.com/doi/abs/10.1002/adma.202517708
���d��ԓƪՓ�ġ�
- �㽭��W(xu��)Ф�J�о��T�F(tu��n)� AFM���C���W(xu��)��(x��)�o��4D��ӡҺ�������w��(f��)�ϽY(ji��)��(g��u)���������O(sh��)Ӌ 2025-12-13
- ��(f��)����W(xu��)�ï�n�}�M Angew��������ָ�y - �C���W(xu��)��(x��)�c�����{(di��o)��֮�� 2025-10-31
- ����ֽ��ڈF(tu��n)�/�������܊���о��T Nat. Sustain.��AI�(q��)�Ӄ�ˮĤ�~������r�� 2025-08-27
- ɽ�|�r(n��ng)��/����b�F(tu��n)� AFM������ۺ��^���������Hˮ�Ԍ�Ĥ�γɄ����W(xu��)�Ķ�Ƕ�Ӱ� 2026-02-11
- �|�A��W(xu��)������/�ǻ����F(tu��n)� Nat. Commun.�������܄�/��N����ۺ������Ƃ�����ܾ������ЙC�܄��{�VĤ 2025-09-26
- �A�ƴ�/������ Adv. Mater.������������ۺ� - COP Ĥ�ܿ� 2D ���L��ͨ��ƽ�_ 2025-07-16
- ��ۿƼ���W(xu��)��ڽ��ڈF(tu��n)� CEJ������������׃���ܷ��D(zhu��n)�����x��Һ�w����������Һ���z�һ������ܑ�(y��ng)�� 2022-12-13
�\���P(gu��n)ע�߷��ӿƼ�
- 2026����ߌ��Ї�����Ұl(f��)չ...
- �����I(l��ng)Ʊح300+���h��I(y��)�R��...
- �P���Ж|�����L���Ѓx�����{(l��n)...
- �f����Ŀ �ذ��_�֣�2025�C...
- ICIE���H(�V��)Ϳ�Ϲ��I(y��)չ�[...
- �_չ�ڼ����ۄ�������朄�δ...
- 9������Ҋ���£�AI�(q��)��+���a(ch��n)...
- �P(gu��n)���e�k�ڶ�ʮ�����Ї����H...
- �R�ۼ�˃x�� ����ȫ���̙C ...
- CPHI����չ����҃x���c�O(sh��)��...
- ���ܹ��A��朆���������22��...
- ������/���f/�Y�� JACS���l(f��)...
- ��ɽ��W(xu��)��־�x�����w�����...
- ���������������ֈF(tu��n)� Angew...
- �Ϻ�����/�����������...
- ���t(y��)��һ��Ժʢ�������/�A...
- �пƴ���Ƙ�������������/...
- �����������/������������...
- �㹤��������/�~��Ҋ�n�}�M ...
- ��������-��־�F(tu��n)� AFM �C��...
- �|�ϴ�W(xu��)��������ڈF(tu��n)� Nat...
- ���ݴ�W(xu��)Ҧ����/κ��/����Ӱ...