�[���������ͨ�^�T�����[���خ������߷������M����ϵ�y���[���������R�e�����������������R�����`���ѽ�ȡ�������õ��Mչ�����ߵ����wȫ�[��������ԭ����ʹ��ͻ�����DCs���܉�̎�����ʬF�����[����ԭ�Ī����ݣ��Ķ����l����Ķ��¡T������������ֹ�[���������ݡ�Ȼ�����[������ͨ�^�߶ȱ��_���{������ԭ�Ե��������Ʒ��Ӂ��ӱ����߱Oҕ����ˣ���߿�ԭ���f������APC���������[����ԭ���R�e�͔zȡ���������[�����瑪�õ�һ���P�I���}��
�D 1. CD47KO/CRT�p���﹤���c��PD-L1���w�Ͽ��[���ί�����
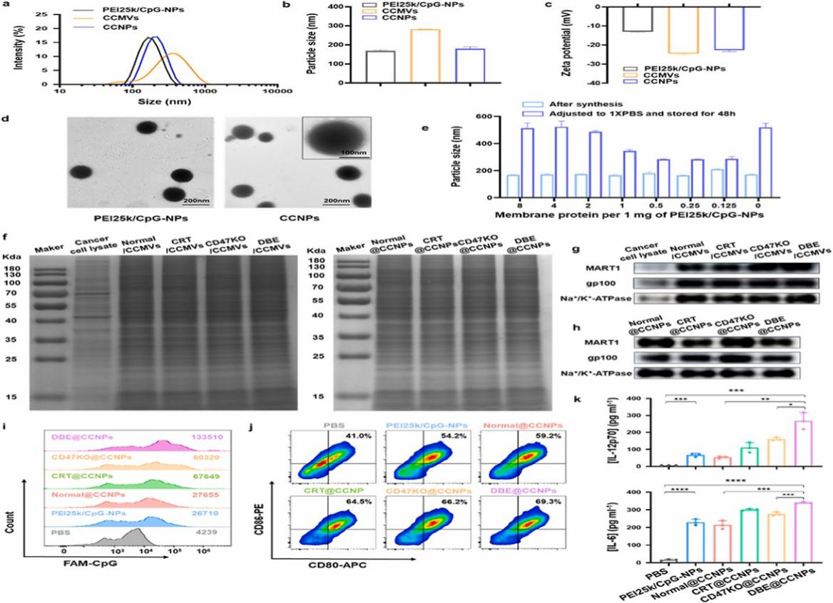
���ĵĄ����c
-
����CRISPR-Cas9�������g�@��CD47KO/CRT�p���̼�����
-
�OӋ�p���̼���Ĥ������ظ�׃���[������Ĥ�����������̖���������[����ԭ������ԭ�ԣ���������DC���{������Ĕzȡ��
-
����CpG�c��֧����PEI25K���ɼ{��������ģ�CpG��һ�N���������к������ߴ̼�������
-
�������ߙz���c���Ƅ������M�[�������ί����������[�������������ݡ�

�D2. �p���﹤��B16F10�[���������b���������о�

�D3. DBE@CCNPS�������b�������﹦����C
�D4. ��ͬ�M�b��ʽ���[���{��������A��Ч��
�D5. �ϯ��������[�����P������
ԭ��朽ӣ�https://doi.org/10.1016/j.bioactmat.2022.09.017
- ����W/�Ϻ�������� AFM���pø푑�DNA�{��܌��FCRISPR-Cas9��ASO�ɿع��f�� 2023-07-10
- �Ĵ���W�ߕ��������n�}�M Small��������ݿ˵���70��������׃�{������PD-1���ߙz���c���Ƅ��ί��z�|�� 2023-05-27
- �|�A��W������/ʷ��ꖈF� Bioact. Mater.�����ڼ{�����z���ί��ͼ{������ͨ�^ȫ���������{�����F�[�����A����ֱ���ί� 2024-09-25
- ���A��W�ž��/܊���t�W�о�Ժ����¡�����F� ACS Nano��һ�N����ɗl��Ȼ����;���ğo�{������ 2024-03-19
- �Ϻ����M��F� Small���p��ԭչʾ�{������ 2023-12-08
- ɽ�|��W�������ڈFꠡ�Adv. Mater.������������������ˮ���z���� - ���F���Ի��[�������ί���ͻ�� 2025-10-09
- �|�ϴ�W�����۽����c������ Research�����ݞ�ģ��������Խ��ٶ���z������ˎ���f�ͺ��������[�������ί� 2025-07-31