��ǻ���������g(sh��)����ǻ�[���Ļ����ί������������g(sh��)�����d�w��(j��ng)�p����ɵIJ������ϵK��CNI-ED���Ȳ��l(f��)�Y����(y��n)��Ӱ푻����g(sh��)�������|(zh��)�����R���ϣ�ED���ί�������Ҫ�漰�������ø5���Ƅ���PDE5is��ʹ�á��w��(n��i)ע�䯟����ICIS������ղ����b�ã�VED������ȣ����@Щ������CNI-ED���ί���Ч����ԓ�����£���o���wֲ�����g(sh��)�ɞ�CNI-ED���ߵ��R���x��Ȼ��������һ�N�������ί����ԣ���o���wֲ�����g(sh��)���F���ί��M(f��i)�úʹ��ڵęC(j��)е����/��Ⱦ�ȝ����L(f��ng)�U(xi��n)���������R����(y��ng)�õ��ƏV����ˣ�����һ�N���ͷ�����ġ��ί�Ч���@����CNI-ED�ί��������зdz���Ҫ���R���r(ji��)ֵ��
��������ɼ�(x��)�����������������w���V������CNI-ED�ί��������C��(sh��)�g�|(zh��)�ɼ�(x��)����MSC�������������w��MSC-Exo�������Н���������(j��ng)�����Լ�����������ˣ�MSC-Exo�ί������Դ��ڰ�˥�ڶ̡��ױ�����ϵ�y(t��ng)��������Ⱦ����ԡ��b���܂��M���ޏ�(f��)�ď�(f��)�s�^�̣������������w�w��(n��i)�ķ�(w��n)���Ժ����ó־��Գɞ��ޏ�(f��)��(j��ng)�p�����P(gu��n)�I���}��
�D1. HG@Exo�����ί�CNI-EDʾ��D��
1.������ˮ���zHG�Ƃ乤ˇ���Ρ����z���ض�/�r(sh��)�g�m��
�D2. ��A-B�������w��ò�������ֲ�����C�������w��(bi��o)־����CD9��CD63��TSG101�ı��_(d��)����D-F��HG�ĺϳɣ�F(xi��n)TIR���V�̓�(n��i)����ò����G��HG�ڲ�ͬ�ضȺ͕r(sh��)�g�µ���׃���W(xu��)����H��HG��ע���ԡ�
2.������ˮ���zHG������(qi��ng)ADSC-Exo�ľֲ���ጺ����ó־���
�D3.��A��HG@Exoˮ���z��(y��ng)����BCNI������(j��ng)�p��ģ��ʾ��D����B��DiR��(bi��o)ӛ�������w�w��(n��i)��(sh��)�r(sh��)�O(ji��n)�y��
3.HG������(qi��ng)�����w��CNI-ED���ί����á����BCNI����IJ�����
����HG@Exoˮ���z�ί�ģ�ʹ���IJ����ܣ�4�ܺ�l(f��)�F(xi��n)�����g(sh��)�M��BCNI�M��HG@Exo�M��PBS-Exo�M��HG�M������B��(n��i)��/ƽ����(d��ng)�}����ֵ�քe��0.87 �� 0.04��0.39 �� 0.02��0.65 �� 0.05��0.44 �� 0.03��0.52 �� 0.04���D4A-F�����@���H�f��BCNI��(hu��)��(d��o)��ED��Ҳ�C��(sh��)HG@Exo���@�����BCNI����IJ����ܡ�

�D4. HG@Exoˮ���z�ί�ģ�ʹ���IJ������u������A-E��ICP�������t�l��ʾ��60 s��(n��i)��CN�M(j��n)��늴̼��ĕr(sh��)�g����F�����ICP�cMAP���ʡ�
���˙z�yHG@Exoˮ���z�ί�CNI-ED��Ч�Ե�ԭ���о��M(j��n)�����w�⼚(x��)����(sh��)�(y��n)�����]��HG@Exoˮ���z�QҺ���Ҝ��^��IJ����ԣ����о�ֱ���x����ADSC-Exo�M(j��n)���w�����B(y��ng)���A(y��)���D5A-C�Ǻ��d�w��(j��ng)/��ǻ��(j��ng)��(ji��)��CN/MPG���Ľ��ʽY(ji��)��(g��u)���w�����B(y��ng)���E����(j��ng)�ί���24��48��72С�r(sh��)��CN/MPG�Kĩͻ�����L�Ĕ�(sh��)Ŀ���L���M(j��n)�Мy�����D5D�����C��(sh��)ADSC-Exo�@�����M(j��n)���Sͻ�����L���D5E-F������(j��ng)����ADSCs��ADSC-Exo����4�ܺ�CN/MPG��nNOS�ı��_(d��)��r��Ҳ�l(f��)�F(xi��n)ADSC-Exo̎���M��nNOS���_(d��)���@���ڌ��սM��ADSCs+GW4869�M���D5G-H����

�D5. ��A��CN/MPG���ʽY(ji��)��(g��u)���w�����B(y��ng)����B��CN/MPG���ʈD����C�����B(y��ng)0��i����24��ii����48 h��iii������(j��ng)Ԫ�����L��r��iv��v��iii�ķŴ�D����D����(j��ng)Ԫ��ֲ�w����E-F�������w��ADSCs����(j��ng)Ԫ���L��r����G��CN/MPG��nNOS�ı��_(d��)��r����H��nNOS�c��-����(d��ng)���ı�����
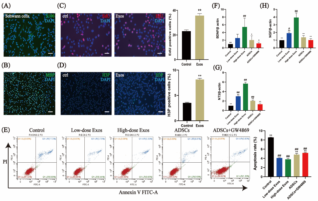
4.ADSC-Exoͨ�^���M(j��n)SCs�Ĵ������(qi��ng)��(j��ng)�p�����ޏ�(f��)
�D6. ��A-B��SCs�(y��n)�C��S100��MBP����C-D�������w���A(y��)24h��EdU��H3P�ı��_(d��)����E�������w����SCs������r����F-H��������_(d��)��r��
5.HG@Exo���ƴ���CN/MPG�ĽY(ji��)��(g��u)����
���⣬��ȼ����g(sh��)�M��BCNI�MCN/MPG�@ʾ���Sͻ�[Û���Sͻ���ݻ��͵��ܶ���(j��ng)�z����HG@Exo�M������(j��ng)�zȾɫ���ܶȺ�Ҏ(gu��)���Եõ��@�����ƣ��D9��������HG@Exo�@�������CN/MPG�ĽY(ji��)��(g��u)���ܡ�
�D7.��A��MassonȾɫ����B��ƽ�����������zԭ��������ֵ��

�D8.��A������(j��ng)��nNOS���_(d��)����B��nNOS�붨����������C�����d�w��nNOS���_(d��)����D��nNOS�c��-����(d��ng)���ױ�ֵ��
���Ϲ����ԡ�Injectable thermo-sensitive hydrogel containing ADSC-derived exosomes for the treatment of cavernous nerve injury�����}�l(f��)���ڡ�Carbohydrate Polymers���ڿ��ϣ��п�Ժ���һ�^(q��)��IF��10.723�������ĵ�һ���ߞ�ɽ�|ʡ���t(y��)Ժ�������t(y��)��������ɽ�|��W(xu��)�Tʿ�о�����������ͨӍ���ߞ����u��W(xu��)�D(zhu��n)���t(y��)�W(xu��)�о�Ժ��������Ƹ���ڣ��n�}�M�W(w��ng)վ��https://www.x-mol.com/groups/BMTMers, �n�}�M�Ź���̖(h��o)����������c�D(zhu��n)���t(y��)�W(xu��)�n�}�M����ɽ�|ʡ���t(y��)Ժ�����������(qi��ng)���ڡ�
ԭ��朽�:https://doi.org/10.1016/j.carbpol.2022.120226
- �|�A��W(xu��)�������о��T/ʷ��ꖽ��ڈF(tu��n)�(du��) AFM�����������w���b��pH푑�(y��ng)�͘�����Ӽ{�����z��������ͨ�^�ؾ��̶�N��(x��)������ί����ٰ� 2026-02-20
- ����������W(xu��)����/��ӯ�� AFM����������ճ�������x�ܽ����x�ӹ��̻������w��������(sh��)�F(xi��n)Ѫ�ܻ������� 2026-02-18
- �|�ϴ�W(xu��)��?zh��)������ڈF(tu��n)�(du��)��ACS Nano�������b֬���ɼ�(x��)�������w�a(b��)Ƭ�����{(di��o)��(ji��)�װY�ʹ��M(j��n)�M������ 2025-06-09
- �|�ϴ�W(xu��)��?zh��)������ڈF(tu��n)�(du��) JCR: �_�l(f��)�d�g���|(zh��)�ɼ�(x��)������ģ�K���ڸ���ȱ�p���ޏ�(f��) 2025-04-03
- �п�Ժ�������M(j��n)Ժ�ŌW(xu��)��F(tu��n)�(du��) Matter�����Խ�����Ͼ���(zh��n)�{(di��o)�������w���ڴ�Ѫ����(j��ng)�f(xi��)ͬ�ޏ�(f��) 2024-11-22
- �㽭��W(xu��)�����ҽ��ڈF(tu��n)�(du��) Adv. Sci.����(x��)������|(zh��)ˮ���zǶ��֬����Դ�g���|(zh��)�ɼ�(x��)�������w���ڴ��M(j��n)��������(chu��ng)�����Ϻ�Ƥ�w���� 2023-09-19
- �A�ƴ��_־��(qi��ng)���ڈF(tu��n)�(du��)��Nat. Commun.������ע�䌧(d��o)�ˮ���z��(sh��)�F(xi��n)�o������(chu��ng)��X��(j��ng)�{(di��o)�� 2026-02-10
�\���P(gu��n)ע�߷��ӿƼ�
- 2026����ߌ��Ї���(sh��)�(y��n)�Ұl(f��)չ...
- �����I(l��ng)Ʊح300+���h��I(y��)�R��...
- �P(y��ng)���Ж|�����L���Ѓx�����{(l��n)...
- �f����Ŀ �ذ��_�֣�2025�C(j��)...
- ICIE���H(�V��)Ϳ�Ϲ��I(y��)չ�[...
- �_չ�ڼ����ۄ�������朄�(d��ng)δ...
- 9������Ҋ���£�AI�(q��)��(d��ng)+���a(ch��n)...
- �P(gu��n)���e�k�ڶ�ʮ�����Ї����H...
- �R�ۼ�˃x�� ����ȫ���̙C(j��) ...
- CPHI����չ��(sh��)�(y��n)�҃x���c�O(sh��)��...
- ���ܹ��A��朆���������22��...
- ������/���f/�Y�� JACS���l(f��)...
- ��ɽ��W(xu��)��־�x�����w�����...
- ���������������ֈF(tu��n)�(du��) Angew...
- �Ϻ�����/��������(sh��)�(y��n)��...
- ���t(y��)��һ��Ժʢ�������/�A...
- �пƴ���Ƙ�������������/...
- �����������/������������...
- �㹤��������/�~��(hu��)Ҋ�n�}�M ...
- ��������-��־�F(tu��n)�(du��) AFM �C��...
- �|�ϴ�W(xu��)��������ڈF(tu��n)�(du��) Nat...
- ���ݴ�W(xu��)Ҧ����/κ��/����Ӱ...