���գ��A�пƼ���W�_־�����ڈF��c�Ϻ���ͨ��W�t�WԺ�ɽ��о�Ժ���ܽ��ڈF������������Z����W��ͼ{-�㙉��У��潭���ڈF��������ׄ���һ�N��ע�䌧�ˮ���z��ICH���������˻��������ϟo�����ܵ���X�̼���DBS��ϵ�y��������ɭ����PD������ģ���Ќ��F�˟o��늳ء���ֲ�롢MRI���ݵ���Ч���{���c�ί�������һ��������ӯ����ṩ��ȫ��ƽ�_��
2026��2��4�գ�ԓ�о�����Injectable hydrogel bioelectrostimulator for wireless deep brain neuromodulation�����}�l���ڡ���Ȼ·ͨӍ����Nature Communications���ϡ�
�ɹ�����
��X�̼���DBS����һ�Nͨ�^����X�ض��Ѕ^ֲ��늘O�M��늴̼������{�ؼ��g���ѳɞ��ί�����ɭ����PD���������ĺ�Ĭ���Ͱd�B����ϵ�y��������Ч�ֶΡ�Ȼ����Ŀǰ��DBS�O����ه�ڄ���늘O�������ֲ��ʽ늳أ���Cе�����c��ܛ���ӑB���X�M�������ݣ��������b��ʧЧ�����ﷴ���ͽM���p�����L�U������늳�������Ҫ���ڳ�늻����g���Q�������ڹ�늵Ľ�Ƥ�����t���ڸ�Ⱦ�͙Cе���ϵ��[�������⣬�Ź������MRI������Ӱ���g�����U���ί��C�����P��Ҫ�������y�Ľ���늘O���������ص����l�ӟ�͈D���Ӱ�����������c���ܳ�������ϡ��@Щ�������@�ˌ���һ��DBS���g��������������Ҫ��������ֲ����MRI�������o�����ܡ��ͻ���N�����������̼��������������������Ժ��L�ڷ�������
�M�ܽ����ᘌ�DBS���������Ժͽ���ʧ�䆖�}�ѳ��F��N���M�Lԇ�������y��ͬ�r�M�����ԡ����淀���Ժ��L�ڰ�ȫ�Ե��������磬�������Ը߷��Ӳ����m��һ���̶��Ͼ��������Wʧ�䆖�}�������P��������ه�̑B늘O��ֲ��ʽ�Դ�Y�����y�Ԕ[Ó���g�������������B���������ơ����ˮ���z�����c�M���߶����ݵ����W���Ա��J���ǘ���������늘O��������x�����F���wϵ����ه�A����ֲ���ߏ��Ȼ��W�����ڿ�ע����͡��L�ڷ������c���ﰲȫ��֮�g�Դ����y�Լ��ì�ܡ���һ���棬���ڴš���������푑��ļ{�ײ����o��������ݔ�����mȻ�������������s�ȣ����ձ���������D�QЧ�����ޡ��̼����g���Ȳ��㼰�L�ڷ��������Ȇ��}��
�@Щ�����ʹ�������h�_�lһ�N��ע�䌧�ˮ���z������ͬ�r��������������D�����|����늘O�͟o�����ܹ��ܼ����چ�ܛֲ���w�У��Ķ����������ܘ����錍�F�@һ�����횽�Q�ɂ��P�I����(1)�_�l�ϳɲ����Կ˷���ǰ��ע�䌧�ˮ���z�ľ����ԣ�����������c���������Եę�⡢�Cе�����Ժͼ������Ԇ��}��(2)����һ�N��Ч��ˮ���z�������C�ƣ���������ͨ�^���푑��錧�����o����ݔ�����@��һ��ؽ��̽�����I�����ڴ��о�������������չʾ��һ�N��ԭλ���z����ע�䌧�ˮ���z��ICH�����F�����o��DBS�²��ԣ�ԓ���Կ����w�����l�w�e���������£���ֲ���ICH�܇��T���ֲ�늈����С�ICHͨ�^������ۺϺ��o늽M�b�γɌ�늾W�j��չ�F���ߌ���ԡ�M���Cе���ܺ������������ԣ��_����늘O-�M�����挍�F�L��������늂�ݔ����ͨ�^��ݟo�����ʂ�ݔ�����l�w�e����ʩ�����X�M���r��ICH�c�܇��M��֮�g���迹������l���S늺ɷe�۵Ľ���O�����Ķ����¾ֲ�늈����У����F��Ч���̼���
��1�����τ��£���������������ۺ��c�o늽M�b�Ŀ�ע�䌧�ˮ���z��ICH�����������������w��PEDOT:PSS�Լ�����������ø-�^������øע���X�M�������Ã�Դ���������|�l������������ۺϣ�ͬ�rͨ�^��ؓ늵�PEDOT:PSS�c����늵ľ�����֮�g���o��ԽM�b��������l����ԭλ�γ������������������S��늾W�j��
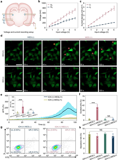
��2���������£��OӋ�����������c����O���C�Ƶğo����X�̼�ϵ�y��ͨ�^���^Ƥ������ý^������Ƭ����l��늘O������������ԭ�팢���l늈��������X�M����ֲ���ICH�c�܇��X�M��֮�g�����@�����迹ʧ�䣬�ڸ��l늈������l����˹�f-�߸�{����O��Ч��������늺���ICH-�X�M������ۼ����Ķ��ֲ�����늈�������ܶȣ����F�o�����팧���B�ӵľ��ʡ��ɾ���늴̼���
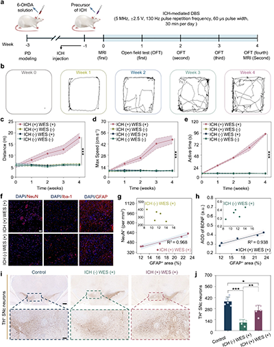
��3�����Ä��£�������ɭ������ģ���Ќ��F��ȫ��Ч�ğo��DBS�ί���������MRI������ϵ�y�U�������o�c�h·���ܙC������6-�u����Ͱ��T��������ɭ������ģ���У���ICHע�������X�ˣ�STN����ʩ�ӟo���̼��������ί��@�������˴�����\���О飬���o�˺��|���ܲ��Ķ�Ͱ�����Ԫ�����������XԴ���I�B���ӱ��_��������ˮ���z���σ�����MRI�����ԣ�ԓ�о��״��ڟo��DBS�ί��^���У����F�˟o��Ӱ���߷ֱ��ʵĹ��ܴŹ������fMRI����

�D1. ����������̼����ܵ���ע�����ˮ���z���F�o����X�̼�
a. ICH���X�M���������������l���z�����Ƃ��^��ʾ��D��
b. ICH��������ۺ��c�o늽M�b�C��ʾ��D��
c. ICH��ģ�M�M���ĭ�֬�����z���S�r�g��ԭλ���z�������ԈD��
d. �ɴ���������ϵ�yͨ�^��ݟo�����ʂ�ݔ���X�M�����T�l���ݷe������
e. �Y�ϽM���خ��Խ�����Ե��^Ƥ-�B��-���X���ӽY��늈����ȷֲ�������Ԫģ�M��
f. �����^��ģ�ͱ���늺ɷֲ�������Ԫģ�M��

�D2. ��ע�����ˮ���z�錧���w��o���̼�
a. �ֲ�늄ݺ�����ܶȜy��ʾ��D��
b. ݔ��늉���U1, U2���Sݔ��늉��ɱ������ӡ�
c. ����ܶȣ�J1, J2���Sݔ��늉��ɱ������ӡ�
d. ��ͬ�l����SH-SY5Y�������ӕr�}����
e. �wһ���ɹ�׃������F/F0����
f. �����l����������
g. ��/�oWES�rPC12������������ʽ����������
h. PC12�����ĵ����ʡ�

�D3. ��ע�����ˮ���z�錧�Ĵ���o��DBS
a. �o��DBS����O��ʾ��D��
b. ����STN�^��c-Fos���_�Ĵ����ԈD��
c. STN�^��c-Fos���ȵĶ�����
d. �o��DBS���gGPi�^��������ӛ䛡�
e. GPi�^����ӵĹ����V������
f. M1�^��Ĵ�������������Ρ�
g. M1�^��������ӛ䛡�
h. �o��DBS���g���h����������
i. ICH�c�X�M���γ����������ҟo�p�����ʾ��D��
j. ֲ��ICH�ͽ���늘O���X��Ƭ��GFAP��Iba-1�Ĵ���������Ⱦɫ�D��
k. ֲ�����܇��X�M����GFAP��Iba-1�Ěwһ���ɹ⏊�ȡ�

�D4. ��ע�����ˮ���z�錧�ğo��DBS����PD���������ɭ�Y��
a. �w������ɭ�������r�g����
b. ����yԇ�\��܉�E��
c. ���\�Ӿ��x��
d. ����ٶȡ�
e. ���S�r�g��
f. NeuN��Iba-1��GFAP�Ĵ���������Ⱦɫ����
g. ICH(+) WES (+)�M��GFAP�����e�cNeuN��Լ����ܶȵ����P�Է�����
h. ICH(+) WES (+)�M��GFAP�����e�c�XԴ���I�B���ӣ�BDNF�������P�Է�����
i. �Ұ����u��ø��ԣ�TH+����Ԫ�Ĵ��������߽M���D��
j. TH�����Ԫ�Ķ�����

�D5. ��ע�����ˮ���z�錧�ğo��DBS�{�����X�����B��
a. �B�ӾW�j������Str���y���w��Mtr���\��Ƥ�ӣ�Cg���ێ�Ƥ�ӣ�PL��ǰ߅��Ƥ�ӣ�THL�����X��Raphe���пp�ˡ�
b. �X�^�g�B�ӏ���Tֵ�ğ�D��
c. �ί�ǰ��3D�X�W�jģ�͡�
d. �����пp�˷N�ӵ��B�ӷ�����Th�����X��CC�������w��HP�����R�w��
����Y
���о��ɹ��_�l��һ�N��߸ߌ���ԡ��M������ܛ�ȡ����������������c��ע���Ե����ˮ���z�������������w늈���ϙC����������һ�ׄ��µğo��������X�̼�ϵ�y��ԓϵ�y����������������o�������c�w�e늌�����O��Ч�������F�ˌ���X�^�ľ��ʡ��o늳�늴̼���������ɭ������ģ���У�ԓ����չ�F���@�����\�ӹ��ܸ��ơ���Ͱ������o��ȫ�X�W�j����Ч�������о����������ˮ���z���ϵ�MRI�����ԃ��ݣ��״��ڟo��DBS�ί������£����F�ˌ��ί��T�����X�����c�Y��׃���ğo�������w��ϵ�y��������������U�����ί��C���ṩ�ˏ��������C����ԓ�������H������ɭ�����ί��ṩ��һ�N�O��ǰ����ȫ�²��ԣ�������ע�����-�o���̼�-���w�{��-��ģ�B������C��һ�w�����о���ʽ��Ҳ��δ���ί��d�B�����L�������Y�ȶ�N��ϵ�y��������һ��������ӯ����춨�ˈԌ��ļ��g�c��Փ���A��
ԭ��朽ӣ�https://doi.org/10.1038/s41467-026-69226-1
���d��Փ��ԭ����
- ꃿƴ����W��/�h�������t�ƴ������x AFM����ע�����ޏ������|��ˮ���z����ճ�τ����ڂ������ϺͿɴ����������һ�w�� 2026-01-30
- �Ĵ���W���Ʊ�/���楈F� Adv. Mater.����ע�䌧�ˮ���z�NƬͨ�^�r���{�،��F�ļ��ޏ� 2025-10-27
- ���������W�����¡��S�؈F� AFM�����зӽY���Ŀ�ע����Һ��ˮ���zָ���ɼ��������� - ���M����ܻ֏� 2025-07-09
- ���B���I��W���o/��ɭ���ڈF� Macromolecules������������γɵ�����{�Y���������g�����쌧�ˮ���z 2025-11-10
- ��ɽ��W����/�Ͼ��֘I��W�n��Ȫ AFM������HofmeisterЧ���ĸ����ԡ�����Û���ˮ���z����ˮ�±O�y 2025-11-07
- ���ϴ�W���i/�͵���W��/�������ϴ���/�ӹ����G AFM���߂�ˮ푑��տs�ԡ����ޏ����c���������Ե������ˮ���z 2025-10-29
- ���ϴ�W����/˾�i�衢�Ͽƴ�̑cɳ���Ϸ��t���S��־/�u�e�A�����F�R��W�w���� CEJ: �o늳��쾀�NƬ�o���������w�P���D�Ӷ� 2025-04-29