��Ȼ�����Լ�(x��)����NK��(x��)�����ڰ��Y�����ί��а�������Ҫ��ɫ�����俹�[��Ч����Ȼδ�_(d��)�������B(t��i)���M�ܼ�(x��)�����ӽ錧(d��o)�ļ��������NK��(x��)���Ĺ�Ч�H�ߝ��������������R����(y��ng)�Ås���R����������(zh��n)������NK��(x��)��������Ҫ��(sh��)�F(xi��n)��N��(x��)�����ӵĹ�ͬ�����(x��)�����ӵ�ˎ������W(xu��)�����Լ��������ÙC(j��)���������ȡ�

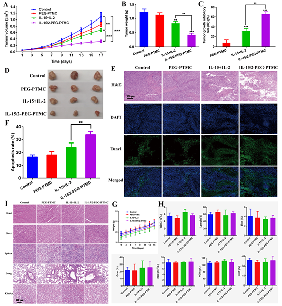
�D1. ������ۺ����z����IL-15/2-PEG-PTMC����IL-15�錧(d��o)��NK��(x��)�����߯�������A��IL-15/2-PEG-PTMC�Ę�(g��u)�����䌦NK��(x��)�����߹�Ч�Ĵ��M(j��n)����B��IL-15�錧(d��o)đ�̴����x����NK��(x��)��ʾ��D��
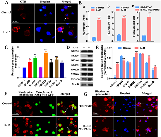
С���w��(n��i)��(sh��)�(y��n)�l(f��)�F(xi��n)����(j��ng)IL-15/2-PEG-PTMC̎�����[�������ʺ��[����(x��)���������@����ߡ��@��Ҫ����?y��n)��@�NIL-15/IL-2���̼��z���ڴ��M(j��n)IL-15��IL-2��˥�ڷ���Ȃ��y(t��ng)��NK��(x��)������������x��IL-15��IL-2��������Ч������Ҫ���ǣ������M(j��n)��NK��(x��)����Ƣ�K��ѪҺ�����[���M���еĹ��������ļ���Ķ����w��(n��i)�@������(qi��ng)�������[�����L��Ч�������⣬IL-15/2-PEG-PTMCչ�F(xi��n)�����õ����ﰲȫ�ԣ���С����w�ء���(x��)���M�ɻ����ٽY(ji��)��(g��u)�ț]���@��Ӱ푡�ֵ��ע����ǣ��M(j��n)һ��������Ҫؕ�I(xi��n)��-IL-15�ļ���C(j��)���M(j��n)���о����l(f��)�F(xi��n)đ�̴����x��IL-15/2-PEG-PTMC����NK��(x��)�����^���аl(f��)�]����Ҫ���á��ڽ�(j��ng)IL-15�̼���NK��(x��)������(j��ng)�vһϵ��đ�̴����x�ؾ��̣��Ķ����NK��(x��)��Ĥ�ϵ�đ�̴�ˮƽ���@�����M(j��n)NK��(x��)��Ĥ֬���Լ����m(x��)NK��(x��)���c�м�(x��)���g�������ͻ�|���γɣ��M(j��n)����Ч����(qi��ng)NK��(x��)���Ŀ��[�����ԡ��P(gu��n)��IL-15/2-PEG-PTMC���w���о�Ҳ�(y��n)�C���@һ�c(di��n)���@�(xi��ng)�о�����ͨ�^�{(di��o)��(ji��)đ�̴����x�����NK��(x��)�����߯�Ч�_���µ�;����

�D2. IL-15/2-PEG-PTMC��NK��(x��)���w��(n��i)���[�����Ե�Ӱ푼��䰲ȫ�ԙz�y��

�D3. IL-15��֬����NK��(x��)���������P(gu��n)������_(d��)��aIS�γɵ�Ӱ푣��Լ�L-15/2-PEG-PTMC��aIS�γɵ�Ӱ���
Փ��ԭ��朽ӣ� https://onlinelibrary.wiley.com/doi/10.1002/adhm.202302589
���d��Construction and Mechanism of IL-15-Based Co-Activated Polymeric Micelles for NK Cell Immunotherapy
- �Ї����������/������ Adv. Sci.�����ڂ��y(t��ng)��ˎ��Ƭ�ľۺ����z���X��(n��i)ˎ���f��ϵ�y(t��ng)-���ھ��_�m��(y��ng)����C(j��)�Ƶ�ȱѪ���X�����ί� 2025-01-21
- ��(f��)����W(xu��)ռ���ѽ��ڈF(tu��n)�(du��)��Nano Today�����H���T������(sh��)�F(xi��n)������|(zh��)��PEG���ۺ����z���ĸ�Ч���x-���g�ۺ����z�����w��(n��i)���\(y��n) 2024-04-25
- ���ƴ���С�н����n�}�M Angew���ڸ߷���-�����ӴνY(ji��)��(g��u)�{�M�b�w�Ƃ�͑�(y��ng)���о���ȡ���M(j��n)չ 2024-02-27
- �A�|���������x�����n�}�M��Nat. Biotechnol.������������������ģ�M��M�b�w�Ĺ��f�ͽM���w��(n��i)�f(xi��)ͬ�ί���ˎ�����Ⱦ 2026-01-02
- �㽭��W(xu��)����F(tu��n)�(du��)��Cell���ӿ�����ˎʳͬԴ����-�S�ζ���ϵ�y(t��ng)�p�������ί������¼�������(qi��ng)��Ч 2025-08-26
- �|�A��W(xu��)�������о��T/ʷ��ꖽ��ڈF(tu��n)�(du��)���~���s�Ӡ��p���ٚ������ﹲ�f�͵���/ˎ���{(di��o)���[���p�ش��x��(sh��)�F(xi��n)��(li��n)�Ļ��W(xu��)�����W(xu��)/�����ί� 2025-02-08
- �㽭��W(xu��)�����ڡ�������(qi��ng)�о��T�F(tu��n)�(du��) Nat. Nanotechnol.����(chu��ng)��Ѫ��푑�(y��ng)���ȍu�ؿڷ��Ƅ� 2024-09-03
�\���P(gu��n)ע�߷��ӿƼ�
- 2026����ߌ��Ї���(sh��)�(y��n)�Ұl(f��)չ...
- �����I(l��ng)Ʊح300+���h��I(y��)�R��...
- �P(y��ng)���Ж|�����L���Ѓx�����{(l��n)...
- �f����Ŀ �ذ��_�֣�2025�C(j��)...
- ICIE���H(�V��)Ϳ�Ϲ��I(y��)չ�[...
- �_չ�ڼ����ۄ�������朄�δ...
- 9������Ҋ���£�AI�(q��)��+���a(ch��n)...
- �P(gu��n)���e�k�ڶ�ʮ�����Ї����H...
- �R�ۼ�˃x�� ����ȫ���̙C(j��) ...
- CPHI����չ��(sh��)�(y��n)�҃x���c�O(sh��)��...
- ���ܹ��A��朆���������22��...
- ��ƴ���������־�� Adv...
- �Ĵ���W(xu��)�섦�����ڈF(tu��n)�(du��) Nat...
- �K�ݴ�W(xu��)�t�������/�ن���...
- ���T��W(xu��)��(y��ng)�����������Ϲ���...
- �п�Ժ�{����Դ�������ՈF(tu��n)�(du��)...
- ��ɽ��W(xu��)�ߺ�������n�}�M��...
- ɽ�|��W(xu��)��������/ɽ����...
- ���ݴ�W(xu��)���܊���A��������...
- ɽ�|�r(n��ng)��/����b�F(tu��n)�(du��) AF...
- �Ĵ���W(xu��)������/����F(tu��n)�(du��) ...
- ����S�w�Q/����h/���F(tu��n)�(du��)...