����-�������ί��������[���g��Ͱl���D�Ƶ���Ҫ�ί���ʽ������Ŀǰ�Դ������������Բ��ѣ������Բ�����Ç��صȆ��}����ˣ�ؽ���lչһ�N�܉�����[���g��λ���f�Ͳ��ԣ����ˎ�����[����λ�ĸ��������[���g�����װY���g��λ���@�����c������ļ�������������������_�g��λ����ˣ�������������һ�N������g��λˎ���f���ߡ����^ȥ���о��У�ͨ���ǰ�������������ȡ�������w���M��ˎ�����ؓ�d��Ȼ���ٻ�ݔ���w�ȡ������@�N���Դ������������������x���y�������^���Լ�ˎ��ؓ�d�^�̏��s�Ȇ��}��

�D1. ԭλ���������������܇�������f��DOX��SR717���^�̼�����-�������ί�ʾ��D��

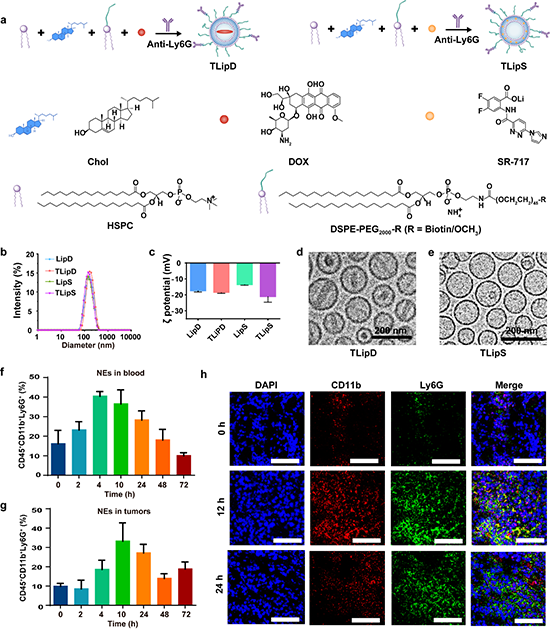
�D2. ��a��TLipD��TLipS֬�|�w�{���w���Ƃ��^��ʾ��D��������Ԫ�ĽY��ʽ��LipD��LipS��TLipD��TLipS�w���ģ�b����������c��Zeta�λ����d��TLipD�ͣ�e��TLipS�w����cryo-TEM�DƬ����f����ͬ�r�g�cѪҺ��������������ռ�ȣ���g����ͬ�r�g�c�[���M����������������ռ�ȣ���h��6 h, 12 h��24 h�r�[���M��������������������r��

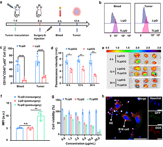
�D3.��a��֬�|�w��ѪҺ��ԭλ�����������������[���M���g������f����C�D��ѪҺ���[����λ֬�|�w�{���w��������������������ʽ���������D��b���������yӋ�D��c���� 6 h��12 h��24 h�r���[���M��̎��ƽ���ɹ⏊�ȽyӋ�D��d���͟ɹ������Ƭ��e������f������ͷǰ���֬�|�w�{���w�����g��ͷ��g���[����λ��ˎ��e�����yӋ�D����g��TLipD��TLipS��TLipDS֬�|�w�{���w����B16�ļ������ԣ���h��B16�������dˎ�������������������ˎ�:���g���f������Ƭ��

�D 4. ��a��B16С���[��ģ���ί��^��ʾ��D����b��B16С���g���[��ģ���ί���b���[����Ƭ�ͣ�c���[���|���D���ί��^����С��d���[���w�e׃���ͣ�e������ʈD����f�����D�����ί��^�̈D���ί��Y����С��g���β���Ƭ����h���β�H&E��Ƭ�ͣ�i���β��D������yӋ�D����j�����D��ģ��С�������ʽyӋ�D��

�D5. ��a��DOX��SR717�����܇���f�͵��[����λ�������h��׃��ʾ��D��PBS��TLipS��TLipD��LipDS��TLipDS�ί����[����CD3+CD4+��b����CD3+CD8+��c��T�����İٷֱȡ���d�� �ί����ܰͽY��CD80+CD86+DC�ڿ�CD11c+DC�еİٷֱȡ�CD45+CD11b+Gr1+��e����CD4+Foxp3+��f����CD62L-CD4+��g��T�������[���п�T�����еİٷֱȡ�
���g��B16����С�����u���ˌ��[���Ͱl���������á��c�����M��ȣ�TLipDS�M�ܺܺõؿ����[���ďͰl�����L�������Mһ���u��֬�|�w������{���f���wϵ���ί�Ч����������С����D���[��ģ�͡�PBS��TLipS��TLipD�M̎����С��ķνM���������@�ĺ�ɫ�����D����෴����TLipDS�M��Ӌ���^�첻�����D����ij��F���@����TLipDS������Ч�����D�����[�����������L���D4���������C��ICD��STINGͨ·��������Ŀ��[�����ߣ��о��ߜy�����[�����������Ľ������c�����M��ȣ�TLipDS�M�T���o��T�ܰͼ�����CD3+D4+���ͼ�������T������CD3+CD8+���ı�����ߡ��@�������������f��Ч�ʺ�STING���ӄ����f�Ϳ���Ч�������߷��������⣬�о��ߌ�DC���[�������ܰͽY�еij���ˮƽ�M�����о��Á��C�����ί��C�ơ��c�����M��ȣ�DOX��SR717�Ĺ��f�Ϳ��T������ˮƽ��DC���졣�����Դ�����Ƽ�����MDSCs�����{����T�������[��������Tregs���ڿ��[�����߷�����Ҳ�������P��Ҫ�����á����⣬�о��ߌ��[���M��̎������ӛ������ˮƽҲ�M�����Mһ��������TLipS��TLipDS�M��Ч��ӛ��T������CD62L?CD44+��ˮƽ���@��ߡ����cPBS�M��ȣ�LipDS��TLipD�M�]��ӛ��T����ˮƽ�]���@������D5����
�������ṩ��һ�N�g��-�������ί��ġ����܇���f�Ͳ��ԡ�DOX���H����ͨ�^ֱ�ӻ��������[�����L�����ҿ����T��ICD��ጷŵ�����ԭ�����|����dsDNA�����Լ���STINGͨ·�����f�͵�SR717�����Mһ���Ŵ���̖���T�l������خ��Կ��[�����߷�������Ҫ���ǣ������ί����خ��Կ��[������ӛ���ļ���������ί��M߀���F���ˌ����D�������L����Ч���ơ�ͨ�^�����܇���f�Ͳ��Կ���Ч��{��ˎ��İ����f��Ч�ʡ�ͬ�r������ˎ������������f��߀�܉��Ŀ��[�����߷�������Ч�����[�����g��Ͱl���D���������L��
ԭ��朽ӣ�https://doi.org/10.1016/j.nantod.2023.102096
- ����������W���d���ڈFꠡ�Adv.Healthc.Mater.���������p�����ص�pH푑��͟o�d�w�{��ˎ���Ч�ί���ϼ�����Ⱦ 2025-08-11
- �пƴ�������/�Y��F� Nat. Biomed. Eng.: ����һ��������NO��ͻ���[��Ѫ�ܻ���Ĥ���ϣ������{��ˎ�������f�� 2025-05-03
- ��������|/ꐾ��ɡ��۳Ǵ��T�����F� Adv. Mater.: ���-������s��������ڳ����dˎ���{��ˎ��ĸ�ͨ���B�m�����a 2025-02-12
- ɽ�|��W������������ڽ���F� ACS Nano�������f���c��-���S�{�fͬ�ί����|���� 2025-06-29
- �L��������ꐌW˼/���fͨ�Fꠡ�Mater. Horiz.�������ھ۰������Ƣ�����f��mRNA����֬���ۺ����Ď� 2024-04-03
- �㽭��W�߽�������n�}�M��Adv. Funct. Mater. �����ڸɼ���Ĥ�������ݶ�ܻ��Ͱ����f����ȡ�����Mչ 2020-09-22
- ���t��o����/�K���f���T���� Adv. Sci.���[����Ƭ�ӵ�đ�̴������ˮ���z�������������Ͽ��[�����߷�����Ч 2024-12-16