�������ƌW�c�t�W�I��Һ-Һ����x�ӵğoĤ�������ǽ�ʾ�����^�һ��C�Ƶĺ��ķ������w���ȟoĤ������ͨ�^����x�{�ؼ�������푑�������ٽM�b�ɱ��omRNA���P�I���ס�ͬ�r�����m���ڵđ����w���c���Y������ˎ�����P�����������ˎ�ﯟЧ���ܼ��w��Ӱ��@�����͡���ˣ������{�ش�oĤ�������ɞ�˷���ˎ�Եĝ��ڲ��ԡ��M������ᘌ���ɷֵ�������ͨ·��С����ˎ���ȱ��ֱ���ںϟoĤ���������{������Եķ�����
ᘌ�ԓ�������_��W��־�ֽ����n�}�Mͨ�^�lչø푑�����x����YSO4F���Ƃ��˾��ПoĤ�����������ԭλ����x��������F�˟oĤ������������[����Ч�ί���ԓ���ķ����ԡ�ճ����-�g����-ճ���ӡ���ԭ�ͣ��B�Ӳ�����ԴFGDF�Y���������w�����ĵ���G3BP2������ø�w������ø���£�YSO4F�D��������x����YF���γ�����Һ�Σ�ͨ�^�cG3BP2�Y�ό��F�c�����w���ںϣ�����䌦RACK1���ĸ��x������ٵ���ͨ·���@����������������Ŀ��[��Ч���������ﰲȫ�����á�ԓ�о���������İ��Y�ί��ṩ���²��ԡ����D1��

�D1.����ȶ���ԭλ����x�γ�Һ�β������w�����c�����������M�а��Y����ʾ��D���DƬ��ԴAdv. Mater.��
�������Ƚ�B�˾���ԭλҺ-Һ����x�����Ķ��ķ���YSO4F��ø푑�ˮ���Լ�ø푑�����x�������о��F��OӋ�˺��p���ữ�Ұ���Ķ���YSO4F����Y����ѭ��ճ����-�g����-ճ���ӡ��������ữ����x�����Hˮ�Լ�ø푑��ԡ��w�⌍������YSO4F��������ø������Óȥ������F���D������ˮ�Զ���YF���M���l��Һ-Һ����x�γ�����Һ�Ρ��ɹ�Ư�֏ͼ�Һ���ںό���C����ԓҺ�ξ��е��͵������w�ӑB���ԣ���֏͕r�g��23.4s������������Һ���c���|�g���ٽ��Q���D2����

�D2.����YSO4F��Һ��ø푑�ˮ���cø푑�����x�О��о����DƬ��ԴAdv. Mater.��
�����о��Fꠌ������ȵ�ԭλ����x�^���M�����Mһ���о����D3�����о��l�FYSO4Fͨ�^�W�錧�ă��������M�뼚������λ����ø�w��������ø��ȥ���ữ����ͨ�^�|�Ӻ��dЧ�������������|����K�l��Һ-Һ����x�γ�Һ�Ρ����۽���������@�R�@ʾ�����|���γɵ�Һ�ξ߂���͵�Һ-Һ����x��������ɹ�Ư��֏������C����Һ���c�܇��h���з��ӵĿ��ٽ��Q���������Ռ���@ʾ����ʹ��������ø���Ƅ��A̎�������������ڲ��^���_ԓø���������w�S�����У���δ�^�쵽Һ���γɣ������C��ø푑����|�lԭλ����x���P�I�l����

�D3.����YSO4F��������ԭλ����x�О��о����DƬ��ԴAdv. Mater.��
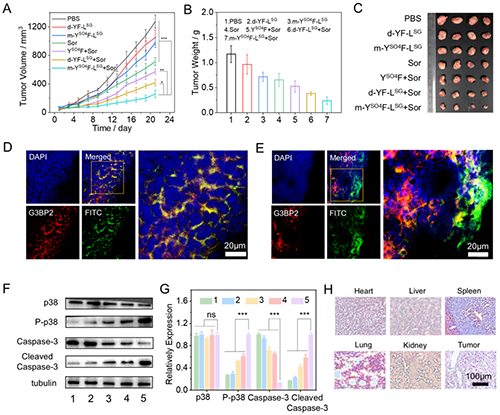
�ڟoĤ�����������о��У��о��F�ͨ�^�������خ��ԽY�ϑ����w�����ĵ���G3BP2�����wFGDF���ɹ�������m-YSO4F-LSG�wϵ��ԓ�wϵ���[���������γɵĹ�����Һ�Σ�d-YF-LSG����ͨ�^���w-�����R�e���ã��c�����w���l���خ����ںϣ����F���@һ�oĤ�������ľ��ʰ�������Ӿ�ӌ�������Һ���h��ʹFGDF-YF�cG3BP2�ĽY���H��������3.9�����@�������ˌ������w����ļ��Ч�������۽���������@�R�@ʾ�����Б����w���������w��m-YSO4F-LSG�wϵ���Ѓ����đ����w���������������c����ˎ������������ʹ�Õr���@�������˻���ˎ��ΰ������Ě���Ч����ʹˎ��딵���Ɲ�ȴ�����ͣ������������@�����ߣ���˷��[��������ˎ���ṩ���P�I�����ð��c����Ч���ԣ��D4����

�D4.m-YSO4F-LSG�������w���������c������Ч�о����DƬ��ԴAdv. Mater.��
�о��F��Mһ����������Ч�ęC���M���о������ù��۽���������@�R�^�쵽����m-YSO4F-LSG̎��������������̼����[�������У�Һ�Οɹ���̖�c��һ�N�����w�����ĽM��TIA-1�������ߟɹ���̖�ʬF�߶ȹ���λ������������@ʾ�����دB���@�����ڌ��սM������Һ��δ�y��TIA-1�������w���@һ�F��ֱ���C��Һ��ͨ�^�����ں��c�����w���Y�ϣ����dž�����ļ����ͬ�r�����۽����Y������Һ���c�����w�����ں��܉������䌦RACK1���ĸ��x����ǰ���о������������w����Ҫͨ�^���x����RACK1������MTK1-SAPK��̖ͨ·���Ķ���ֹp38���ữ��caspase-3������M����������ӡ�E��������Һ���c�����w�����خ����ں��|�l��MTK1�������ữ����M������p38-MAPK��̖ͨ·����������K���´ٵ����P�I����caspase-3�ļ��л���D5����

�D5.m-YSO4F-LSG�Ļ�����Ч�C���о����DƬ��ԴAdv. Mater.��
����ں���С����w�ȯ�Ч��C�У��о��F꠲�������ע��m-YSO4F-LSG �ϸ�ǻע������������ί��������Y���@ʾԓ�ϯ�����21����^���ڃȌ��F���@���[���w�e���ƣ����چ�һˎ���ί��M��չ�F������ąfͬ���[��Ч�������ߟɹ�����Mһ����ʾ���[���M�����γɵĹ�����Һ���c�����w�����ĵ��� G3BP2�Ĺ���λϵ�����_0.77��ֱ���C����Һ�Ό������w���ĸ�Ч��������������ӡ�E�z�y�@ʾ�����ί��M��p38���ữˮƽ�@�����ߣ�ͬ�rcleaved caspase-3���ױ��_��������ӣ����_ӡ�C��caspase-3��ه����ͨ·�ļ����Ҫ���ٵ��Kľ�������t��H&E��Ⱦɫ��ѪҺ���������Y��������m-YSO4F-LSG�wϵ�������õ����������ԡ�

�D6.m-YSO4F-LSG���w�ȿ��[��������Ч�c���ﰲȫ���о����DƬ��ԴAdv. Mater.��
�@һ�ɹ����ڰl����Advanced Materials�ϡ����_��W�Tʿ�о������S���Ͳ�ʿ�о�������鹲ͬ��һ���������_��W���W�WԺ��־�����ڞ�ͨӍ���ߡ����P�о��õ��˿Ƽ������c�аl�Ŀ��������Ȼ�ƌW����ί������пƼ��ֺͺ��ӌ���ҽ��M�Y����
Փ����Ϣ��
In Situ Liquid-Liquid Phase Separation of Peptides into Droplets Targeting Membraneless Organelles for Enhanced Cancer Chemotherapy
Weishu Wang, Hao Wang, Zhilin Yu*.
Advanced Materials.
Փ��朽���https://doi.org/10.1002/adma.202420399
- �������/�L���������Ε��� AFM��ԭλ����x���������x�����z�zճ�� 2024-12-21
- �Ĵ���W���½����n�}�M CEJ��ԭλ����x�������g�Ķ����ˮ�x�����z 2023-11-04
- �����������/��������Michael Dickey��Nat. Mater.��������ԭλ����x�Ƃ�ߏ��g�������x��Һ�w���z 2022-02-23
- ������Ĵ�W�����ڣ��Ʊ��҈F� Nat. Commun.�����۶����ԽM�b�wϵ�Aƫ���Ҝ��� 2026-02-24
- �A�|���������x�����n�}�M Nat. Commun.���p�һ�����ģ�M���ˎ��ˎESKAPE�c�XĤ�� 2025-12-12
- �|�A��Wʷ��ꖽ��� Nano Today����������-��ӾW�j�������Ե��טӶ����z�����Fԭλ�X�z�|��������/���W����/�����ί� 2025-05-28
- �㽭��W������ڈFꠡ�Nat. Commun.������������c���që����༉����ϵ�y�����c���C�����ί� 2025-08-22