�c���C������IBS����һ�N�����Ի��߷��Ͱl���ĸ�ʹ���ű����T��׃�������Ĺ������c������ȱ���ΑB�W��������־�Į�����һ��ȱ�����|�Ը�׃���R���C��������θ�c���Y����F�鸹ʹ���c�����T��׃�縹�a����ء���Û���c���o�ȸУ������S����Y���罹�]��������IBS��һ��ȫ���ԵĆ��}��Ӱ�ȫ��10-15%���˿ڣ��S��������˂������ļӿ졢�ʳ�Y���ĸ�׃��������Ⱦ�������µ��c���C�����l����������څ�ݡ���ǰ�ί��������翹�d��ˎ�����������ʳ���A��Ч�����ޣ�ȱ���L�گ�Ч�Ͱ����ԡ�IBS-D���ߵ�ˎ�������W����ˎ�����պͷֲ������c�������Ɂy���@����׃�����¿ڷ�ˎ����c���z�ң��y�ԾS�ַ���Ѫˎ��ȡ�
ᘌ��@һ�R�������㽭��W������ڈF��_�l��һ�N���µĿڷ�����������ϵ�y��SP@MYnn�����܉�����c���që���ֿ�θ�ᡢ�{���c������Ⱥ����ͨ�^�c��-�X�S���ƶ����ٰY������ί�IBS�������Ǹ��a��IBS��IBS-D����ԓϵ�yͨ�^�������壨SP���c��÷�ؼ{���w����MYnano���Y�ϣ����F�ˌ��c�që���خ��Բ��@�c𤸽�������˿�θ���������c�������r�g����{��Ϳ�ӿ�������÷�أ�MY�����ܽ���c�������öȣ�ͬ�r�߂俹С�c�����^�����L�����ԡ������C�@ʾ��SP@MYnn �ܸ��� IBS-D ���ߵĮ���ˎ�������W���ޏ��c�����ϣ���֏;o���B�ӵ��� ZO-1��Claudin-1�����{���c����Ⱥ����������U���ȣ��Ͷ��֬���ᣨ�����Ӷ��ᡢ�p�ٮ����ᣩ��ͨ�^�c - �X�S�p�p���K�������ԡ����⽹�]�Ⱦ���Y�

�@헳ɹ����H��չ������������ˎ���d�w�ĝ��������_�������ھ����t���I��đ��á����P�ɹ��ԡ�Microalgae-based Intestinal villi-targeting multistage biosystem for irritable bowel syndrome treatment�����}�����ڰl���ڇ��H�C����ڿ���Nature Communications���ϣ����c���C�������R�������ṩ�˄����ԵĽ�Q������
1.IBS-D���c�����W�c�ڷ�ˎ�������Ɂy��SP@MYnn�༉ϵ�y�Ŀ��w�OӋ
�о���������GEOоƬ������IBS���ߵ�������M��KEGG��������ʾ���������{���������c���յ�ͨ·�@�������������c����ʧ�����ڷ�ˎ�ﱩ¶���������ṩ���C�����D1a�Cb�����ڽoˎ���棬�����Ƃ�MY��ĩ�c�c���z�Ҳ��_չɫ�V-�|�V�z�y�cС��Ѫˎ����u�����D1c�Ce����ͬ�r��FITCʾۙ���^��ͬ�d�w���cǻ�ֲ����D1f����������R�^���C���ڷ�SP���ڽqë�����γɷ���𤸽�����������D1g�����ڴ˻��A�ϣ��F���������̻���༉����ϵ�y��ģ�ͣ�PLGA����MY�������c��ɢ�ԣ�SP�ṩ�që�����c�����W���������������Ϳ�������ԭh���·��̽Y��������𤸽�c�������ԣ����߅fͬ����IBS-D��ˎ���c�ί��p�����𣨈D1h����

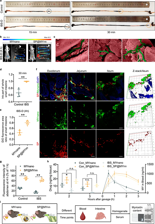
�D1��IBS-D �����c���\���ϵK��ˎ�������Ɂy��
2.���̻�������ϵ�y�ĺϳ��c��������
���όW���棬MY���Ƃ��{���w����MYnano����TEM�@ʾҎ�t�{����ò���ܽ���������D2a�Cc����������R�C����SP@MYnn�ijɹ��ϳɣ�UV-Vis�c���λ�Mһ���_�C��ͬ�M�ֵĹ��V�c��������������D2e�Cg������DiO��ӛ��MYnano�b�䵽SP���棨SP@DiOnano����3D����y��SP���wֱ���s3779 nm�����{��Ϳ���⏽���_11973 nm����ʾ���dˎ�c�߰����������D2h�Ci������ģ�MθҺ��SGF����С�cҺ��SIF���c�Y�cҺ��SCF���l���£�SP@MYnn��SGF�еķ������@������SIF/SCF�������������ܺ�ጷ����Ŀڷ��f��߉��

�D2������������ϵ�y�ĺϳ��c������
3.�w�ȷֲ��Լ�ճ���Ϳ��c�������^�����L��SICO������
SEM�@ʾ�ڷ����c�������е�SP@MYnn�S����������u���汩¶���w��ጷń����W�c�w��һ�£��D3a�������w/�x�w�����ɹ����������cMYnano��ȣ�SP�b���@�����L�cǻ�������U�����c���ķֲ��������D3b�Cc�����@�cSP�Ľqë����������һ�¡������Ƭ�c����ˮƽ�Ĺ����B�C��MYnano���c��ƤĤ���и���𤸽����IEC-6�Ό�ģ���У�MYnano�cSP@MYnn���Ɖ���Ƥ������Ҹ����ױ������zȡ���D3d�Cf����ʯӢ���w��ƽ��QCM������𤵰��Ϳ�����l�����Mһ�������C��MYnano���Һ�ӵĸ���𤸽�������D�c�Ҍ�����w��ģ�M���c���që���@SP���������D3g�Ch�������⣬ԓϵ�y߀�@ʾ����SIBO��������

�D3���w�ȷֲ���ˎ��ጷźͱ�������
4.SP@MYnn ���� IBS-D ��ˎ�������W���l�Y
��IBS-Dģ���У�ī֭���M����@ʾ�c���M�^�죻����ԓ�����Ɂy�����£�SP@MYnn�ԿɾS�ָ��V���ɹ��ֲ���e�c���ߵĸ����ɹⱣ�����@ʾ����MYnano�����w�����c���w�����⣬��IBS-D��B�£�ͨ�^�ɹ��@�R��������R�ٴ��C�����c�që���@�������D4a�Cg�����M���cѪҺ�е�ˎ�ﺬ���y���Mһ��������IBS-D��B�@��Ӱ�MYnano���c�M���cѪˎ�������SP@MYnn������Ӱ푣���ʾԓ����ϵ�y��Ч�S����ˎ�������W�������D4h�Ci����

�D4������ϵ�y�����c�������Ɂy��ˎ�������ϵK
5.�c�����ؽ�
���߲��ø�Ⱦ�Y�������T����PI-WAģ������IBSģ�����D5a�����ڶ���ӛ�����c�M���W���棬SP@MYnn�@���֏ͱ����𤵰��MUC-2���o���B�ӵ���ZO-1�cClaudin-1���_��HE�cAB-PAS�C����Ƥ�Y���c���ڸ��ƣ��D5b�Cg����FITC-�Ͼ����Ĕzȡˮƽ�cѪ��LPSˮƽ���@���½�����ʾͨ�Խ��ͣ��О��c�ű�ָ�ˣ�WAS���g�S�㔵�c��ˮ������@���ƣ��D5h�Ck����

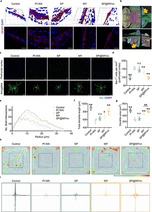
�D5��SP@MYnn ���c�������ޏ���
6.�c���M���h�����{��
�ڽY�c�M���У�SP@MYnn�@�����Ϳ����c�����w�S5 ��m�����ȵ���ȵ���ø��Էʴ������������{PAR-2ͨ·����D6a�Cb���������أ�ֱ�c�U���T�l�ĸ��ڻؿs���䣨AWR���u���½���ʹ���������ʾ���Kʹ�X�����õ����ƣ��D6c�Cd����

�D6��SP@MYnn �����ɷʴ���������ă��K����������
7.���ƾ���Y��
�������c�����z�|����������SP@MYnn�������������������D7a����IBS-D����l���]�c�J֪�ܓp���о��l�FIBS-D��ǰ�~�~Ƥ�������ʺ˵�С�z�|����̎�ڻ��B����SP@MYnn�^MY���и��@�������DЧ���������{CSF-1R�cMHCII�ȼ����־���D7b�Cg�����О�W�ϣ��������@ʾ�\�Ӝp���c���ą^ͣ���r�g�½��Ľ��]���ͣ�SP@MYnn��Ч�ί����@һ�c���ڸ�ʮ���Ԍm�У�SP@MYnn�M�����_�ű�̽���r�g�c�M��Δ����ӣ������R�e�yԇ�У�SP@MYnn�����������������w̽������ʾ�J֪���ƣ��D7h�Ci����

�D7��SP@MYnn ������Y����{������
8.SP@MYnn ͨ�^�X-�c�S���F��ϵ�y�ί�
�ڼ���L6-S1���ǣ�С�z�|���ΑB�W�����c�X�M��һ�£�SP@MYnnͬ����Ч���D���D8a�Cb�������x�M�W��ʾPI-WA�M�м��ᡢ�����ᡢ��������@����������SP@MYnn�M�ж���@�����@����������ǰ�������ᱻ����cIBS-D���P����������������װY/�c�X��̖�錧�����ë@�ö���о�֧�֡��ڲ��������������Οo��С�����SP@MYnn���О�W�c�M���W�ϵ����ί�Ч���@��˥�p����ʾ�c�����B���x���گ�Ч�о��б�Ҫ��ؕ�I���D8c�Ch����

�D8��SP@MYnn���X-�c�S��Ӱ�
9.SP@MYnn ͨ�^���֬�����{���X-�c�S
����CSCFAs���ИЭh·�{���е����w��ه�ԣ��о�����GPR43�ó���KO��С���cKO��BV-2С�z�|������Ұ���ͣ�WT�������У��ڷ�SP@MYnn�@�����{���衢ǰ�~�~�����ʺ˵�CD86��CSF-1R��MHCII���z�|���ӛ������GPR43 KO�����У��������{�����@�����H�������SMY������Ч���������W�����KO-BV-2����C���@һ���w��ه�Pϵ���_����SCFAs-GPR43-С�z�|���S�گ�Ч�е��P�I��λ��

�D9��SP@MYnn ͨ�^���֬�����{���X-�c�S��
ԓ�о������Ķ༉���̻��OӋ���ƽ���IBS-D�ڷ��ί����������W�������������������مf�{���y�}���ڲ��ό��挍�F��θ���c�që������������ˎ�������W������IBS-D���ڷ��oˎ�ĸɔ_���ڽM�����ٌ����ؽ��c���ϡ����Ʒʴ��ӵă��K���������{���c�����B�Ļ��A��ͨ�^�c���И���ϵ�y�S����С�z�|������ƽ��]/�J֪���ͣ�����GPR43 KO�����c�����W�C�����鹦����θ�c�����Ŀ�ϵ�y�����ί��ṩ�˹��̲����c�C��������
Փ�ĵ�һ���ߞ��㽭��W��ʿ���~���x���㽭��W�������ڞ�Փ�ĵ�ͨӍ���ߡ������о��õ��ˇ������c�аlӋ���Ŀ�Ȼ����Ŀ�Ĵ���֧�֡�
Փ��朽ӣ�https://doi.org/10.1038/s41467-025-62360-2