���������ڈF(tu��n)�(du��) Bioact. Mater.����ˎ���f��ϵ�y(t��ng)"������-����-����ϵ�y(t��ng)���o(h��)"��λһ�w�f(xi��)ͬ����ʹ�L(f��ng)���P(gu��n)��(ji��)���ί�
2025-06-04 ��(l��i)Դ���߷��ӿƼ�
ʹ�L(f��ng)���P(gu��n)��(ji��)�ף�Gouty Arthritis, GA������������x������(d��o)�������}��MSU���Y(ji��)�����P(gu��n)��(ji��)���܇��M�����e�����l(f��)���װY�Լ�����ԓ�������P(gu��n)��(ji��)������ʹ���[Û�ͻ��(d��ng)���ޞ���Ҫ�R�����F(xi��n)���ѳɞ�ȫ���Ҋ(ji��n)���װY���P(gu��n)��(ji��)����֮һ�����в��W(xu��)��(sh��)��(j��)�@ʾ���^(gu��)ȥ��ʮ���g��l(f��)�������L(zh��ng)���^(gu��)�ɱ�����(y��n)��Ӱ푻��������|(zh��)������(d��ng)ǰԓ�������R���ί����R�ɴ��y�}��һ��ˎ����ˮ�ɉA��Col���m�������õĿ���Ч���������ί������ӽ��ж��������s20%���ߕ�(hu��)���F(xi��n)���a���I�µ�θ�c����������(y��ng)�����⣬Ŀǰ�Пo(w��)ˎ���܉�ͬ�r(sh��)���A(y��)������Ѫ�Y��HUA�����P(gu��n)��(ji��)�װY�ɂ�(g��)�����^(gu��)�̡�
ᘌ�(du��)������(w��n)�}���㽭��W(xu��)������ڈF(tu��n)�(du��)�_(k��i)�l(f��)��һ�N�����_(k��i)�l(f��)��һ�N��������(Eug)����ˮ�ɉA(Col)�͎r���ǿ����z��(f��)����(Fucar)�Ŀڷ�ˮ���zϵ�y(t��ng)(Eug-Col@Fucar) ������������������ԡ��r���ǿ����z��(f��)������c�����o(h��)�����c��ˮ�ɉA�Ŀ��������ЙC(j��)�Y(ji��)�ϡ��״Ό�(sh��)�F(xi��n)��"������-����-����ϵ�y(t��ng)���o(h��)"��λһ�w�f(xi��)ͬ�ί�����ʹ�L(f��ng)�����ṩ�˸���ȫ��Ч���ί���������(sh��)�(y��n)�Y(ji��)��������Eug-Col@Fucar����Ч����Ѫ������ˮƽ��������ɻ��ͻ�������ROS�������M(j��n)���ɼ�(x��)����M2�Ϳ��ױ��͘O��������NLRP3-IL-1����̖(h��o)ͨ·���Ķ�����ʹ�L(f��ng)���P(gu��n)��(ji��)�ס����⣬ԓϵ�y(t��ng)�@����������ˮ�ɉA�����θ�c����������(y��ng)����θ�c�që�Y(ji��)��(g��u)����������ͨ�����ӵȆ�(w��n)�}�����ڸ������dzɷ֣�ԓˮ���zϵ�y(t��ng)߀�ܸ���đ֭����x���Ķ��p�p��ˮ�ɉA�T��(d��o)�ĸζ��ԡ����⣬��ȫ���u(p��ng)��Ҳ�C��(sh��)��ԓ��(f��)������������������ԣ���δ��(l��i)�R����(y��ng)�õ춨�˻��A(ch��)��
ԓ���½����ԡ�Microalgae-based hydrogel drug delivery system for treatment of gouty arthritis with alleviated colchicine side effects�����}�l(f��)���ڡ�Bioactive Materials���ϡ�
���о��_(k��i)�l(f��)��һ�NEug-Col@Fucarˮ���zϵ�y(t��ng)�����ڹ�ͬ���fEug��Col���Ƶ��˸��ӷ�(w��n)���;�����Ƅ���ԓˮ���zͨ�^(gu��)���r���ǣ�Fuc���c��ͬ��ȵĿ����z��Car����ϣ��T��(d��o)���z�����Y(ji��)���������S�������z��ȵ����ӣ�ˮ���zչ�F(xi��n)�����õļ���׃ϡ���ԺͿ�ע���ԣ��������z�ď��Եõ����@������(qi��ng)����������@�R��SEM���D���@ʾ���r���ǺͿ����zͨ�^(gu��)�f(xi��)ͬ�����γ������ܵ����z�W(w��ng)�j(lu��)�����S�������z��ȵ����ӣ����z���pС���Ķ���������z�ď�(qi��ng)�Ⱥͷ�(w��n)���ԡ�Eug-Col��(f��)����ɹ��ر����d�M(j��n)Fucarˮ���z�У������ڼ��d��ˮ���z�ʬF(xi��n)�Gɫ���@ʾ����(y��u)���Ŀ�ע���ԡ��w��ˎ��ጷŌ�(sh��)�(y��n)������Eug-Col@Fucar�܉���Ч���o(h��)Col����θ��Ľ��⣬���S��С�c���M(j��n)�п���ጷţ��Ķ������Col���������öȲ��p����θ�c�����ԡ����w��(l��i)�f(shu��)��F(xi��n)ucarˮ���zϵ�y(t��ng)��(du��)��Eug��Col�Ŀڷ��f����һ��(g��)��Ч���d�w��
�D1. Eug-Col@Fucar�ĺϳ��c������(A) Eug-Col@Fucar�ϳ�ʾ��D(B)��ͬ��ȵ�Fucarˮ���z��(C) Fucar 3��Fucar 4�Ĵ�����SEM�D��(D) Eug�����Ƭ��Eug�Ĵ�����SEM�D��(E) ����Eug������(ch��ng)��(F)�ɹ�D��(G) Eug-Col��Һ���dˎЧ�ʺͰ���Ч�ʡ�(H) Eug-Col����Ƭ��Һ��Col��Һ��F(xi��n)ucar 4ˮ���z��Eug-Col@Fucarˮ���z��(I) Eug-Col@Fucar�Ŀ�ע���ԡ�(J) Eug-Col@Fucar���д����Ե�SEM�D��ͱ��Ŵ��߱��Ŵ��ң��¡��tɫ:Fucar���Gɫ:Eug-Col��(K) Eug-Col@Fucar 4�ڵͷŴ��߱��Ŵ��ң��µĴ�����SEM�D�tɫ:Fucar���Gɫ:Eug-Col��(L) Eug������-��Ҋ(ji��n)���չ��V��(M) Zeta�λ��(N) FTIR���V��Col��F(xi��n)ucar��Eug-Col@Fucar��(O)Eug-Col@Fucar�ڲ�ͬpHֵ��PBS�е��۷eColጷ�����
(2)Eug-Col@Fucar���w�����������Լ�����������
Eug��һ�N�����������ɷֵ��壩�cCol���ί�ʹ�L(f��ng)���R��ˎ���Fucarˮ���z�d�w�Ѕf(xi��)ͬ���ã��܉��@������(qi��ng)��(x��)�����������p�pCol�ļ�(x��)�����ԡ�Eug��Fucar�@ʾ�����õ���������ԣ������M(j��n)�˼�(x��)������ֳ��Eug��������ɻ�������F(xi��n)��(y��u)�������cColһ����(du��)��������(y��ng)���ṩ���o(h��)�����⣬Eug-Col@Fucarϵ�y(t��ng)���w�⌍(sh��)�(y��n)����Ч��������^(gu��)����������ɻ�������LPS�T��(d��o)��������(y��ng)�����@���p����ROS�����ɣ����F(xi��n)���^��(qi��ng)�Ŀ��������á����w���ԣ�Eug-Col@Fucar���H�����^��(qi��ng)�Ŀ�����������߀�܉���Ч�p�������p�����������ί��װY�Լ����еđ�(y��ng)��ǰ����
�D2.�w�����������Լ������������u(p��ng)�r(ji��)��(A)��CCK8���y(c��)����ͬ��ȵ�Eug��Col��Fucar��Eug-Col@Fucar̎��RAW264.7��(x��)��24С�r(sh��)��48С�r(sh��)��72С�r(sh��)��(x��)��������(B)��Eug��Col��Fucar��Eug-Col@Fucar̎��RAW264.7��(x��)��24С�r(sh��)�Ļ���Ⱦɫ��(C) ABTS���ɻ������(sh��)�(y��n)ʾ��D��(D) TMB���z�y(c��)�^(gu��)������ø����ʾ��D��(E)��ͬ���ό�(du��)ABTS���ɻ������Ч�ʡ�(F)��ͬ̎����650 nm oxTMB����ȡ�(G)��ͬ̎����RAW 264.7��(x��)������(n��i)ROS���ɵ�DCFH-DAȾɫ��(H) RAW 264.7��(x��)������(n��i)ROS�ɹ⏊(qi��ng)�ȶ�����(I)��ͬ̎����RAW 264.7��(x��)��ROS���ɵ���ʽ��(x��)���g(sh��)������(J)��ʽ��(x��)���g(sh��)������ƽ���ɹ⏊(qi��ng)�ȵĶ�����
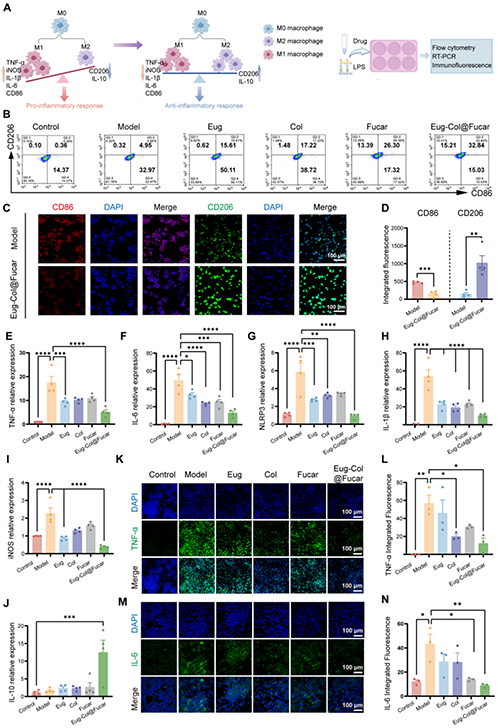
(3)Eug-Col@Fucar���ɼ�(x��)���ؾ��̺��w�⿹���������о�
Eug-Col@Fucarϵ�y(t��ng)���ί�ʹ�L(f��ng)���P(gu��n)��(ji��)�ף�GA���о��Н������о�������Eug-Col@Fucar�܉��@���T��(d��o)С����ɼ�(x��)����M1�ͣ������ԣ��D(zhu��n)׃?y��u)�M2�ͣ������ԣ�������ͨ�^(gu��)�@�N�D(zhu��n)����Ч���������װY����(y��ng)����(sh��)�(y��n)�У�Eug-Col@Fucar�@�������M2�;��ɼ�(x��)���ı������p����M1�;��ɼ�(x��)���ı������Ķ��������cʹ�L(f��ng)���P(gu��n)���װY���ӣ���TNF-����IL-6��IL-1�£��ı��_(d��)���cEug��Col��Fucar�Ϊ�(d��)̎����ȣ�Eug-Col@Fucar���F(xi��n)������(qi��ng)�Ŀ������ã��܉���Ч����M1�͘�(bi��o)־����ı��_(d��)��������(qi��ng)M2�͘�(bi��o)־����ı��_(d��)����ˣ�Eug-Col@Fucarϵ�y(t��ng)�܉���Ч�ؾ��̾��ɼ�(x��)�����D(zhu��n)���鿹���Ե�M2�;��ɼ�(x��)������ʹ�L(f��ng)���P(gu��n)��(ji��)���ί��ṩ��һ�N�����������ϡ�
�D3. ���ɼ�(x��)���ؾ��̼��w�⿹�������u(p��ng)�r(ji��)��(A)���ɼ�(x��)���ؾ���ʾ��D��(B) Eug��Col��Fucar��Eug-Col@Fucar̎�����M1��M2���ɼ�(x��)����������ʽ��(x��)���g(sh��)������(C)���ߟɹ�Ⱦɫ��(D) Eug-Col@Fucar̎����CD86 ��M1��(bi��o)ӛ���tɫ����CD206 ��M2��(bi��o)ӛ���Gɫ���Ķ�����(e) qPCR�z�y(c��)M1���ɼ�(x��)������TNF-����IL-6��NLRP3��IL-1�º�iNOS���ı��_(d��)��(J) qPCR�z�y(c��)M2���ɼ�(x��)������IL-10���ı��_(d��)��(K) ��ͬ̎����TNF-�����Gɫ�������ߟɹ�Ⱦɫ��(L) TNF-��������(du��)�ɹ⏊(qi��ng)�ȶ�����(M)��ͬ̎����IL-6���Gɫ�������ߟɹ�Ⱦɫ��(N)����IL-6������(du��)�ɹ⏊(qi��ng)�ȡ�
(4)Eug-Col@Fucar�ğɹ�������|(zh��)������ֲ�
Eug-Col@Fucar�ڿڷ��oˎ�������ֲ��о�������ԓ��(f��)�ϲ����܉���Ч���L(zh��ng)ˎ�����w��(n��i)�Ĝ����r(sh��)�g�����M(j��n)ˎ������ղ�����(qi��ng)�ί�Ч����ͨ�^(gu��)�ɹ�����^��l(f��)�F(xi��n)��Eug-Col@Fucar��Ҫ�ֲ���С�c�������ǻ��c��������24С�r(sh��)��(n��i)��Eug-Col@Fucar��С�c�ğɹ���̖(h��o)��(qi��ng)�Ⱥͳ��m(x��)�r(sh��)�g�@���������ɵ�Eug��Col�����⣬δ����Ҫ���٣������K�����K��Ƣ�K���κ��I�K���Йz�y(c��)��Eug�e�ۣ��f(shu��)��Eug-Col@Fucar�ڿڷ�����Ҫ��θ�c����(n��i)�l(f��)�]���á�ͨ�^(gu��)���������l(f��)�F(xi��n)���mȻFucarͿ��ʹFITC�ğɹ⏊(qi��ng)���������ͣ���Eug-Col@Fucar�M��24С�r(sh��)�����̖(h��o)�����@��������Col�Ĝ����r(sh��)�g�õ������L(zh��ng)������Ƭ���c���M���M(j��n)һ���C����Eug-Col@Fucar�܉���Ч�ر���Eug��Col�ğɹ���̖(h��o)�����c�Ϊ�(d��)ʹ��Eug��Col�ĽM��ȣ����F(xi��n)������(qi��ng)�ğɹ⡣�ڽ����^(gu��)�̷��棬Eug-Col@Fucar��θ�c����(n��i)���F(xi��n)����(y��u)�������オ���ԡ�����С�c��ä�c��u���w�����_(d��)�Y(ji��)�c�r(sh��)����ȫ���⣬�C���������õ�����ɽ����ԡ��C��������Eug-Col@Fucar�܉���Ч���L(zh��ng)ˎ�����w��(n��i)�Ĝ����r(sh��)�g������(qi��ng)ˎ�����գ����Ҿ��Ѓ�(y��u)�������オ���ԣ��@ʾ��������ڷ��oˎϵ�y(t��ng)�ĝ�����
�D4. Eug-FITC@Fucar�ğɹ��������ֲ���(A) ��Eugͨ����FITCͨ���£�F(xi��n)ITC��Eug��Eug-FITC@Fucar���w��ɹ����(B) �քe��Eugͨ����FITCͨ���¿ڷ�FITC��Eug��Eug-FITC@Fucar������FITC��Eug�� 0��1��2��4��6��24С�r(sh��)С����Ҫ���٣��ġ��Ρ�Ƣ���Ρ��I��θ�c�����Ĵ����ԟɹ�D��(C) Eugͨ����(D) FITCͨ���¸��r(sh��)�g�c(di��n)�ğɹⶨ����(E) С���θ��Eug ��FITC��Eug-FITC@Fucar��ͬһλ���c���M�������Ƭ�Ĵ����ԟɹ�D��(F) ��θEug-Col@Fucar��С���c���M��������SEM���£��͂β�ɫSEM���ϣ��D��(G) С��θ�c����ͬ��λ��(n��i)�������������(ch��ng)�@�R�D���ϣ����ɹ�D���У���SEM�D���£���
(5)Eug-Col@Fucar�ί�����ʹ�L(f��ng)���P(gu��n)��(ji��)�į�Ч
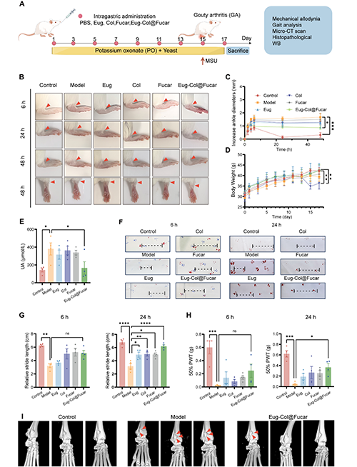
Eug-Col@Fucar�ڸ�����Ѫ�Y��HUA���T��(d��o)��ʹ�L(f��ng)���P(gu��n)��(ji��)�ף�GA��С��ģ���б��F(xi��n)�����@�����ί�Ч�����cģ�ͽM��ȣ�Eug-Col@Fucar�M�ڜp�p�P(gu��n)��(ji��)�[Û������C(j��)е��ʹ�X(ju��)�^(gu��)�������Ʋ��B(t��i)�Լ��p�p�Ǔp��������F(xi��n)�����@�����e�ǣ�Eug-Col@Fucar�M��48С�r(sh��)���P(gu��n)��(ji��)�[Û�̶��c��(du��)�սM������h(yu��n)��(y��u)�چΪ�(d��)ʹ��Eug��Col��Fucar�ĽM�����⣬Eug-Col@Fucar�M������ˮƽ�@������ģ�ͽM����Col�M������ˮƽδ���@�����͡�Eug-Col@Fucarͨ�^(gu��)���m(x��)ጷ�Eug��Col����Ч�p�p����MSU�Y(ji��)�������ʹ�L(f��ng)���P(gu��n)��(ji��)�İY���������С��IJ��B(t��i)�ϵK��Micro CT�����@ʾ��Eug-Col@Fucar�M���P(gu��n)��(ji��)�Ǔp���������@��(y��u)��ģ�ͽM���C������б��o(h��)���������á����ā�(l��i)�f(shu��)��Eug-Col@Fucar���H�܉�Ѫ�������ȣ�߀�ܜp�p�P(gu��n)��(ji��)�װY������ʹ�С����Ʋ��B(t��i)�ϵK�������Н��������ί�ʹ�L(f��ng)���P(gu��n)��(ji��)���p�د�����
�D5. Eug-Col@Fucar��(du��)MSU�T��(d��o)GA��HUA���ί����á�(A) �ί��^(gu��)��ʾ��D��(B) ע���6��24��48 h����ͬ�ί��MGAС�����_�״�������Ƭ��(C) PBS��Eug��Col��Fucar��Eug-Col@Fucar���P(gu��n)�I�r(sh��)�g�c(di��n)��2��4��6��24��48 h�� GAС���P(gu��n)��(ji��)ֱ����׃����(D) ̎�����gС���w�ء�(E) ��Eug��Col��Fucar��Eug-Col@Fucar̎����HUAС��Ѫ��UAˮƽ��(F) ��ͬ�M�քe��6 h��24 h�IJ��B(t��i)�����Y(ji��)����̓����ʾ������(G) ����������ͬ�Mʹ�L(f��ng)���P(gu��n)��(ji��)��С����6 h��24 h�r(sh��)������(du��)���L(zh��ng)��(H) ��(du��)�սM��ģ�ͽM��Eug�M��Col�M��Fucar�M��Eug-Col@Fucar�M50% PWT�քe��6 h��24 h�r(sh��)��׃����(I) ��(du��)�սM��ģ�ͽM��Eug-Col@Fucar�M���P(gu��n)��(ji��)�������@CT�D��
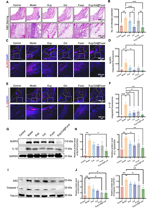
(6)��(du��)MSU�T��(d��o)��������(y��ng)����NLRP3�錧(d��o)���w��(n��i)�װY����������
Eug-Col@Fucar�Ŀ���Ч����Eug-Col@Fucar�@���p����ʹ�L(f��ng)���P(gu��n)��(ji��)�ף�GA��С��ģ�����P(gu��n)��(ji��)����������(x��)����M1�;��ɼ�(x��)���Ĕ�(sh��)�������F(xi��n)����(qi��ng)��Ŀ��ם������cģ�ͽM��ȣ�Eug-Col@Fucar�M�ڜp�p�װY�ͼ�(x��)������(r��n)����Ч���@����Eug-Col@Fucarͨ�^(gu��)�@���p��NLRP3�װYС�w�ı��_(d��)��������MSU�Y(ji��)��������װY����(y��ng)��Western blot�����@ʾ��Eug-Col@Fucar�@��������NLRP3�����Caspase-1��ASC��IL-1�µ��^(gu��)�ȱ��_(d��)���C���䌦(du��)NLRP3�װYС�w���������á�
�D6. Eug-Col@Fucar��(du��)���P(gu��n)��(ji��)�Ŀ������á�(A) �ͱ��Ŵ��ϣ��߱��Ŵ��£����P(gu��n)��(ji��)H&EȾɫ��(B)ÿ��(g��)�^���(ch��ng)����(r��n)���Լ�(x��)����(sh��)���(y��ng)�Է�����(C) �ͣ��ϣ��ߣ��£��Ŵ������P(gu��n)��(ji��)NLRP3�����ߟɹ�Ⱦɫ��(D) ���P(gu��n)��(ji��)NLRP3�ɹⶨ��������(E)�ͱ��Ŵ��ϣ��߱��Ŵ��£����P(gu��n)��(ji��)IL-1�����ߟɹ�Ⱦɫ��(F) ���P(gu��n)��(ji��)�M��IL-1�ɹⶨ��������(G) ��ͬ̎�������P(gu��n)��(ji��)�M��NLRP3��IL-1��ˮƽ��Western blot������(H) ���P(gu��n)��(ji��)�M����IL-1�º�NLRP3����ˮƽ�Ķ���������(I) ��ͬ̎�������P(gu��n)��(ji��)�M����ASC��Caspase 1����ˮƽ��Western blot������(J) ���P(gu��n)��(ji��)�M����ASC��Caspase 1����ˮƽ�Ķ���������
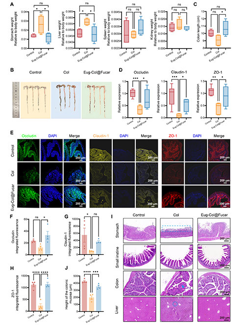
(7)��(du��)��ˮ�ɉA���P(gu��n)��������(y��ng)�ı��o(h��)����
Col�Ķ����c�����ã�Col���ί������ӽ��䶾�Ԅ������Ҋ(ji��n)�Ķ��Ա��F(xi��n)��θ�c�������ã��琺�ġ��I�º��a����GA�ί��^(gu��)���У�Col̎����С���w���@���½����@�����c�䶾�����P(gu��n)��Col̎�팧(d��o)��θ���K������ָ��(sh��)�@�����ӣ���ʾ��������θ���K�M���IJ�����׃�����ڌ�Col�cFucar��ͬ���b�γ�Eug-Col@Fucar���@���ߵ�����ָ��(sh��)�֏�(f��)����������Eug-Col@Fucar�܉�p�pCol��(du��)θ���K�ēp����Col̎�팧(d��o)�½Y(ji��)�c�L(zh��ng)�ȿs�̣����@���p���˾o���B�ӵ���Occludin��Claudin-1��ZO-1�ı��_(d��)������Col���ܓp�����c�����Ϲ��ܡ���Eug-Col@Fucar�܉��@���֏�(f��)�@Щ�o���B�ӵ��ı��_(d��)���ޏ�(f��)�c�����Ϲ��ܡ�Col�M��С��θճĤ��Ƥ��(x��)����ʧ���Y(ji��)�c�M���ı��(x��)�����ڜp�٣���(d��o)�½Y(ji��)�c����ͨ�����ӡ����⣬Col̎��߀��(d��o)�¸μ�(x��)���p���w��׃�κͼ�(x��)���|(zh��)�ɳڡ�ͨ�^(gu��)HEȾɫ���Կ�����Col������@Щθ�c�����K�p����Eug-Col@Fucar���ί��µõ������@���ơ�
�D7. Eug-Col@Fucar�p����ˮ�ɉA��θ�c�������á�(A)��Control��Col����Eug-Col@Fucar�M����Ҫ���ٵ�����ָ��(sh��),�����Ρ�θ��Ƣ���I��(B)��ͬ�MС��ä�c�ͽY(ji��)�c�M���еĽ�����Ƭ��(C) �Y(ji��)�c�L(zh��ng)�ȶ�����(D) RT-qPCR ����Occludin, Claudin-1,��ZO-1���_(d��)ˮƽ��(E) ,��ͬ�MС��Y(ji��)�c�M��Occludin(�Gɫ)��Claudin-1���Sɫ����ZO-1���tɫ���ğɹ�DƬ����ͬ̎����Y(ji��)�c�M��(F) Occludin��(G) Claudin-1��(H) ZO-1�ɹⶨ��������(I) Control�M��Col�M��Eug-Col@Fucar�M�Y(ji��)�c�Ĥ�߶ȶ���������n = 4����(J)��ͬ�Mθ��С�c���Y(ji��)�c�����K�M��������H&EȾɫ�D��
(8)�{(di��o)��(ji��)đ֭����x
Col������A��ͨ�^(gu��)Ӱ�đ֭��Ĵ��x�������˸��K�p����đ֭�ٷe��Col�ί���(d��o)��đ֭��ķe�ۣ��e��ʯđ�ᣨLCA����ţ��������֬���c��TCA����ˮƽ�@�����ӣ��@�c�ζ������P(gu��n)��LCA���w��(n��i)�^(gu��)���r(sh��)���܉�ɔ_đ֭����D(zhu��n)�\(y��n)����(d��o)��đ֭���ڸ��K�еķe�ۣ��Ķ����l(f��)���K�p����
Ȼ����Eug-Col@Fucar����Fucar��Eug�M�ɵď�(f��)����܉־���Col�����đ֭�ٷe��Eug-Col@Fucarͨ�^(gu��)�{(di��o)��(ji��)đ֭�����P(gu��n)���w�ı��_(d��)�����M(j��n)đ֭����x������đ֭��ķ��ڣ��p�p���K�p������ˣ�Eug-Col@Fucar���{(di��o)��(ji��)đ֭����x���Ƹι��ܷ����@ʾ��һ�����ί�������
�D8. Eug-Col@Fucar�֏�(f��)đ֭����x���V��(A) Control�M��Col�M��Eug-Col@Fucar�M��PLS-DA�u(p��ng)�ֈD��(B) ��ͬ�Mđ֭������(du��)�S�ȵ�Ⱥ���D������(C) ��ͬ�M�S����LCA��TCA���� - mca��isoLCA��12-ketoLCA��DCA��TDCA��CDCA��UDCA�ĝ�ȡ�(D) ��ɽ�D��ӳ��Col�M��Eug-Col@Fucar�M֮�g���x��IJ��(E) ��(du��)�սM��Col�M��Eug-Col@Fucar�M����x���KEGGͨ·����������
(9)�{(di��o)��(ji��)đ֭����x
ͨ�^(gu��)�ڷ��oˎEug��Col��Fucar��Eug-Col@Fucar�����M(j��n)��ѪҺ�ͽM���W(xu��)�������о��u(p��ng)�����w��(n��i)���������ԡ����M�ij�Ҏ(gu��)ѪҺ��������(sh��)��������������(n��i)���ί��M�c������(du��)�սM֮�g�](m��i)���@�����Ȼ����Col�M�ڃɂ�(g��)�ι���ָ��(bi��o)��TBA��ALT���ϳ��F(xi��n)���@������e��TBA�����������cđ֭����x�����ĽY(ji��)��һ�£������L(zh��ng)��ʹ��Col���܌�(d��o)��đ֭���ڸ��K�еķe�ۡ����⣬���K��Ƣ�K���κ��I�K�ĽM����Ƭ��δ�l(f��)�F(xi��n)���@�ēp������׃����Col�M���K���F(xi��n)�p�ȵĸμ�(x��)��ˮ�[��׃�ԣ��������M�ĸ��KδҊ(ji��n)���@����׃�����Y(ji��)��������F(xi��n)ucar��Ԫ����ˮ���z�܉���Ч�p��Col���L(zh��ng)�ڶ��ԡ�
�D9. �ڷ����ﰲȫ���u(p��ng)�r(ji��)Eug-Col@Fucar��(A)��ͬ̎����С��Ѫ��Ҏ(gu��)������������n = 5������(x��)����WBC�����t��(x��)����Ѫ�t����,Ѫ�t����;MCV��ƽ����(x��)���w�e��MCH��ƽ���t��(x��)��Ѫ�t���ף�MCHC��ƽ���t��(x��)��Ѫ�t���ם�ȣ�HCT��Ѫ��(x��)������;RDW���t��(x��)���ֲ����ȣ�PLT��ѪС�壻MPV��ƽ��ѪС���w�e��TBA����đ֭��Ȳ��D(zhu��n)��ø��(B)��Ҫ�K�����ġ��Ρ�Ƣ���Ρ��I����H&EȾɫ��
���о��ɹ��_(k��i)�l(f��)��Eug-Col@Fucarˮ���zϵ�y(t��ng)��ԓϵ�y(t��ng)����Fucar�d�dEug-Col��(f��)���ԓˮ���zϵ�y(t��ng)��Ч�p���˼�(x��)�����ԣ�������ɻ��ͻ����������M(j��n)�˼�(x��)����M2�Ϳ��ױ��͵ĘO�������������װY���ӵ�ጷš����⣬Eug-Col@Fucarˮ���zͨ�^(gu��)���c���h(hu��n)���г��m(x��)ጷ�ˎ��@�������ˎ��Ŀڷ��������öȡ�ͬ�r(sh��)��Eug-Col@Fucarͨ�^(gu��)����NLRP3-IL1��;������(w��n)��������(qi��ng)�˿���Ч������ˣ��ؾ��̵Ŀ����h(hu��n)����Ч�������װY����(y��ng)��������GAС������P(gu��n)��(ji��)�[Û���P(gu��n)��(ji��)��ʹ�����⣬Eug-Col@Fucar��Ч������Col�����θ�c�����ã���θ�c�M���o���B���ܓp��θ�që��ʧ�������主�����ǵĽM�ɣ�Eug-Col@Fucarˮ���zϵ�y(t��ng)߀������đ֭����x���Ķ��p�p��Col����ĸζ��ԡ������@���į�Ч�⣬Eug-Col@Fucar߀���F(xi��n)����(y��u)�������ﰲȫ�ԣ��m���L(zh��ng)�ڑ�(y��ng)�á���֮�����о��_(k��i)�l(f��)��һ�N����ˮ���z�f��ϵ�y(t��ng)���܉�����(qi��ng)ˎ����GA�ί��еį�Ч��ͬ�r(sh��)�p�pCol�L(zh��ng)���R����(y��ng)��������(l��i)�IJ�������(y��ng)��Eug-Col@Fucar��GA�ί��ṩ��һ�N��ǰ���IJ��ԣ������ЏV�����R����(y��ng)�Ý�����
Փ�ĵ�һ���ߞ��㽭��W(xu��)��ʿ����Ц�(y��ng)���㽭��W(xu��)��(��i)������W(xu��)(li��n)�όW(xu��)Ժ��ʿ�ѣ��㽭��W(xu��)������ڞ�Փ�ĵ�ͨӍ���ߡ������о��õ��ˇ�(gu��)�����c(di��n)�аl(f��)Ӌ(j��)���(xi��ng)Ŀ���㽭ʡ�I(l��ng)܊��(chu��ng)��(chu��ng)�I(y��)�F(tu��n)�(du��)���M(j��n)Ӌ(j��)���Ȼ����(xi��ng)Ŀ�Ĵ���֧�֡�
ȫ��朽ӣ�https://www.sciencedirect.com/science/article/pii/S2452199X25002154
ᘌ�(du��)������(w��n)�}���㽭��W(xu��)������ڈF(tu��n)�(du��)�_(k��i)�l(f��)��һ�N�����_(k��i)�l(f��)��һ�N��������(Eug)����ˮ�ɉA(Col)�͎r���ǿ����z��(f��)����(Fucar)�Ŀڷ�ˮ���zϵ�y(t��ng)(Eug-Col@Fucar) ������������������ԡ��r���ǿ����z��(f��)������c�����o(h��)�����c��ˮ�ɉA�Ŀ��������ЙC(j��)�Y(ji��)�ϡ��״Ό�(sh��)�F(xi��n)��"������-����-����ϵ�y(t��ng)���o(h��)"��λһ�w�f(xi��)ͬ�ί�����ʹ�L(f��ng)�����ṩ�˸���ȫ��Ч���ί���������(sh��)�(y��n)�Y(ji��)��������Eug-Col@Fucar����Ч����Ѫ������ˮƽ��������ɻ��ͻ�������ROS�������M(j��n)���ɼ�(x��)����M2�Ϳ��ױ��͘O��������NLRP3-IL-1����̖(h��o)ͨ·���Ķ�����ʹ�L(f��ng)���P(gu��n)��(ji��)�ס����⣬ԓϵ�y(t��ng)�@����������ˮ�ɉA�����θ�c����������(y��ng)����θ�c�që�Y(ji��)��(g��u)����������ͨ�����ӵȆ�(w��n)�}�����ڸ������dzɷ֣�ԓˮ���zϵ�y(t��ng)߀�ܸ���đ֭����x���Ķ��p�p��ˮ�ɉA�T��(d��o)�ĸζ��ԡ����⣬��ȫ���u(p��ng)��Ҳ�C��(sh��)��ԓ��(f��)������������������ԣ���δ��(l��i)�R����(y��ng)�õ춨�˻��A(ch��)��
ԓ���½����ԡ�Microalgae-based hydrogel drug delivery system for treatment of gouty arthritis with alleviated colchicine side effects�����}�l(f��)���ڡ�Bioactive Materials���ϡ�
(1)Eug-Col@Fucar�ĺϳɺͱ���
���о��_(k��i)�l(f��)��һ�NEug-Col@Fucarˮ���zϵ�y(t��ng)�����ڹ�ͬ���fEug��Col���Ƶ��˸��ӷ�(w��n)���;�����Ƅ���ԓˮ���zͨ�^(gu��)���r���ǣ�Fuc���c��ͬ��ȵĿ����z��Car����ϣ��T��(d��o)���z�����Y(ji��)���������S�������z��ȵ����ӣ�ˮ���zչ�F(xi��n)�����õļ���׃ϡ���ԺͿ�ע���ԣ��������z�ď��Եõ����@������(qi��ng)����������@�R��SEM���D���@ʾ���r���ǺͿ����zͨ�^(gu��)�f(xi��)ͬ�����γ������ܵ����z�W(w��ng)�j(lu��)�����S�������z��ȵ����ӣ����z���pС���Ķ���������z�ď�(qi��ng)�Ⱥͷ�(w��n)���ԡ�Eug-Col��(f��)����ɹ��ر����d�M(j��n)Fucarˮ���z�У������ڼ��d��ˮ���z�ʬF(xi��n)�Gɫ���@ʾ����(y��u)���Ŀ�ע���ԡ��w��ˎ��ጷŌ�(sh��)�(y��n)������Eug-Col@Fucar�܉���Ч���o(h��)Col����θ��Ľ��⣬���S��С�c���M(j��n)�п���ጷţ��Ķ������Col���������öȲ��p����θ�c�����ԡ����w��(l��i)�f(shu��)��F(xi��n)ucarˮ���zϵ�y(t��ng)��(du��)��Eug��Col�Ŀڷ��f����һ��(g��)��Ч���d�w��
(2)Eug-Col@Fucar���w�����������Լ�����������
Eug��һ�N�����������ɷֵ��壩�cCol���ί�ʹ�L(f��ng)���R��ˎ���Fucarˮ���z�d�w�Ѕf(xi��)ͬ���ã��܉��@������(qi��ng)��(x��)�����������p�pCol�ļ�(x��)�����ԡ�Eug��Fucar�@ʾ�����õ���������ԣ������M(j��n)�˼�(x��)������ֳ��Eug��������ɻ�������F(xi��n)��(y��u)�������cColһ����(du��)��������(y��ng)���ṩ���o(h��)�����⣬Eug-Col@Fucarϵ�y(t��ng)���w�⌍(sh��)�(y��n)����Ч��������^(gu��)����������ɻ�������LPS�T��(d��o)��������(y��ng)�����@���p����ROS�����ɣ����F(xi��n)���^��(qi��ng)�Ŀ��������á����w���ԣ�Eug-Col@Fucar���H�����^��(qi��ng)�Ŀ�����������߀�܉���Ч�p�������p�����������ί��װY�Լ����еđ�(y��ng)��ǰ����
(3)Eug-Col@Fucar���ɼ�(x��)���ؾ��̺��w�⿹���������о�
Eug-Col@Fucarϵ�y(t��ng)���ί�ʹ�L(f��ng)���P(gu��n)��(ji��)�ף�GA���о��Н������о�������Eug-Col@Fucar�܉��@���T��(d��o)С����ɼ�(x��)����M1�ͣ������ԣ��D(zhu��n)׃?y��u)�M2�ͣ������ԣ�������ͨ�^(gu��)�@�N�D(zhu��n)����Ч���������װY����(y��ng)����(sh��)�(y��n)�У�Eug-Col@Fucar�@�������M2�;��ɼ�(x��)���ı������p����M1�;��ɼ�(x��)���ı������Ķ��������cʹ�L(f��ng)���P(gu��n)���װY���ӣ���TNF-����IL-6��IL-1�£��ı��_(d��)���cEug��Col��Fucar�Ϊ�(d��)̎����ȣ�Eug-Col@Fucar���F(xi��n)������(qi��ng)�Ŀ������ã��܉���Ч����M1�͘�(bi��o)־����ı��_(d��)��������(qi��ng)M2�͘�(bi��o)־����ı��_(d��)����ˣ�Eug-Col@Fucarϵ�y(t��ng)�܉���Ч�ؾ��̾��ɼ�(x��)�����D(zhu��n)���鿹���Ե�M2�;��ɼ�(x��)������ʹ�L(f��ng)���P(gu��n)��(ji��)���ί��ṩ��һ�N�����������ϡ�
(4)Eug-Col@Fucar�ğɹ�������|(zh��)������ֲ�
Eug-Col@Fucar�ڿڷ��oˎ�������ֲ��о�������ԓ��(f��)�ϲ����܉���Ч���L(zh��ng)ˎ�����w��(n��i)�Ĝ����r(sh��)�g�����M(j��n)ˎ������ղ�����(qi��ng)�ί�Ч����ͨ�^(gu��)�ɹ�����^��l(f��)�F(xi��n)��Eug-Col@Fucar��Ҫ�ֲ���С�c�������ǻ��c��������24С�r(sh��)��(n��i)��Eug-Col@Fucar��С�c�ğɹ���̖(h��o)��(qi��ng)�Ⱥͳ��m(x��)�r(sh��)�g�@���������ɵ�Eug��Col�����⣬δ����Ҫ���٣������K�����K��Ƣ�K���κ��I�K���Йz�y(c��)��Eug�e�ۣ��f(shu��)��Eug-Col@Fucar�ڿڷ�����Ҫ��θ�c����(n��i)�l(f��)�]���á�ͨ�^(gu��)���������l(f��)�F(xi��n)���mȻFucarͿ��ʹFITC�ğɹ⏊(qi��ng)���������ͣ���Eug-Col@Fucar�M��24С�r(sh��)�����̖(h��o)�����@��������Col�Ĝ����r(sh��)�g�õ������L(zh��ng)������Ƭ���c���M���M(j��n)һ���C����Eug-Col@Fucar�܉���Ч�ر���Eug��Col�ğɹ���̖(h��o)�����c�Ϊ�(d��)ʹ��Eug��Col�ĽM��ȣ����F(xi��n)������(qi��ng)�ğɹ⡣�ڽ����^(gu��)�̷��棬Eug-Col@Fucar��θ�c����(n��i)���F(xi��n)����(y��u)�������オ���ԡ�����С�c��ä�c��u���w�����_(d��)�Y(ji��)�c�r(sh��)����ȫ���⣬�C���������õ�����ɽ����ԡ��C��������Eug-Col@Fucar�܉���Ч���L(zh��ng)ˎ�����w��(n��i)�Ĝ����r(sh��)�g������(qi��ng)ˎ�����գ����Ҿ��Ѓ�(y��u)�������オ���ԣ��@ʾ��������ڷ��oˎϵ�y(t��ng)�ĝ�����
(5)Eug-Col@Fucar�ί�����ʹ�L(f��ng)���P(gu��n)��(ji��)�į�Ч
Eug-Col@Fucar�ڸ�����Ѫ�Y��HUA���T��(d��o)��ʹ�L(f��ng)���P(gu��n)��(ji��)�ף�GA��С��ģ���б��F(xi��n)�����@�����ί�Ч�����cģ�ͽM��ȣ�Eug-Col@Fucar�M�ڜp�p�P(gu��n)��(ji��)�[Û������C(j��)е��ʹ�X(ju��)�^(gu��)�������Ʋ��B(t��i)�Լ��p�p�Ǔp��������F(xi��n)�����@�����e�ǣ�Eug-Col@Fucar�M��48С�r(sh��)���P(gu��n)��(ji��)�[Û�̶��c��(du��)�սM������h(yu��n)��(y��u)�چΪ�(d��)ʹ��Eug��Col��Fucar�ĽM�����⣬Eug-Col@Fucar�M������ˮƽ�@������ģ�ͽM����Col�M������ˮƽδ���@�����͡�Eug-Col@Fucarͨ�^(gu��)���m(x��)ጷ�Eug��Col����Ч�p�p����MSU�Y(ji��)�������ʹ�L(f��ng)���P(gu��n)��(ji��)�İY���������С��IJ��B(t��i)�ϵK��Micro CT�����@ʾ��Eug-Col@Fucar�M���P(gu��n)��(ji��)�Ǔp���������@��(y��u)��ģ�ͽM���C������б��o(h��)���������á����ā�(l��i)�f(shu��)��Eug-Col@Fucar���H�܉�Ѫ�������ȣ�߀�ܜp�p�P(gu��n)��(ji��)�װY������ʹ�С����Ʋ��B(t��i)�ϵK�������Н��������ί�ʹ�L(f��ng)���P(gu��n)��(ji��)���p�د�����
(6)��(du��)MSU�T��(d��o)��������(y��ng)����NLRP3�錧(d��o)���w��(n��i)�װY����������
Eug-Col@Fucar�Ŀ���Ч����Eug-Col@Fucar�@���p����ʹ�L(f��ng)���P(gu��n)��(ji��)�ף�GA��С��ģ�����P(gu��n)��(ji��)����������(x��)����M1�;��ɼ�(x��)���Ĕ�(sh��)�������F(xi��n)����(qi��ng)��Ŀ��ם������cģ�ͽM��ȣ�Eug-Col@Fucar�M�ڜp�p�װY�ͼ�(x��)������(r��n)����Ч���@����Eug-Col@Fucarͨ�^(gu��)�@���p��NLRP3�װYС�w�ı��_(d��)��������MSU�Y(ji��)��������װY����(y��ng)��Western blot�����@ʾ��Eug-Col@Fucar�@��������NLRP3�����Caspase-1��ASC��IL-1�µ��^(gu��)�ȱ��_(d��)���C���䌦(du��)NLRP3�װYС�w���������á�
(7)��(du��)��ˮ�ɉA���P(gu��n)��������(y��ng)�ı��o(h��)����
Col�Ķ����c�����ã�Col���ί������ӽ��䶾�Ԅ������Ҋ(ji��n)�Ķ��Ա��F(xi��n)��θ�c�������ã��琺�ġ��I�º��a����GA�ί��^(gu��)���У�Col̎����С���w���@���½����@�����c�䶾�����P(gu��n)��Col̎�팧(d��o)��θ���K������ָ��(sh��)�@�����ӣ���ʾ��������θ���K�M���IJ�����׃�����ڌ�Col�cFucar��ͬ���b�γ�Eug-Col@Fucar���@���ߵ�����ָ��(sh��)�֏�(f��)����������Eug-Col@Fucar�܉�p�pCol��(du��)θ���K�ēp����Col̎�팧(d��o)�½Y(ji��)�c�L(zh��ng)�ȿs�̣����@���p���˾o���B�ӵ���Occludin��Claudin-1��ZO-1�ı��_(d��)������Col���ܓp�����c�����Ϲ��ܡ���Eug-Col@Fucar�܉��@���֏�(f��)�@Щ�o���B�ӵ��ı��_(d��)���ޏ�(f��)�c�����Ϲ��ܡ�Col�M��С��θճĤ��Ƥ��(x��)����ʧ���Y(ji��)�c�M���ı��(x��)�����ڜp�٣���(d��o)�½Y(ji��)�c����ͨ�����ӡ����⣬Col̎��߀��(d��o)�¸μ�(x��)���p���w��׃�κͼ�(x��)���|(zh��)�ɳڡ�ͨ�^(gu��)HEȾɫ���Կ�����Col������@Щθ�c�����K�p����Eug-Col@Fucar���ί��µõ������@���ơ�
(8)�{(di��o)��(ji��)đ֭����x
Col������A��ͨ�^(gu��)Ӱ�đ֭��Ĵ��x�������˸��K�p����đ֭�ٷe��Col�ί���(d��o)��đ֭��ķe�ۣ��e��ʯđ�ᣨLCA����ţ��������֬���c��TCA����ˮƽ�@�����ӣ��@�c�ζ������P(gu��n)��LCA���w��(n��i)�^(gu��)���r(sh��)���܉�ɔ_đ֭����D(zhu��n)�\(y��n)����(d��o)��đ֭���ڸ��K�еķe�ۣ��Ķ����l(f��)���K�p����
Ȼ����Eug-Col@Fucar����Fucar��Eug�M�ɵď�(f��)����܉־���Col�����đ֭�ٷe��Eug-Col@Fucarͨ�^(gu��)�{(di��o)��(ji��)đ֭�����P(gu��n)���w�ı��_(d��)�����M(j��n)đ֭����x������đ֭��ķ��ڣ��p�p���K�p������ˣ�Eug-Col@Fucar���{(di��o)��(ji��)đ֭����x���Ƹι��ܷ����@ʾ��һ�����ί�������
(9)�{(di��o)��(ji��)đ֭����x
ͨ�^(gu��)�ڷ��oˎEug��Col��Fucar��Eug-Col@Fucar�����M(j��n)��ѪҺ�ͽM���W(xu��)�������о��u(p��ng)�����w��(n��i)���������ԡ����M�ij�Ҏ(gu��)ѪҺ��������(sh��)��������������(n��i)���ί��M�c������(du��)�սM֮�g�](m��i)���@�����Ȼ����Col�M�ڃɂ�(g��)�ι���ָ��(bi��o)��TBA��ALT���ϳ��F(xi��n)���@������e��TBA�����������cđ֭����x�����ĽY(ji��)��һ�£������L(zh��ng)��ʹ��Col���܌�(d��o)��đ֭���ڸ��K�еķe�ۡ����⣬���K��Ƣ�K���κ��I�K�ĽM����Ƭ��δ�l(f��)�F(xi��n)���@�ēp������׃����Col�M���K���F(xi��n)�p�ȵĸμ�(x��)��ˮ�[��׃�ԣ��������M�ĸ��KδҊ(ji��n)���@����׃�����Y(ji��)��������F(xi��n)ucar��Ԫ����ˮ���z�܉���Ч�p��Col���L(zh��ng)�ڶ��ԡ�
���о��ɹ��_(k��i)�l(f��)��Eug-Col@Fucarˮ���zϵ�y(t��ng)��ԓϵ�y(t��ng)����Fucar�d�dEug-Col��(f��)���ԓˮ���zϵ�y(t��ng)��Ч�p���˼�(x��)�����ԣ�������ɻ��ͻ����������M(j��n)�˼�(x��)����M2�Ϳ��ױ��͵ĘO�������������װY���ӵ�ጷš����⣬Eug-Col@Fucarˮ���zͨ�^(gu��)���c���h(hu��n)���г��m(x��)ጷ�ˎ��@�������ˎ��Ŀڷ��������öȡ�ͬ�r(sh��)��Eug-Col@Fucarͨ�^(gu��)����NLRP3-IL1��;������(w��n)��������(qi��ng)�˿���Ч������ˣ��ؾ��̵Ŀ����h(hu��n)����Ч�������װY����(y��ng)��������GAС������P(gu��n)��(ji��)�[Û���P(gu��n)��(ji��)��ʹ�����⣬Eug-Col@Fucar��Ч������Col�����θ�c�����ã���θ�c�M���o���B���ܓp��θ�që��ʧ�������主�����ǵĽM�ɣ�Eug-Col@Fucarˮ���zϵ�y(t��ng)߀������đ֭����x���Ķ��p�p��Col����ĸζ��ԡ������@���į�Ч�⣬Eug-Col@Fucar߀���F(xi��n)����(y��u)�������ﰲȫ�ԣ��m���L(zh��ng)�ڑ�(y��ng)�á���֮�����о��_(k��i)�l(f��)��һ�N����ˮ���z�f��ϵ�y(t��ng)���܉�����(qi��ng)ˎ����GA�ί��еį�Ч��ͬ�r(sh��)�p�pCol�L(zh��ng)���R����(y��ng)��������(l��i)�IJ�������(y��ng)��Eug-Col@Fucar��GA�ί��ṩ��һ�N��ǰ���IJ��ԣ������ЏV�����R����(y��ng)�Ý�����
Փ�ĵ�һ���ߞ��㽭��W(xu��)��ʿ����Ц�(y��ng)���㽭��W(xu��)��(��i)������W(xu��)(li��n)�όW(xu��)Ժ��ʿ�ѣ��㽭��W(xu��)������ڞ�Փ�ĵ�ͨӍ���ߡ������о��õ��ˇ�(gu��)�����c(di��n)�аl(f��)Ӌ(j��)���(xi��ng)Ŀ���㽭ʡ�I(l��ng)܊��(chu��ng)��(chu��ng)�I(y��)�F(tu��n)�(du��)���M(j��n)Ӌ(j��)���Ȼ����(xi��ng)Ŀ�Ĵ���֧�֡�
ȫ��朽ӣ�https://www.sciencedirect.com/science/article/pii/S2452199X25002154
���(qu��n)�c��؟(z��)�����Ї�(gu��)�ۺ���W(w��ng)ԭ��(chu��ng)���¡������ý�w�����D(zhu��n)�d��Ո(q��ng)(li��n)ϵ�]�䣺[email protected]����Ո(q��ng)ע����̎��
��؟(z��)�ξ���xu��
���P(gu��n)��
- �㽭��W(xu��)����F(tu��n)�(du��)��Cell���ӿ�����ˎʳͬԴ����-�S�ζ���ϵ�y(t��ng)�p�������ί������¼�������(qi��ng)��Ч 2025-08-26
- �㽭��W(xu��)������ڈF(tu��n)�(du��)��Nat. Commun.������������c���që����༉(j��)����ϵ�y(t��ng)�����c���C�����ί� 2025-08-22
- �㽭��W(xu��)������ڈF(tu��n)�(du��)��ACS Nano�������̻��弚(x��)��������ͨ�^(gu��)�{(di��o)�ؾ����w��(w��n)�B(t��i)�A(y��)��������Ƥ�� 2025-07-26
- �㽭��W(xu��)�������ڡ�����ܽ��ڈF(tu��n)�(du��) JCIS�����ڰ�ȫ�Ź������ʹ̼�푑�(y��ng)ˎ���f�͵ļ{������ 2025-09-09
- �|�ϴ�W(xu��)�����۽����c������ Research�����ݞ�ģ��������Խ��ٶ���z������ˎ���f�ͺ�����(qi��ng)���[�������ί� 2025-07-31
- �Ĵ���W(xu��)���������ڈF(tu��n)�(du��) Angew: ��ҕ�����ۯB�����D(zhu��n)�ǘ�(g��u)���D(zhu��n)׃�ğɹ�ۺ������ݼ��������ɫ��(b��o)����ˎ���f�� 2025-07-11
- ɽ�|��W(xu��)����/���B���ڡ�ACS Nano�����ǡ���(chu��ng)���N�����ڹ��|(zh��)�����Թ����ޏ�(f��) 2025-12-07
�\(ch��ng)���P(gu��n)ע�߷��ӿƼ�
����>>�����YӍ
- 2026����ߌ��Ї�(gu��)��(sh��)�(y��n)�Ұl(f��)չ...
- �����I(l��ng)Ʊح300+���h��I(y��)�R��...
- �P(y��ng)���Ж|�����L���Ѓx�����{(l��n)...
- �f(w��n)����Ŀ �ذ��_(k��i)�֣�2025�C(j��)...
- ICIE��(gu��)�H(�V��)Ϳ�Ϲ��I(y��)չ�[...
- �_(k��i)չ�ڼ����ۄ�(sh��)������朄�(d��ng)δ...
- 9������Ҋ(ji��n)���£�AI�(q��)��(d��ng)+��(gu��)�a(ch��n)...
- �P(gu��n)���e�k�ڶ�ʮ�����Ї�(gu��)��(gu��)�H...
- �R�ۼ�˃x�� ����ȫ���̙C(j��) ...
- CPHI����չ��(sh��)�(y��n)�҃x���c�O(sh��)��...
- ���ܹ��A��朆���������22��...
����>>�ƽ���
- ������/���f/�Y�� JACS���l(f��)...
- ��ɽ��W(xu��)��־�x�����w�����...
- ���������������ֈF(tu��n)�(du��) Angew...
- �Ϻ�����/��������(sh��)�(y��n)��...
- ���t(y��)��һ��Ժʢ�������/�A...
- �пƴ���Ƙ�(l��)������������/...
- �����������/������������...
- �㹤��������/�~��(hu��)Ҋ(ji��n)�n�}�M ...
- ��������-��־�F(tu��n)�(du��) AFM �C��...
- �|�ϴ�W(xu��)��������ڈF(tu��n)�(du��) Nat...
- ���ݴ�W(xu��)Ҧ����/κ��/����Ӱ...