��ǰȫ�����g���΄݇��������껼�߹���������������һ������˥�Ϲ����g���|�ɼ�����BMSCs���ɹǷֻ������@���½��������w�����ϵK�����������x��������һ������˥�����P���ڱ��ͣ�SASP���a���������Ӻͻ�������ROS�������ƳɹǺ�Ѫ�����ɡ��F�Я������ھ��ޣ��μ����˥�ϼ���������SASPδ��ͬ�r��QBMSCs�c�h���g�ď��s����������
ᘌ������y�}���K�ݴ�W���ٵ�һ�tԺ��ѩ��/��һ��/�Y���A�F��A�|������WԬ�F����_�l��һ�N�^���_NAD��ه��ȥ������øSirtuin 3��SIRT3���ľ۹�������-�����Ҷ���/�۱�ϩ�ᣨPEGS /PAA��ˮ���z���������ί������Թ�ȱ�p���˻���ˮ���z����Ҫ�����c���ڣ�1. ͨ�^����BMSCs��˥�ϓp�������SASPs���@�����M�ɹǷֻ���2. ͨ�^�����܇��F�x���������˾ֲ��ٹ����ɵĵ����h����3. ͨ�^�{�ؾ��ɼ����O�����P��������̖ͨ·����������ǽM���ޏ͡�

ԓ������"An "inside-out"-guided genetically engineered hydrogel for augmenting aged bone regeneration" ���}�l���ڡ�Bioactive Materials���s־��

�D1. ��������������������OӋ����ˮ���z�������ί������ԹǓp��ʾ��D���^���_SIRT3��PEGS /PAA@SIRT3ˮ���z���Ƃ��������ڼ�������SIRT3�^���_�����ɹ��������p�pBMSCs��˥�ϓp�����������ã����ڼ�������PEGS /PAA�е��Ȼ������F�x����ģ�Mȱ���l�������MHIF-1�����_������Ч�������@Щ�ϙC���Ӿ�����˥�ϣ����M��������
ͨ�^�������꣨6���g�������g��18���g�������R���B��ȱ�pģ�����u����ȱ�p�ޏ��������ʹ�Æμ�����������˥�ϭh�����ǽM��������Ⱥ�ĸ�׃�����Y�x��SIRT3��˥���M���аl�]��Ҫ��������������ڹǽM���p�����������r���F�����õ������S�����g�����������g����ļ������F��˥�ϱ���P21��P16���ĽM������������@����������Ӱ��˹ǽM���������������������F���ȱ�p�IJ��������μ����y��ĽY���@ʾ���μ����y���@ʾ�漚�����ɹǼ���Ⱥ�w�S�Ȝp�٣���������G2/M���������������G2M�������͌������̼��ĸ���������������˥�ϵĹ��h���p�����zԭ�γɺͼ�������|�ĺϳ���SIRT3�߱��_�ijɹǼ����Լ�BMSCs�S���@���½�������SIRT3�څf�{���γ��е���Ҫ�{���������D2����

�D2. ͨ�^�w�ȟɹ�Ⱦɫ�͆μ������������Y�x���{��˥���M�̵��P�I���cSIRT3��
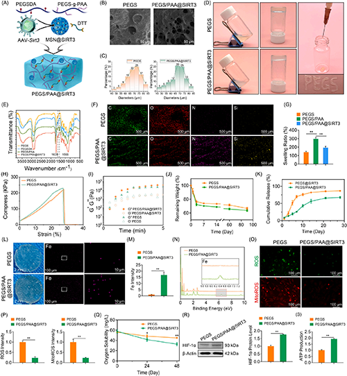
����ͨ�^����-�~�ˠ��ӳɷ����ϳ�PEGS/PAA�����W�jˮ���z����ؓ�d����AAV-SIRT3�Ľ��������{���w����FTIR��XPS��SEM��EDS�ȽY�����C����ˮ���z�ijɹ��Ƃ���ͬ�r�����S���Ŀ�϶�Y�����w��ጷŌ��Ҳ��C��ˮ���z�ķ��bʹ�ü{���w�����F�˳��m28�����ϵľ��Ч������Ȇμ�PEGSˮ���z��PEGS/PAA@SIRT3ˮ���z���õČ��F��ˮ���z���w��Ľ����ˎ�マጹ������^�õĽ�Q�˻�����{���w�����ٽ�����Ч�ܲ������Ć��}���@�o��ģ�M�˸��õĹǽM���h����ͬ�rҲ��p�������ṩ�˻�����ƽ�_���D3����

�D3. PEGS/PAA@SIRT3ˮ���z���Ƃ��c������
���ߺ��mʹ���w��ˮ���z�c˥�ϼ����M�й����B���������ڌ�PCR��WB�Ȍ������ͬ��C��PEGS/PAA@SIRT3ˮ���z�܉���Ч�֏����������������p��˥�����P���ڱ��ͣ���-��������øȾɫ���������ߟɹ�ȾɫҲ�õ���ͬ�YՓ���D4����

�D4. PEGS/PAA@SIRT3ˮ���z�Č�˥���M�̵��Ӿ�������
���⣬PCR��WB���A������øȾɫ�����ؼtȾɫ�Ȍ��Y������PEGS/PAA@SIRT3ˮ���z�wϵ��˥�ϼ������܉��@�����ٳɹǷֻ������{�ɹ����P��־�������M�}�Y�����e����Ч����˥�ό��µijɹ������½����D5����

�D5. PEGS/PAA@SIRT3ˮ���z�Č��ɹǷֻ��Ĵ��M���á�
RNA-seq���������ĽY���@ʾPEGS/PAA@SIRT3ˮ���z���¶������������Pͨ·�����ӳ��F��Ա��_���о��߂�ʹ����ʽ�����g���������ߟɹ�ȷ���̽����PEGS/PAA@SIRT3ˮ���z�����ɼ����O���ĝ���Ӱ����Y��������PEGS/PAA@SIRT3�@�����M���ɼ���M2�͘O��������M1�͘O���������˴ٳɹǷֻ��������h�����D6����

�D6. PEGS/PAA@SIRT3ˮ���z�������ߵ��{��������
���ߺ��m�������g������R���ȱ�pģ�������Դ���CPEGS/PAA@SIRT3ˮ���z���w�ȯ�Ч��Micro-CT�ؽ������@ʾPEGS/PAA@SIRT3�M�������M���@���ӿ����g��8����PEGS/PAA@SIRT3�M�˱��Ĺ��B�m�Գɹ��֏ͣ����S�����w�e�֔������ܶ�����С���������С���������@���������D7����

�D7. PEGS/PAA@SIRT3ˮ���z�����g�����ȱ�p���ί����á�
�����Mһ���C��SIRT3�ڹ������^���е��������о�����SIRT3�ó�С���w�Ș����B���R���ȱ�pģ�������Դ˽�ʾPEGS/PAA@SIRT3ˮ���z�ă�Խ����Micro-CT�ؽ������@ʾPEGS/PAA@SIRT3�M�������M���@���ӿ������߽M���Y���C����ԓˮ���z���ó�SIRT3�ėl�������f�܉��a��SIRT3�ĺ������ڹǽM��������˥�Ϙ�־��P16�ı��_�������M���}�أ�OCN�����������D8����

�D8. PEGS/PAA@SIRT3ˮ���z��Ч���MSIRT3�ó�С��Ĺ�ȱ�p�ޏ���
������֮��PEGS/PAA@SIRT3ˮ���zͨ�^�����f��SIRT3��ģ�Mȱ���h�����{�����߷��B����Ч���D�����ȱ�p�^��˥���h�������R���ί�˥�����P�ԹǼ����ṩ��������Q������
ԭ��朽ӣ�https://www.sciencedirect.com/science/article/pii/S2452199X25001896?via%3Dihub
- �~�s������W�e�hķ�D��У��˼�A�n�}�M�\�в�ʿ���Tʿ�о��� - ���W�����όW�����﹤������ӹ��̡��ƌW������ 2025-04-11
- �Ϻ����M��F� Sci. Adv.����������x�ܹ���Ի��̾� 2024-03-10
- ����/�СԪ/�S�i ACS Nano����������������ߙz���c�ί� 2023-02-12
- �A�ƴ��_־�����ڈFꠡ�Nat. Commun.������ע�䌧�ˮ���z���F�o��������X���{�� 2026-02-10
- �Ͼ���W����/����/Ѧ��F� Nat. Commun.�������ּ�picot�w�Sˮ���zͿ�ӌ��F����Ħ���c����ĥ�� 2026-02-09
- �A��������W߅�����������ꡢ�w���/�V�|ʡ�����tԺ���� Nat. Commun.�������Ծ��̵ķǾ��|ˮ���zͨ�^���W-���^�z���{�ش��M�M������ 2026-02-04
- ɽ�|��W����/���B���ڡ�ACS Nano�����ǡ������N�����ڹ��|�����Թ����ޏ� 2025-12-07