�S�����İl���ʳ��m������������Ļ����ʲ������������������㝢����5�������ʼs��50%���������ڰ��Y�������������泣���������Ⱦ����������ROS���e�ۡ���Ѫ�͝B��Һ�������ƣ��������������y��������Ͼ����ί��������Ρ��ɜp�p������ʹ�ͽ���ؓ���ȃ��c���V�������R���ί����о���Ȼ�����y���ϲ������{����Ⱦ��������ď��s���������h�������R��ʹ���^�������ؕ��ӄ�������ˎ�Եİl�����Mһ�������ί����y�ȡ�ᘌ���������ؽ���OӋ������ÿ���Ч����������������ֹѪ�͝B��Һ��������Ķ�܄������������Ⱦ���������ί�������Ҫ���x��
�����x�����n�}�M�L�ڏ���ģ�M���ĵĸ߷��Ӳ����о��������ڽ�Q����ˎ����Ⱦ���µĸ��N�����y�}����ǰ�ڵ��о��У������x�����n�}�M����Ŀ����C���Ƕ��OӋ�����ί���ˎ����Ⱦ����-�������ۺ����IJ��ԣ�ͨ�^�Դ��ƶ��ľۺ�������Ը�׃���ľۺ�����C����OӋ˼·���l�F�˾��ЏV�V��Ч����ˎ�����ԡ����a����ˎ�Ժ��������ﰲȫ�ԵĶ��ľۺ�����Lys50HG50 (Sci. Adv. 9, eabn0771 (2023); DOI : 10.1126/sciadv.abn0771)��

�D1. ���������������ϝ��ڑ��õĶ����ˮ���z��Ĥ�����OӋ����ʾ��D��
���о�ͨ�^ʹ�ÏV�������ڽM�������I����������Ҷ�����4-arm-PEG���͆Ό��ᣨTA���OӋ��һ�N�ɇ�Ϳ-���l�Ƃ��ĄӑB��ˮ���z��Ĥ���ϣ�ͨ�^ؓ�d��-�������ۺ����Ƃ��˾��и�Ч�������ԡ���������ֹѪ�͝B��Һ���������ˮ���z��Ĥ���ϣ��D1����4-arm-PEG�İ�����ȩ��֮�g��ϣ��A�ӑB���W�I�Լ�TA��PEG�֮�g�Ě��I�����������ˮ���z���ϵ��p�W�j�Y�����x�������õ��M��ճ�����Cе��������Lys50HG50�ē����x��ˮ���z�����V�V��Ч����ˎ��������TA����FDA���ʵ���Ȼ����x��ˮ���z�������û���������������ڸ�Ⱦ��������ģ���У�ԓ��������Ч�������M���еĻ������e�ۺ͝B��Һ�������̈́���M���еļ���ؓ�ɺ���߄��������ʣ����ί�Ч�����������R���ί�ָ�τ������Prontosan (B. Braun)�����⣬ԓ���Ͽ���ͨ�^���õĄ���ճ���Ϳ���Һ�w�����������ڸ��K���Գ�Ѫģ���Ќ��F15��ȿ���ֹѪ����Ч�p�ق��ڳ�Ѫ���������R��ʹ�õ�ֹѪ���dMerocel (Medtronic)�������ί���ɺ��ɰ����Ҝ��oʹ�Ƴ������о�����M��Ⱦ������������Ϻ��R�������ṩ��һ�N�O�ߝ������ί��x��
2025��7��21�գ�ԓ�о��ɹ�����Facile fabrication of antioxidative and antibacterial hydrogel films to accelerate infected diabetic wound healing�����}�l����Bioactive Materials (Bioact. Mater. 2025, 53, 386-403; DOI : 10.1016/j.bioactmat.2025.07.026)��

�D2.ˮ���z��Ĥ���ϵ��Ļ��������������Cе���ܣ��M��ճ���ԣ������Ժ���ˮ��Û�ԣ���
���о�����ͨ�^4-arm-PEG�İ�����ȩ��֮�g��ϣ��A�ӑB���W�I�Լ�TA��PEG�֮�g�Ě��I�����������ˮ���z��Ĥ���ϵ��p�W�j�Y�����x�������õ��M��ճ�����Cе���ܡ��Ƃ��ˮ���z��Ĥ���ڃ���ͼ������m���ڲ�Ҏ�t���Π�����棬������Ûǰ����F�����õ���W������ԓ��Ĥ���Ͽ����ճ��^��������1200%��Һ�w�����ڶ�N����pH�l���±����^�õķ����ԣ������������D2����

�D3. ؓ�d��-������ۺ����Lys50HG50��ˮ���z��Ĥ���ϣ�PG-TA-P�����^�Y���ͷ����е���Lys50HG50ጷż����ﰲȫ�Է�����
����ʹˮ���z��Ĥ���Ͼ߂俹�����ܣ����о������˄����x�����n�}�M��ǰ�ڵ��о��аl�F�����ЏV�V��Ч����ˎ�����ԡ����a����ˎ�Ժ��������ﰲȫ�Ե���-������ۺ�����Lys50HG50��������ؓ�d��-������ۺ�����ˮ���z��Ĥ����PG-TA-P����������@�R�Y��������ˮ��Ûǰ��Ĥ��������ʬF���{����ǻ���Eʯ�Ӡ��^�Y��������Û�������ʬF����ֲ��Ľ��W�j��ò��֧����Ϣ���������ڰ������ۺ�����ٔUɢ�ͽ��Q�����������������V����������Lys50HG50�ڱ�Ĥ�еľ���ֲ���X�侀��������VҲ�C�����ӑBϯ��A�����γɺ���Lys50HG50���ɹ�ؓ�d�����⣬ˮ���z��Ĥ�����е���Lys50HG50���F�����ԗl�����|�l�ľ���ጷţ��D3����

�D4.PG-TA-Pˮ���z��Ĥ���w�⿹�����ܡ�
��������-������ۺ�����Lys50HG50���и�Ч�V�V�Ŀ������ԣ�PG-TA-Pˮ���z��Ĥ���ό��ͼ������ֽ��Sɫ���������MRSA���ʹ��c�U����E. coli���������õ��w�⿹��Ч���������Ļ���Ⱦɫ�Y��������PG-TA-P����ȫ�����˭h���еļ�������������Ӌ���Y���������cPBS���սM�����PG-TA-P̎������MRSA�����p����4.75��logֵ��E. coli�p��5.13��logֵ�����⣬��������@�R�D���@ʾ����PG-TA-Pˮ���z��Ĥ̎����MRSA��E. coli�ļ�������Ĥ�l�������տs���Ɖģ��D4����

�D5. ˮ���z��Ĥ�Ŀ���������
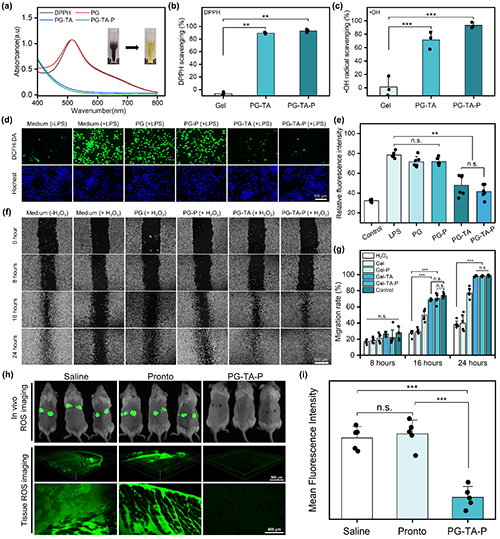
�Mһ����PG-TA-Pˮ���z��Ĥ�Ŀ����������M���о����Y��������PG-TA-P������Ч���ROS���ɻ���2,2-������-1-�����������ɻ���DPPH�����u�����ɻ�������ʷքe���_92.89 �� 2.08 %��92.28%��3.42%������������������Y��������֬���ǣ�LPS���̼��@�����������ɼ������ȵ�ROSˮƽ����PG-TA-P���@��������ɼ���ROS���^������p���ij��w�S�����w�ƌ��Y��������PG-TA-P����Ч�����^�����䌦������ɵ������p�������M�����w�ơ����w�ɹ����ϵ�y�ͼ�����蹲�۽��@�R�Ļ���������Y���������c�����}ˮ��Prontosan (B. Braun)��ȣ�PG-TA-P���ί���24С�r���@�����������M���е�ROSˮƽ���D5�������ϽY��������PG-TA-P����Ч����w��/�w���ROS���Mһ����Ч��ֹROS�ھ��ɼ����װY��̖�����е��P�I�����������ڄ�������ϡ�

�D6. ˮ���z��ĤPG-TA-P���w�ȵ�ֹѪ������
PG-TA-Pˮ���z��Ĥ�ڸ��K���Գ�Ѫģ����չ�F�����õ�ֹѪ������δ�ί��Č��սM���F���س�Ѫ����Ѫ�����_482.27 �� 25.83 mg��PG-TA-P�ί��@���p���˳�Ѫ�����H��84.48 �� 6.79 mg���hС���̘IֹѪ���dMerocel�ij�Ѫ��229.63 �� 18.78 mg��PG-TA-P߀���F��15���ȿ���ֹѪ�������R��ʹ�õ�ֹѪ���dMerocel (Medtronic)����Ѫøԭ�r�g��PT�����������Ѫ��ø�r�g��APTT������Ѫø�r�g��TT�����w�S����ԭˮƽ��FIB������Ѫ��Ҫ��������PG-TA-P�܉�ͬ�r�����Դ�Ժ���Դ����Ѫ;�������M��Ѫ������PG-TA-Pˮ���z��Ĥ���H�����������±��F�����õ��M��ճ��������������ֹѪ������ɰ����Ҝ��ĸ��K�����Пoʹ�Ƴ����D6����

�D7. �u��PG-TA-Pˮ���zĤ�ί�С���Ⱦ�����������ĝ�����
PG-TA-Pˮ���z��Ĥ������С���Ⱦ����������ģ����չ�F����ɫ���w���ί�Ч�����c�����}ˮ��ȣ�ʹ��PG-TA-P�ί����@��������������MRSAؓ�ɣ��p����3.8��logֵ���������R��ʹ�õĄ������zProntosan���p��3.2 log CFU�������m��Ⱦɫ�Y��������PG-TA-P̎����Prontosan�ί������е�MRSAؓ���@�����ͣ�����PG-TA-P���Ը�Ч��������еļ�����Ⱦ�����ί�9������PG-TA-P�@�����M�˄�������ϣ��������_��90.65 �� 1.51%�����@���������}ˮ���գ�66.60 �� 7.80%�����R��ʹ�õĄ������zProntosan��79.46 �� 5.15%�����M���W����������PG-TA-P�ί���Ą���M���о��и������ѿ�M��������zԭ���e�������F�˄���M������������Ƥ�����D7�����@Щ�Y��������PG-TA-Pͨ�^��������Ƥ������ѿ�M���γɺ�ECM�������@�������˸�Ⱦ�������������ϡ�

�D8. ���߽M��Ⱦɫ�u�����������^���е��װY������
ͨ�^���߽M��Ⱦɫ����ͬ�ί��M�Ą����װY�����M�����u�����c�����}ˮ�ί���ȣ�PG-TA-P�ί���������M���еİ�������-6��IL-6�����[����������-����TNF-�������и��͵ı��_ˮƽ��������M������������Ѫ���γɵ��P�I�����־�PG-TA-P�ί���������M������-SMA���_ˮƽ����Prontosan�������}ˮ�M���@Щ�Y��������PG-TA-Pˮ���z��Ĥ������С���Ⱦ�����������ί��о��Мp�p�װYؓ�ɡ����M���w�S���������Դ��M�zԭ���e�ͼ�������|���ܡ����M��Ѫ���γɵ����ܣ������ٸ�Ⱦ����������������
�A�|������W���ϿƌW�c���̌WԺ��ʿ����껖|��ԓՓ�ĵĵ�һ���ߣ��A�|������W�����x�������ӱ��t�ƴ�W�����tԺꐂ����ں��Ї������W�����������Փ�ĵ�ͨӍ���ߡ�ԓ�о��õ��ˇ�����Ȼ�ƌW����ί���Ƽ����Ȼ�����Y����
Փ��朽�: https://www.sciencedirect.com/science/article/pii/S2452199X25003196.
- �|�A��Wʷ��ꖽ��ڈFꠣ������w������푑��Ԙ�����Ӽ{�����z�Ɍ��F���ԷΓp���������{���Ϳ��������ί� 2025-05-15
- �K�ݴ�W���f����/���Է���ڵ� Adv. Mater.: ���۰Y�ί������ - ��Ȼ������ø�{����Һ�Ą���֮�� 2025-03-26
- �������h���ڈF� Adv. Funct. Mater.���{��ľ�|���㟟�^�V�� 2025-03-25
- �|�A��W���������ڡ��Z�����о��T�� AFM�������������ܾ���ϩ�w�S���o���� 2026-01-06
- �A�|���������x�����n�}�M Nat. Commun.���p�һ�����ģ�M���ˎ��ˎESKAPE�c�XĤ�� 2025-12-12
- ��c�A���ڈF� AFM�����ƻ����Janus���� - ���F�⡢�����c���m���˟����� 2025-11-19
- �V����W���P���ڈF� ACS AMI����ZIF-8���l�ľ�����ϩ�������ܵı������ˮ���z��Ĥ���ڱ�����ˮ�� 2024-10-22