���S��3D����(x��)�����B(y��ng)�İl(f��)չ�Ƅ��������ģ�͵Ľ�����ʹ����ӽ��w��(n��i)�M���ĽY(ji��)��(g��u)�c���ܡ����У����T��(d��o)���ܸɼ�(x��)����hiPSCs�������ĸ��������߂�ֻ���N��(x��)����Ͳ������z���������ɞ��о����c�������Ը��������Ҫ�ڸμ�(x��)���cđ�ܼ�(x��)���ı������ֲ��Ͻӽ�������B(t��i)����Ŀǰ�ڷֻ��{(di��o)�غͻ��|(zh��)�x�����Դ�������(zh��n)���ϳ�ˮ���z����ɷֿɿء����{(di��o)�ԏ������ɞ���������Դ���|(zh��)���·���
2025��8��19�գ��������ɴ�W(xu��)�R骣�Nan Ma�����ڣ�Rainer Haag�����Լ����װ���Yi-an Yang����ʿ��F��ڇ��H֪���ڿ�Advanced Functional Materials�ϰl(f��)�����}����Tunable Synthetic Hydrogel Modulates Hepatic Lineage Specification of Human Liver Organoid�����о�Փ�ġ��������ɴ�W(xu��)��ʿ�����ڣ�Lei Wang�����һ���ߣ�Lasse Riediger�鹲ͬ��һ���ߡ�
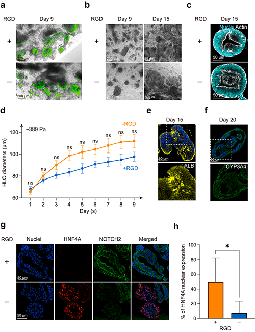
���о����Ø�֦��۸���-�p�h(hu��n)��Ȳ��dPG-BCN���c��(N-��������ϩ����)-��-���Ҷ����B����pNIPAAm-co-PEG-N3����(g��u)���ĺϳ�ˮ���z�����F(xi��n)����Դ��������ڟo���N�ɷ֭h(hu��n)���еijɹ��T��(d��o)��ͨ�^�{(di��o)��(ji��)ˮ���z�����W(xu��)���|(zh��)���珗��ģ���c𤏗�ԣ����܉���Ч�{(di��o)�ظ�����ٵ����L�c�l(f��)�����D1����
�D1. ˮ���z���W(xu��)���|(zh��)Ӱ�hiPSC��Դ������ٵİl(f��)��
���⣬�ںϳ�ˮ���z�У���ʹ�ڟo�h(hu��n)��RGD�ģ�cRGD���ėl���£�Ҳ�܉�ɹ��γ���hiPSC���T��(d��o)�ĸ�����٣������_(d��)���ף�ALB����CYP3A4�ȹ����Ե��ס�����Ҫ���ǣ�����������ПoRGD�l���±��F(xi��n)����ͬ���Vϵ�ֻ��A���ڟoRGD�r��ƫ��μ�(x��)�����\��������RGD�r�t��Ҫ�ֻ���đ�ܼ�(x��)�����D2����

�D2. RGD�{(di��o)��ˮ���z�wϵ�и�����ٵ��Vϵ�ֻ�
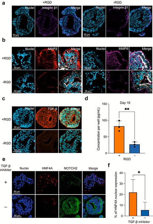
�������Cе�{(di��o)�ظ���������\���^���У�ԓ������Ҫͨ�^������-�D(zhu��n)�����L��������̖ͨ·��integrin�CTGF-�� signaling pathway�����F(xi��n)������TGF-�����{(di��o)�ظ�������Vϵ�ֻ��аl(f��)�]�˛Q�������ã��D3����

�D3. RGDͨ�^integrin�CTGF-����̖ͨ·�{(di��o)�ظ�������Vϵ�ֻ�
�@��о�����K�����ęC���о������w��ˎ��Y�x�������t(y��)�W(xu��)��(y��ng)���ṩ���µIJ��ԣ���������Ҫ���R�����x�͝��ڵ��̘I(y��)�rֵ��
Փ��朽ӣ�https://doi.org/10.1002/adfm.202508430
- �A�ƴ��_־�����ڈFꠡ�Nat. Commun.������ע�䌧(d��o)�ˮ���z���F(xi��n)�o������(chu��ng)��X��(j��ng)�{(di��o)�� 2026-02-10
- �Ͼ���W(xu��)����/����/Ѧ��F� Nat. Commun.�������ּ�picot�w�Sˮ���zͿ�ӌ��F(xi��n)����Ħ���c����ĥ�� 2026-02-09
- �A��������W(xu��)߅�����������ꡢ�w���/�V�|ʡ�����t(y��)Ժ���� Nat. Commun.����(x��)���Ծ��̵ķǾ��|(zh��)ˮ���zͨ�^���W(xu��)-���^�z���{(di��o)�ش��M�M������ 2026-02-04
- ��ۿƴ�O�w�����n�}�M��sci. adv.�������ڲ�ּ�(x��)������ܵ��ף���(g��u)�����ЄӑB(t��i)�Cе���ܵĹ�푑�(y��ng)����ˮ���z 2022-04-08
- ������κ�/������ Small �C��: ���W(xu��)���ܿ��{(di��o)�ӑB(t��i)ˮ���z����3D��������B(y��ng) 2025-06-27
- ������/���A��/�R���F��� Sci. Adv.����ʾ�Cе��(y��ng)���{(di��o)�� �X���X��Ƥ�γɵ��C�� 2023-11-06
- Ī�{ʲ��W(xu��)���������ڡ�Nat. Commun.��: �������Ƥ�w�����Ԃ������������K����ٵġ��}�ӡ����h(yu��n)�̟o���O(ji��n)�� 2022-12-01
�\���P(gu��n)ע�߷��ӿƼ�
- 2026����ߌ��Ї�����Ұl(f��)չ...
- �����I(l��ng)Ʊح300+���h��I(y��)�R��...
- �P���Ж|�����L���Ѓx�����{(l��n)...
- �f����Ŀ �ذ��_�֣�2025�C...
- ICIE���H(�V��)Ϳ�Ϲ��I(y��)չ�[...
- �_չ�ڼ����ۄ�������朄�δ...
- 9������Ҋ���£�AI�(q��)��+���a(ch��n)...
- �P(gu��n)���e�k�ڶ�ʮ�����Ї����H...
- �R�ۼ�˃x�� ����ȫ���̙C ...
- CPHI����չ����҃x���c�O(sh��)��...
- ���ܹ��A��朆���������22��...
- ��ƴ���������־�� Adv...
- �Ĵ���W(xu��)�섦�����ڈF� Nat...
- �K�ݴ�W(xu��)�t�������/�ن���...
- ���T��W(xu��)��(y��ng)�����������Ϲ���...
- �п�Ժ�{����Դ�������ՈF�...
- ��ɽ��W(xu��)�ߺ�������n�}�M��...
- ɽ�|��W(xu��)��������/ɽ����...
- ���ݴ�W(xu��)���܊���A��������...
- ɽ�|�r(n��ng)��/����b�F� AF...
- �Ĵ���W(xu��)������/����F� ...
- ����S�w�Q/����h/���F�...