��ȫ����5�|�������У��s�ķ�֮һ�������������������y���τ��棬�䲡���h���L�����^����������ROS���e�ۡ����mȱ���c������Ⱦ����������Ĥ�γɣ��@�����ز������i���B�����ޣ����¸�Ⱦ�����c����ͣ�����@�����ӽ�֫�L�U���t��ؓ�������ؓp�������|����Ȼ�����F���ί����ձ����롰�ʧ�ˡ����������������m�ɶ����־����s���T����ˎ���y��ͻ������Ĥ���ϣ���/����������ه�����c��Դ����������ȱ��ʹ��Ч�ܴ죻��һ�������y��ͬ�r��Q��Ⱦ�cȱ�������ּ{��ø�����m�����ROS������ȱ������푑��c�����������ړp�������M�����L�U���M�ܶ�����ϲ��Բ���ӿ�F����δ����Ч������ȱ���l���¿���Ч�ʵ͡����܅fͬ���㡢����Ҏ�t�����m���Բ�������ƿ�i�������ȱ������Ⱦ�c������������ď��s�h���Ќ��F��ȫ���ɿ��҅fͬ��һ�w�����A����Ȼ���Ƅ����Ԅ����Ч�������ޏ��c�R���D�����P�I���}��
ᘌ�������������������W�S�SԺʿ����������c�S�`�������ڈF��_�l��һ�N��ע����f������������}-���|��ˮ���z��POMHH�������������oϢ����+�������ޏ����İ���푑��pģ�ί����ԡ�ԓ�wϵ�o����ه���⼴��ԭλ�a�����Ԇξ��B����1O2����Ч��������Ĥ�ȼ������ڳ��|�l�£��Mһ���fͬ����^��ROS��ጷ����Ⲣ���M���ɼ������ױ��͘O�����Ķ�������С��ģ�����@�����ل������ϡ����P�ɹ���2025��10��10���ԡ�Hydrogel-powered Adversity Transformation: On-demand Ultrasonic Switching Strategy for Accelerating Diabetic Wound Healing�����}�l���ڡ�ACS Nano��������������W�Tʿ����������o�����ߞt�؞鹲ͬ��һ���ߡ�

�D1. ��ע��POMHHˮ���zͨ�^���|�l���F�����ГQ���fͬ���M���������ϵęC��ʾ��D
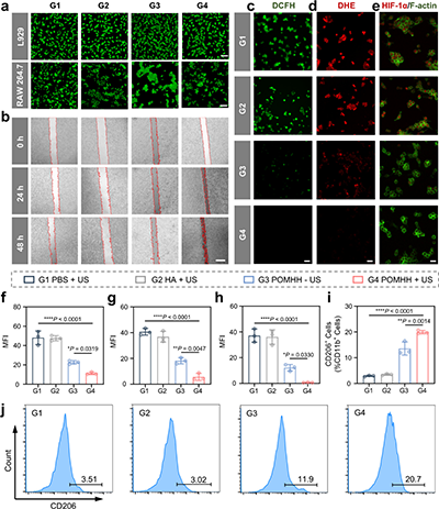
ԓ��������ˮ���z��POMHH�������ں����������������|�ᣨHA�����|�c�����Զ���������}��POM���{�׃Ⱥˡ������w��Դ�Զ���HA�����z�Ǽܣ������W����ͨ�^�ӑBϯ��A�����x��ˮ���z�����Ŀ�ע���ԡ������������Լ�����Ҏ�t����ď�𤸽�ԣ��Ķ��γ�һ����Ч�����ԭ�w���ֵ��������ϡ����ί�������ͨ�^�o����þ����^���ھW�j�еij�С��~1�C2 nm���f��POM�{�״ء�POMHH�Ą��������䰴��푑��������pģ�C�ƣ����oϢ�B������Russell�C�ƌ������Դ���^�����䣨H2O2��ֱ���D������Џ���������1O2�����F����ه����ĸ�Ч�������ڳ���US���|�l�£�POM�е��f�x�Ӱl���r�B�S�w��ʹ��ROS���������˲�g��������Ŵ��Ծ�������������ͬ�r��ԭλ�a�������M���D�M��ȱ�������������������ϵĄ����h����

�D2. ���錧�ĕr�տ���1O2���a��ROS����
ͬ�r���ڼ������棬POMHH��ROS���������������fͬ���ã��ɹ��T������M1�;��ɼ�������ޏ͵�M2�͘O�������@�����{���װY����ˮƽ����Դ�^�����D�˄���������h�����@Щ�l�F�@��POMHH�{�����ɼ����O�����Ƃ����h���ĝ�����ʹ��ɞ����������ϵ���ǰ;�ĺ��x����

�D3. ���|�lPOMHH�{�ؾ��ɼ����O������������Ч��
�S��ʹ����STZ�T���ľ���ȫ��Ƥ�wȱ�pģ�ͣ�ֱ��10 mm��������С����u���˳�����ĕr���{���Ă����������������^14����ί�����POMHH+�����M�Ą���������F���ϣ����������սM�Դ������@ȱ�p��

�D4. ���|�l��POMHH�r�տ��ƣ������w�ȴ��M�������ޏ�
�M���W�����Mһ���C����ԓ�M������Ƥ�w�γ��������ı�Ƥ-��Ƥ�Y����ë���cѪ�������@�����zԭ���׳��e�������ӽ�����Ƥ�w��ͬ�r�����������ˮƽ�½���60%�C80%��M2�;��ɼ�������������17%���������C����ԓ�����ڿ����c�h�������ϵ��p���ݡ�

�D5. POMHHͨ�^���܂����h�������M����������
�C��������POMHHˮ���zͨ�^��������ه����+��푑��ޏ����������fͬ�OӋ���ɹ��_�l��һ�N�����������ס��������c���ޏ���һ�w�Ķ��ˮ���z���ϣ����������Ԅ�����ί��ṩ�˘O�ߝ������R����Q����������Ҫ���ǣ����о���������ԃ�Դ�����|�鷴������ⲿ�o�����������_�P�����OӋ�·�ʽ�����H��������ϵ����ܻ��OӋ�ṩ����˼·��Ҳ�����������װY�Լ���������L���P���ס��װY���c�����ľ����ί��������µĆ�ʾ��
ԓ�����õ���������Ӈ��һ��A�ƌW�����Ŀ���������ȫ�����c������_�Ż���������ʡ��Ȼ�ƌW������������W���ꄓ�F��Ŀ��֧�֡�
ԭ��朽ӣ�https://doi.org/10.1021/acsnano.5c14917
- �K���ٻ���ڈFꠡ�Mater. Today�������|�lԭλ�ԽM�bˎ��ˮ���z - ��΄��}��ע���������·�ʽ 2025-12-20
- ������������ֽ��ڡ����½��ڡ��w�θ����ڈF� NSR������ˎ������Ⱦ���\�Ӳ�λ����ȫ�^�̹�����ȡ�����Mչ 2025-06-12
- ɽ�|��W Nat. Mater.����푑���늼{���NƬ�{���ɼ����ֻ��ί��������X�p�� 2025-05-09
- ���t��һ��Ժʢ�������/�A�ƴ��R������ AFM�������˷������ˮ���z�NƬ-�ڼ���p���ί�����ȡ�����Mչ 2026-03-02
- �������/̫ԭ�������P���F� CEJ���A���l��ú�Ҵ��ď��g�ͺ�ˮ���z�Ŀɳ��m�cҎģ���Ƃ估�䑪�� 2026-02-28
- UCLA �R�������ڈF� Adv. Mater.���ġ�朶��\�ӡ����� - һ�Nˢ�¸���ͬ�Լo䛵ij����gPVAˮ���z 2026-02-26
- �|�A��Wë��������ٻ AFM���{���i����늻��Է��� - 늴ŸБ����M���������Ϻ͂����h���O�y 2025-08-08