̼�w�S��һ�N��̼����90%���ϣ����иߏ�(qi��ng)�ȡ���ģ�����p�|(zh��)�����W(xu��)��(w��n)���Ե�һϵ�Ѓ�(y��u)�����ܵ��w�S���ϣ��ǬF(xi��n)�����I(y��)�͇����b�䲻�ɻ�ȱ�đ�(zh��n)���Բ��ϡ�̼�w�S��Ҫ���ЙC(j��)����ǰ�(q��)�w����۱�ϩ�桢�r�ࡢճ�z�ȣ��w�S��(j��ng)�^�͜��A(y��)�������ߜ�̼�������ߜ�ʯī���Ƃ���ɡ�̼�w�S�ĺ�̎���^���ܺĘO��ͬ�r�ߜ�̼����ʯī���^��Ҳ�����Ĵ������Ա��o(h��)���w����(j��)������ߜ�?z��)�̎������Դ�͚��w���ļsռ̼�w�S���w�ɱ���40%����ˣ�̼�w�S�Ĺ�(ji��)�ܸ�Ч�Ƃ�һֱ�ǻ��A(ch��)�о��I(l��ng)�����Ҫ�ƌW(xu��)���}��Ȼ�����ЙC(j��)���ӟ��ѽ�̼���Ļ���·����ԭ��Q���˸ߜغ�̎���ǂ��y(t��ng)̼�w�S�o������ĺ��ĭh(hu��n)��(ji��)��
ʯīϩ�w�S���ɆΌ�ʯīϩ����M�b���ж��ɵ�����̼�|(zh��)�w�S���ϡ�2011�꣬�㽭��W(xu��)�߷���ϵ�߳����ڈF(tu��n)��״��������ʯīϩҺ�����z���ԣ����Y(ji��)�ϻ��W(xu��)߀ԭ�������l(f��)����ʯīϩ�w�S���S��ʮ�����g������(n��i)���о��F(tu��n)��b���y(t��ng)̼�w�S�ߜغ�̎����ˇ�������ޏ�(f��)����ʯīϩ��ԭ�Ӽ�ȱ�ݣ����w�S���W(xu��)����(d��o)늡���(d��o)�����܃�(y��u)������ȡ���^���M(j��n)չ��������C��ʯīϩ�w�S�ĽY(ji��)��(g��u)����һ�w���������v�^ʯīϩ�w�S�ļӹ�ԭ������������ʯīϩ��(j��ng)�^Ó���������܈F(tu��n)�γ�̼�|(zh��)�w�S����Փ���N(y��n)����һ�l�^�ؗ͜l�����Ƃ�̼�|(zh��)�w�S����·����Ȼ�������W(xu��)߀ԭʯīϩ�w�S�����W(xu��)�������ޣ�ʹ���Ҝ��Ƃ������ʯīϩ�w�S�@һ�y�}����δ�ܽ��
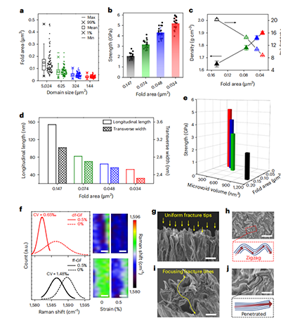
��(j��ng)�^��ʮ����ij��m(x��)˼����̽�����㽭��W(xu��)�߷���ϵ�߳����ڈF(tu��n)����¹��������������ж�������������������ʯīϩ���z�w�S�Ќ��F(xi��n)�w����Ԫ��Һ������(g��u)����(d��ng)�w�S���̸���r������ʯīϩ������ÿ���w��Ԫ��(n��i)�����ۯB���^(q��)�e�ڂ��y(t��ng)����ʯīϩ�������w�S�Y(ji��)��(g��u)�еğo���ۯB�Ͷѷe���w��������ۯB��(x��)�����c������p�ٲ��pС��ʯīϩ�g����ȱ�ݣ��ΑB(t��i)�ɱ�ƽ�ֿ�׃?y��u)�ᘠ�?x��)�ס���25���Ҝش�߀ԭ�£������ۯB��ʯīϩ�w�S���F(xi��n)����(y��u)�������쏊(qi��ng)�ȣ�5.19GPa����ģ����529GPa������(d��o)���ʡ���(d��o)��ʷքe�_(d��)��232W/mK��120S/cm��ͬ�r����92%��̼���������F(xi��n)���Ҝ��Ƃ������ʯīϩ��̼�w�S��
2025��10��20�գ����P(gu��n)�ɹ�����High-performance graphene-based carbon fibres prepared at room temperature via domain folding�����}�l(f��)���ڡ�Nature Materials�����㽭��W(xu��)���о��T���i����ʿ�����������Ѯ��I(y��)�����̄�����Փ�Ĺ�ͬ��һ���ߡ��㽭��W(xu��)�S���LƸ�����ڡ���Ӣ܊�о��T�����A��W(xu��)��־ƽ���ں��㽭��W(xu��)�߳����ڞ�Փ�Ĺ�ͬͨӍ���ߡ�
�������c��
��1���������������ж��������ļ��z���������F(xi��n)�༉�w��Ԫ������ʯīϩҺ������(g��u)���ķ��ӳ߶ȿ���������ʯīϩ���w�S�����g��(n��i)�ľ��_���У�ͨ�^�{(di��o)��(ji��)������ж������Ļ����ߴ磬���F(xi��n)���w��ԪҺ������(g��u)�ߴ���O(sh��)Ӌ�Ϳ��ơ�
��2�����F(xi��n)������ʯīϩ���S�������w����Ԫ�еĿɿ������ۯB������p�ٲ��pС��ʯīϩ�g����ȱ�ݣ��ΑB(t��i)�ɱ�ƽ�ֿ�׃?y��u)�ᘠ�?x��)�ף���(g��u)��������ʯīϩ���ۯB�О������^(q��)�ߴ�����ȱ�ݵ�Ӱ��P(gu��n)ϵ��
��3��ָ�����Ҝ��Ƃ������ʯīϩ��̼�w�S����·�����c���y(t��ng)�ЙC(j��)ǰ�(q��)�w��(j��ng)�^�ߜ��ѽ�̼���Ƃ������̼�w�S��·����ͬ���Ҝش�߀ԭ�£������ۯBʯīϩ�w�S���F(xi��n)���ߏ�(qi��ng)�Ⱥ�ģ�������c��ͬ�r̼�����_(d��)��92%���ɞ�һ�N�����Ҝظ�����̼�w�S��

�D1 ������ж�����ʾ��D������ʯīϩ�������ۯB��
ʯīϩ�w�S���ɶ��Sʯīϩ��Ԫ�M�b���ɣ���M�bԭ���ȫ�µĶ��S�����ۯB��ѷe���w����ˣ�ʯīϩ�w�S�л�Ԫ���������������S��ĸ�ȡ��߀�л�Ԫ�ڏ����ۯB�Y(ji��)��(g��u)�Ŀ������F(tu��n)����������ѽ�(j��ng)�����N���Ԍ��F(xi��n)�w�S�S��ĸ�ȡ�����У����缚(x��)�������ܻ�����ȡ������������(f��)���������z���ķ��������F(xi��n)�w�S������������С�Ȼ�����w�S������ۯBҎ(gu��)����δ֪�������������ȱ������������������ۯB�ĺ������������������ж��������ļ��z���������F(xi��n)�༉�w��Ԫ������ʯīϩҺ������(g��u)���ķ��ӳ߶ȿ���������ʯīϩ���w�S�����g��(n��i)���������У��M(j��n)�����F(xi��n)������ʯīϩ���S�������w����Ԫ�еĿɿ������ۯB��

�D2 ʯīϩ�w�S�ۯB�О������^(q��)����ȱ�������W(xu��)���ܵĘ�(g��u)Ч�P(gu��n)ϵ��
������ϵ�y(t��ng)�����������ۯB�����^(q��)�ߴ�����ȱ�����������W(xu��)���ܵĘ�(g��u)Ч�P(gu��n)ϵ���l(f��)�F(xi��n)��ʯīϩ�w�S��(n��i)���ۯB�T��(d��o)��(x��)�����c��С���^(q��)���ܶѷe�ɴ���p�ٲ��pСʯīϩ�g����ȱ�ݣ��ΑB(t��i)�ɱ�ƽ�ֿ�׃?y��u)�ᘠ�?x��)�ס�һ���棬����ֲ����ۯB��(x��)����ᘠ���ȱ�������ʯīϩ�w�S�đ�(y��ng)���ֲ������ԣ���һ���棬��ȱ�ݺ����Ĝp�ٺͳߴ���½��������w�S�l(f��)����(z��i)�y���Ѽy�Ŀ����ԡ�

�D3 �Ҝظ�����ʯīϩ��̼�w�S�Ĺ�(ji��)���Ƃ�·����
����˻�������ʯīϩǰ�(q��)�w���Ҝ��Ƃ�̼�w�S�Ĺ�(ji��)����·��������ʯīϩ��һ�N���溬�к������܈F(tu��n)��ʯīϩ�����ͨ�^���λ��W(xu��)߀ԭ�Ɍ��F(xi��n)�ֺ������܈F(tu��n)��Ó�����Ķ����F(xi��n)�ߺ�̼����̼���ϡ����������������ۯB����Y(ji��)���Ҝش�߀ԭ���g(sh��)�����Ҝؗl�����Ƃ��˸����ܵ�ʯīϩ��̼�w�S���Ҝ��Ƃ������ʯīϩ��̼�w�S�������c���y(t��ng)ʯ�ͻ�ǰ�(q��)�w��(j��ng)�^�ߜ��ѽ�̼���Ƃ������̼�w�S��Ȼ��ͬ��·����
ԓ�������ڈF(tu��n)���ʯīϩ�w�S�I(l��ng)���L�ڷe�۵��о����A(ch��)�����P(gu��n)�C��Ҋ��Appl. Phys. Rev. 2023, 10, 011311, Chinese J. Polym. Sci. 2021, 39, 267, Adv. Mater. 2019, 32, 1902664. Acc. Chem. Res. 2014, 47, 1267���������о��ɹ�������ƪҺ�����z��Nat. Commun. 2011, 2, 571�����x�ӽ�(li��n)�ʹ�ߴ��Ԫ����Ƭ�g���ã�Adv. Mater. 2012, 25, 188������(x��)��������w�Sȡ��Adv. Mater. 2016, 28, 6449�����ܻ��������^(q��)�ߴ磨Adv. Funct. Mater. 2020, 30, 2006584; Nat. Commun. 2020, 11, 2645��������ʯīϩ�w�S�����ں��c���ѣ�Science 2021, 372, 614������(f��)�������p������ͬ�ĈAʯīϩ�w�S��Nat. Commun. 2024, 15, 409���ȡ��F(tu��n)��c���A��W(xu��)��־ƽ���ڵ���ՓӋ��F(tu��n)�ͨ���f(xi��)����Sci. Adv. 2024, 372, 614; Matter 2020, 3, 230; Macromolecules 2020, 53, 10421�ȣ���Ҳ��ԓ������ʯīϩ�ۯBģ�͵춨�˻��A(ch��)��ԓ�����õ��ˇ�����Ȼ�ƌW(xu��)����ί�ش��Ŀ����������㽭ʡ��Ȼ�ƌW(xu��)����ɽ������²����c�����о�Ժ�Ŀ��(j��ng)�M�������У�������ИI(y��)��(w��)�M����Y��Ƚ�(j��ng)�M��֧�֡�
ԭ��朽ӣ�https://www.nature.com/articles/s41563-025-02384-7
���d��Փ��ԭ�ġ�
- ����W(xu��)�����h(yu��n)���ڈF(tu��n)� AFM��ͨ�^�h(hu��n)����֬�W(w��ng)�j(lu��)����С���Ӽ�F-�кͦ�-�Ѕf(xi��)ͬ���ô������(qi��ng)����� 2026-02-15
- �Ĵ���W(xu��)���\�s/أ���F(tu��n)ꠡ�Macromolecules��������(li��n)��Y(ji��)��(g��u)��B-B���ĄӑB(t��i)(li��n)�����I��(g��u)���߿��_�����Ҝ����ޏ�(f��)�����w 2026-02-02
- �Ї��ƴ��Ⱥ�塢�����f˼�܈F(tu��n)ꠡ�Nat. Commun.�����Ҝ��B�m(x��)���Ƃ������̼��⁏�(f��)���w�S 2026-01-13
- ��ƴ���������־�� Adv. Mater.�����ÿs������ӑB(t��i)�I��(g��u)���ӑB(t��i)���r-�����Ӆf(xi��)ͬ�W(w��ng)�j(lu��) ���F(xi��n)�����ܿɻ��՟���Ԙ�֬ 2026-02-13
- �Ĵ���W(xu��)�섦�����ڈF(tu��n)� Nat. Mater.�������ܿ�ѭ�h(hu��n)�ۺ���l(f��)ɢ�Ժϳ� 2026-02-13
- ����W(xu��)����F(tu��n)ꠡ�Macromolecules�����е�����(g��u)/�^(q��)���x���Դ����O(sh��)Ӌ�����ܾ۱�ϩ�������w - ����iPP���g�cHDPE/iPP�������Ч���� 2026-02-10
�\���P(gu��n)ע�߷��ӿƼ�
- 2026����ߌ��Ї�����Ұl(f��)չ...
- �����I(l��ng)Ʊح300+���h��I(y��)�R��...
- �P���Ж|�����L���Ѓx�����{(l��n)...
- �f����Ŀ �ذ��_�֣�2025�C(j��)...
- ICIE���H(�V��)Ϳ�Ϲ��I(y��)չ�[...
- �_չ�ڼ����ۄ�������朄�δ...
- 9������Ҋ���£�AI�(q��)��+���a(ch��n)...
- �P(gu��n)���e�k�ڶ�ʮ�����Ї����H...
- �R�ۼ�˃x�� ����ȫ���̙C(j��) ...
- CPHI����չ����҃x���c�O(sh��)��...
- ���ܹ��A��朆���������22��...
- �|�A��W(xu��)�������о��T/ʷ��...
- �칤����x/���ƽ��F(tu��n)� ACS ...
- ������������ֽ��ڈF(tu��n)� Nat...
- �Ͼ��֘I(y��)��W(xu��)�̳�� Matter...
- ����������W(xu��)����/��ӯ�� A...
- �L����(y��ng)����ꐌW(xu��)˼/���@/����...
- �A��������W(xu��)�����x����/...
- �m�ݴ�W(xu��)�����܈F(tu��n)� Adv. Ma...
- ����W(xu��)�����h(yu��n)���ڈF(tu��n)� AFM...
- �Ͼ����������E/Ҧ���ĈF(tu��n)� ...
- �|�A��W(xu��)������/���ܫh�F(tu��n)�...