�����ԽY(ji��)�c�ף�UC������һ�N�y�����װY���c���������������c�������Ɖġ�����Ⱥʧ�{(di��o)�ͳ��m(x��)�Ĥ�װY����(d��ng)ǰUC�ί����R��������(zh��n)�����y(t��ng)�{��ˎ���f��ϵ�y(t��ng)���ڰ����Բ������Һ�����������ױ���ø�w����Ȇ��}�����F(xi��n)��ˮ���z���ϲ��������o�B(t��i)��(li��n)�W(w��ng)�j(lu��)�Y(ji��)��(g��u)�����c����(f��)�s�h(hu��n)���������cҺ�_ˢ���c�����Ӱ푶�ʧЧ���y�Ԍ��F(xi��n)�־õ��Ĥ���o���ܡ�
����������W(xu��)���ั�о��T/���ďV���ڈF��_�l(f��)��һ�N���ھ��������ԭλ�Թ̻�Һ�w�τ���PLALA����������c���װY��λ��(g��u)�������Һ���������F(xi��n)���C�ƅf(xi��)ͬ�ί�UC��
2025��11��12�������P(gu��n)������An In Situ Self-Solidifying Poly(Lipoic-Acid) Liquid Adhesive Forms Pathogen-Resistant Barrier for Ulcerative Colitis Therapy���}�l(f��)����ACS Nano����ԓ������һ���ߞ�����W(xu��)���όW(xu��)Ժ��ʿ���w������ͨӍ���ߞ�����W(xu��)���όW(xu��)Ժ�������о��T�����ďV������ԓ�о��@�������c�аl(f��)Ӌ����������Ȼ�ƌW(xu��)������Ŀ֧�֡�
ԓ���ϻ����������c��ˮ�����l(f��)�M�b�γɰ����z�������ԣ�ͨ�^���řڌӰ��C�ƌ��F(xi��n)����ˮ������������������ڸߝ�Ⱦۼ��T��(d��o)�_�h(hu��n)�ۺ��c���ؚ��I�錧(d��o)���ԽM�b�p���������l(f��)�γɾ��Н�푑�(y��ng)𤸽���ܵ�Һ�B(t��i)�τ��������Ƃ��^�̲��������Ѻõ�ˮ���ԽM�b·�����o���ЙC�܄����c��չ�F(xi��n)����(y��u)����������������PLALA�Ɍ��F(xi��n)���ܓp���c�������e�չ�����װY�^(q��)���������cҺ�������τ��еľۺ���Ǽ�ԭλ���۹̻������F(xi��n)���ܓp�M���ij־�𤸽���o���D1����

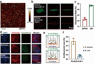
�D1. PLALA�����Һ���Ƃ�C�Ƽ�����UC�ί��е�����ʾ��D
PLALA���wҺ�h(hu��n)���пɳ��m(x��)ጷž��и��L���ȵİ���{���z����������ԽY(ji��)��(g��u)�܉��@���p���c�c���Һ�ӵ��p�Y(ji��)����Ч�����Ĥ��Ч����ͨ�^��-�����I���Q���ã�ԓ�z����ֱ���M���c��Ƥ�������|(zh��)��Ҏ(gu��)����ø�w����;�����Ķ��@�������������ö��c���ܻ�����������PLALA�߂䃞(y��u)�������ɻ���������c�������������H����Ч���ƴ��c�U���ͽ��Sɫ������������L��߀�������������������ԭ�w���u���D2������DSS�T��(d��o)�Ĵ���UCģ���У�PLALA�܉���Ч�ޏ�(f��)��Ƥ���ϣ��@�������װY���ӱ��_����ͨ�^�{(di��o)��Keap1/Nrf2��̖ͨ·���{(di��o)GPX4���P(gu��n)�I�����������F�����M��������UC������ֵ�Ï��{(di��o)������PLALA�������ί��^����δʹ���κ���Դˎ�����H��������������Գɷ��F(xi��n)���د�Ч����UC�ί��ṩ��һ�N�µġ��oˎ������������

�D2. ��a��PLALAExt��ԭ�����@�R��ò��������b��C6��ӛ��PLALAExt�cCy5.5��ӛ��x��֬�|(zh��)�w��ģ�M�c�Һ���НB�О�����S���۽��@�D������c��PLALA-0.8-1��DPPH��·OH���ɻ������Ч�ʣ���d��PLALAExt�����zȡ�C���о�����e������Transwellģ�͵�PLALA�������Ϲ���ʾ��D����f��PLALA-0.8-1�����c�U���c���Sɫ�������������Ч���y��
ԭ��朽ӣ�https://doi.org/10.1021/acsnano.5c16782
- �A���삥/�����ֿƴ����H� AM���p�ظ������������i�������������S����������ľ�R�� ֮��-�����{(di��o)��(ji��)�c����Ⱥ�������˝����ԽY(ji��)�c�� 2025-06-09
- ���ִ�W(xu��)��־ꖈF� ACS Nano��ʳԴ���ij�ʽ�����M�b���Լ��侫�ʸ��A(y��)�Y(ji��)�c��Ч�ÙC�� 2025-01-15
- ���Ҽ{�ƌW(xu��)���IJ�������Ϸ��Ƽ���W(xu��)�Y�d�� ACS Nano���{�����w�S��ͨ�^�{(di��o)���c�������ί������ԽY(ji��)�c�� 2023-09-26
�\���P(gu��n)ע�߷��ӿƼ�
- 2026����ߌ��Ї�����Ұl(f��)չ...
- �����I(l��ng)Ʊح300+���h��I(y��)�R��...
- �P���Ж|�����L���Ѓx�����{...
- �f����Ŀ �ذ��_����2025�C...
- ICIE���H(�V��)Ϳ�Ϲ��I(y��)չ�[...
- �_չ�ڼ����ۄ�������朄�δ...
- 9������Ҋ���£�AI�(q��)��+���a(ch��n)...
- �P(gu��n)���e�k�ڶ�ʮ�����Ї����H...
- �R�ۼ�˃x�� ����ȫ���̙C ...
- CPHI����չ����҃x���c�O(sh��)��...
- ���ܹ��A��朆���������22��...
- �Ĵ���W(xu��)�섦�����ڈF� Nat...
- �K�ݴ�W(xu��)�t�������/�ن���...
- ���T��W(xu��)��(y��ng)�����������Ϲ���...
- �п�Ժ�{����Դ�������ՈF�...
- ��ɽ��W(xu��)�ߺ�������n�}�M��...
- ɽ�|��W(xu��)��������/ɽ����...
- ���ݴ�W(xu��)���܊���A��������...
- ɽ�|�r(n��ng)��/����b�F� AF...
- �Ĵ���W(xu��)������/����F� ...
- ����S�w�Q/����h/���F�...
- �A�ƴ��_־�����ڈFꠡ�Nat....