
���о���(chu��ng)���Եز����c(di��n)�����W(xu��)���g(sh��)����miR-122����ͨ�^���r(ji��)�I����(zh��n)����A(y��)�ȃ�(y��u)���ĭh(hu��n)���(2-�u�һ�����ϩ����)��c-P(HEMA)���Ǽ��ϣ��ɹ���(g��u)���˾��Ъ�(d��)�حh(hu��n)ˢ���Y(ji��)��(g��u)��cb-P(HEMA-miR-122)�Y���ԓ�Y������ԽM�b�γ����о�һ������105.8 nm������(y��u)����(w��n)���Ե����κ��ᣨSNA���{���f��ϵ�y(t��ng)���w��(n��i)����(sh��)�(y��n)�Y(ji��)��������ԓSNA�f��ϵ�y(t��ng)����Чͻ�Ƹμ�(x��)������HCC�������������ϣ�ͨ�^�T��(d��o)��������(x��)�����[�����͘O�����@������C(j��)�w���ߑ�(y��ng)����Hepa1-6С��ģ����չ�F(xi��n)��Խ���ί�Ч������һ�����ί����[���������_(d��)����87.4%���@�(xi��ng)�����״��C��(sh��)�����ڭh(hu��n)ˢ����?f��)?/span>�Y(ji��)��(g��u)�O(sh��)Ӌ(j��)��SNA�{��ƽ�_��������һ�N���θ�Ч�����Ͳ��ԣ���ΰ��Ļ���-����(li��n)���ί��ṩȫ�½�Q������

�D1. cb-P(HEMA-miR-122)���Ƃ��^�̼����錧(d��o)HCC������-�����ί�ʾ��D��

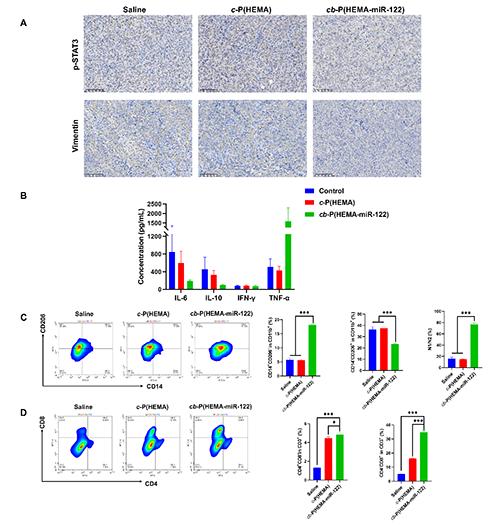
�D2. cb-P(HEMA-miR-122)���w��(n��i)��������(y��ng)��
ԓ��������Cyclic brush spherical nucleic acids for enhanced gene-immunotherapy of hepatocellular carcinoma via neutrophil polarization�����}�l(f��)����Cell Reports Physical Science��2025, DOI��10.1016/j.xcrp.2025.102562�������µ�ͨӍ���ߞ����A��W(xu��)ˎ�W(xu��)Ժκ�A��������������ʿ������ʡ���t(y��)ˎ�о�Ժ���������ڣ����A��W(xu��)�Tʿ�о������ɞI�����������������Փ�ĵĹ�ͬ��һ���ߡ����������õ��ˇ�����Ȼ�ƌW(xu��)�����(xi��ng)Ŀ������ʡ��Ȼ�ƌW(xu��)�����(xi��ng)Ŀ������ʡ�Ƽ���(chu��ng)���I(l��ng)܊�˲�Ӌ(j��)���(xi��ng)Ŀ������ʡ�Ƽ����c(di��n)�l(f��)չӋ(j��)���(xi��ng)Ŀ���(xi��ng)Ŀ��֧�������A��W(xu��)ˎ�W(xu��)Ժκ�A���ںͺ���ʡ���t(y��)ˎ�о�Ժ�����ƽ����о��F(tu��n)�(du��)�L�������ھۺ����d�w�h(hu��n)����?f��)�Y(ji��)��(g��u)�ľ���(zh��n)�{(di��o)�ؼ���ɿ�ጷő�(y��ng)���о������ڃ�(y��u)���ĺϳɲ��ԣ��ѳɹ��_�l(f��)ϵ�Эh(hu��n)��/��h(hu��n)�ۺ���@Щ�������z�w��(w��n)���Ժ��w��(n��i)����Ч�ʷ�����@����(y��u)���侀������
ԭ��朽ӣ�https://doi.org/10.1016/j.xcrp.2025.102562
- �|�A��W(xu��)�����/ʷ��ꖽ����n�}�M Acta Biomater.�������{��ƽ�_�錧(d��o)��ȱ��-�����S�Ɖĺ�PD-L1�ó���������(qi��ng)MRI����(d��o)�Ļ��W(xu��)�����W(xu��)/�����ί� 2025-06-27
- ������/κ�A�F(tu��n)�(du��) ACS Nano�����ڶ����p�ҵĶ�ܼ{��ƽ�_����DNA�p���Ŵ��� - ��������������ί��Կ˷��ů���ˎ 2025-04-14
- ��I(y��)��W(xu��)���x���ڈF(tu��n)�(du��) Nano Today������GalNAc�����ļ{��ƽ�_���Fn-������(x��)�������������(qi��ng)�Y(ji��)ֱ�c���Ļ���Ч�� 2024-05-08
�\���P(gu��n)ע�߷��ӿƼ�
- 2026����ߌ��Ї���(sh��)�(y��n)�Ұl(f��)չ...
- �����I(l��ng)Ʊح300+���h��I(y��)�R��...
- �P(y��ng)���Ж|�����L���Ѓx�����{(l��n)...
- �f����Ŀ �ذ��_�֣�2025�C(j��)...
- ICIE���H(�V��)Ϳ�Ϲ��I(y��)չ�[...
- �_չ�ڼ����ۄ�������朄�δ...
- 9������Ҋ���£�AI�(q��)��+���a(ch��n)...
- �P(gu��n)���e�k�ڶ�ʮ�����Ї����H...
- �R�ۼ�˃x�� ����ȫ���̙C(j��) ...
- CPHI����չ��(sh��)�(y��n)�҃x���c�O(sh��)��...
- ���ܹ��A��朆���������22��...
- �m�ݴ�W(xu��)��褡������ Adv. ...
- ��Ҋ�⡰��(qi��ng)�����z𤄩������...
- �|�A��W(xu��)�������о��T/ʷ��...
- �칤����x/���ƽ��F(tu��n)�(du��) ACS ...
- ������������ֽ��ڈF(tu��n)�(du��) Nat...
- �Ͼ��֘I(y��)��W(xu��)�̳�� Matter...
- ����������W(xu��)����/��ӯ�� A...
- �L����(y��ng)����ꐌW(xu��)˼/���@/����...
- �A��������W(xu��)�����x����/...
- �m�ݴ�W(xu��)�����܈F(tu��n)�(du��) Adv. Ma...
- ����W(xu��)�����h(yu��n)���ڈF(tu��n)�(du��) AFM...