���Ժ�ɫ��������������u�Ե�Ƥ�w�����[��֮һ������y�ί��ֶ��R����Ч�������ޡ����W�����W������CDT�����䃞�����[���x���Ժ͵Ͷ��Զ������Pע������һ����Ч�����ޣ���Ҫ�w���ڏ��s���[���h�����^���_�����ģ�GSH��������pH��ȱ���T�����������ơ������������Ҫ�_�l�����ϻ��W�����W�ί��c�����ί����ԵĶ�ܼ{��ƽ�_�����F�[�����ʳ����c��Ч�خ����ί���
CRISPR/Cas9�������g�܉��خ����ó�PD-L1���Ķ����������PD-1/PD-L1���ߙz���cͨ·���ĸ����������[�������������������������ԣ�ԓ���g������ԭ�ԘO���ĺ�ɫ�����Ȟ�ʹ����Ȼ�����[���h����TME���ď��s�����������������������Ʒ������գ�ADO�����^�ȷe��������������ԓ���g�į�Ч����ȱ����TME�У�CD39/CD73�Ɍ�������ATP���x��ADO���@���������������ܡ��о������������[��ȱ����B����Ч���{CD39/CD73���_���M�����ADO�錧����������Ч����
���ڴˣ��|�A��W�����/ʷ��ꖽ����n�F�������һ�N����MnO2�{���w���cCRISPR/Cas9-PD-L1����ϵ�y���f�͵ķ����{��ƽ�_�����F���W�����W�ί��c�����ί������ί����D1�����о��F�����PEG���PEI����MnO2�γ�PEI-PEG@MnO2��PPM���d�w���S��ͨ�^�o�����ؓ�dCRISPR/Cas9-PD-L1����PPMC�ͺ��������B16-F10������Ĥ�γ�PPMC@CM�����{���w����������Ĥ�����������x��{���w��ͬԴ�������Ժ��������ݹ��ܣ��@�������˼{���w�����f��Ч�ʺ��[���خ��Ը���������PPMC@CM�M�뼚�����|�l��ø�w����ጷ�CRISPR/Cas9-PD-L1����Ч�ó�PD-L1���������⣬ጷŵ�MnO2�����[��ȱ�������ȱ��-������������ͨ·��ͬ�r�����[���h�����^��GSH������Mn2+�錧�Ļ��W�����W�ί�Ч���������F�[���خ���T1�ә�MRI����PPMC@CMͨ�^�����W�����W-�����ί������[�����L�����FMRI�O�y�����ɫ�������\��һ�w���ṩ�˄����Բ��ԡ�

�D1. PPMC@CM�ĺϳ�·����������MRI�����Ļ��W�����W/�����ί��ęC��ʾ��D��
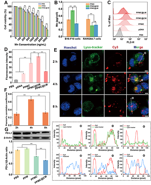
TEM��XPS�Y���C��PPM�ijɹ��ϳ���ƽ��������20.62 nm���D2A-C������֬�����z�Ӿ��������N/P����0.5�r��PPM�܉���ȫ���sCas9-PD-L1���D2D�����Gɫ�ɹ⵰���DȾ��������PPMC������Ч�DȾ�|�����������N/P��15���D2E-G����SDS-PAGE��TEM�Y���@ʾB16-F10����Ĥ�ɹ�������PPMC@CM��ƽ��������158.9 nm������Ĥ��ȼs��12.2 nm���D2H-I����

�D2.��A��PPM��TEM�D������B�������ֲ�ֱ���D����C��PPM��Mn 2p܉����XPS���V����D����ͬN/P��Cas9-PD-L1�cPPM�ĭ�֬�����z�����Ӿ��1��DNA Marker��100-5000 bp����Ӿ��2�����xCas9-PD-L1��Ӿ��3-7��N/P�քe��0.125��0.25��0.5��1��2����E��ͨ�^���۽��@�R�^��B16-F10������PBS��pDNA��PPMC��N/P = 5��10��15��20���DȾ��ľGɫ�ɹ⵰�ױ��_�������ߣ�20 ��M������F��B16-F10������PBS��pDNA��PPMC��N/P = 5��10��15��20���DȾ�����ʽ�����g�D����G�����������Y������H��PPMC@CM��SDS-PAGE�Y����������I��PPMC@CM��TEM�D��
�о��F�ϵ�y�u���˲��ϵ�·OH/O2����������MR�������ܡ�MB���⌍������PPM��ģ�MTME�l����չ�F��������·OH�����������D3A����PPMC@CM����Ч��H2O2�ֽ�a�����D3B���������FMn2+��푑���ጷţ��D3C�����˴Ź�������C����ԓ���Ͼ���GSH푑����ԣ���ጷ�Mn2+����T1�ә�MR���D3C-D�������⣬PPMC@CM���F�����õ�ѪҺ�����ԣ��D3F�����C����߂䰲ȫ�ɿ��������t�W���Ý���������m�w�Ȍ��춨�˻��A��

�D3.��A��PPM�ڲ�ͬ�l�����cMB �������UV-vis�V�D��[MB] = 10 ��g/mL��[NaHCO3] = 25 mM��[H2O2] = 10 mM��[Mn] = 0.1mM������B����ͬ��Ȳ��Ϸ�ɢ�wϵ��H2O2�ֽ��O2����S�r�g׃��������[H2O2] = 10 mM������C��PPMC@CM�ڲ�ͬMn��ȼ�GSH��10 mM�������c��l���µĂβ�ɫ�Ź�������D�ͣ�D��1/T1ֵ�cMn���֮�g�ľ��ԔM���Pϵ����E��PPMC@CM�ڲ�ͬ�h���l����Mn2+���۷eጷń����W��������F��CPL@G5-BS���Пo����������652 nm̎���������Տ��Ȍ��ȡ�
�о��F��x��B16-F10�����M���w�⌍��u�r���������Է���������PPMC@CM��������[����������Ч�����D4A���������zȡ����C��CM�����@�������˲��ϵİ���zȡ�������x���������������ԣ��D4B-D����ͨ�^��ø�w����λ��Western blot�����l�F��PPMC@CM��4С�r�ȱ��Ȼ��M����ø�w��8С�r��ɹ����ݲ��M�뼚���ˣ����FPD-L1�����ó����D4E-G����

�D4.��A����ͬ���ό�B16-F10�����ļ��������u������B��B16-F10������RAW264.7�����c��ͬ���Ϲ���������������Mn��������C��B16-F10�����c��ͬ���Ϲ�����6С�r�����ʽ�����g�����D����D��ƽ���ɹ⏊�ȵġ���E��PPMC@CM��Cy3��ӛCas9-PD-L1���cB16-F10����������2��4��8С�r�Ĺ������@�R�D��F�������Ĺ���λ�ɹ⏊�ȷ�����������: 10 ��m����G��Western blot�z�y�c��ͬ���Ϲ�����������PD-L1���ı��_ˮƽ�������Ķ��������Y����
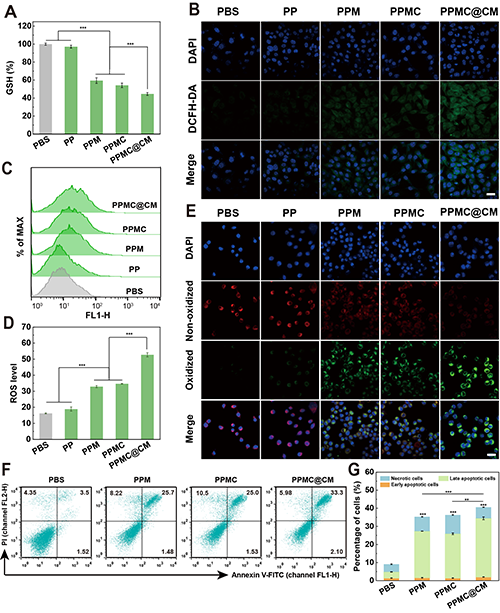
�������о��F�̽����PPMC@CM����{��B16-F10�����е�����������PPMC@CM�M�T�������@����GSH�Ľߡ�ROS�a����LPO�e�ۣ��D5A-E�����Mһ���о��l�F��PPMC@CM̎�����B16-F10�����������@���������D5F-G����

�D5.��A����ͬ̎��6С�r��B16-F10������GSH������ˮƽ����B������۽��@�R�^��B16-F10�����c��ͬ���Ϲ�����6С�r����ROSˮƽ�������ߣ�20 ��m����C����ʽ�����x����B16-F10��������ͬ̎��6С�r��ļ�����ROSˮƽ�ͣ�D��������������E��ͨ�^CLSM�^�첻ͬ̎��6С�r��B16-F10������LPO�ı��_ˮƽ����F����ʽ�����g��������G�������yӋB16-F10��������ͬ̎��24С�r�����ڵ��������ڵ��������������ı�����
�F��Mһ���u����PPMC@CM��ȱ��-�����S���������á��Y��������PPMC@CM�M�@���������[��������ȱ����B���D6A���������@������HIF-1���ı��_ˮƽ���D6B����ͨ�^WB����ELISA�z�y�Mһ���C����PPMC@CM�܉���Ч����CD39/CD73�ı��_��ADO���������D6C-E�����C�ϣ�PPMC@CMͨ�^���Ƽ�����ȱ���h�����@��������ȱ��-������̖�S�ļ���Ķ����ͼ��������յ�ˮƽ���D6F����

�D6.��A��ʹ��[Ru(dpp)3]Cl2̽ᘙz�y��ͬ̎����B16-F10�����е�O2�����������ߣ�20 ��m��ȱ���l���£�B16-F10��������ͬ����̎������B��HIF-1������C��CD39�ͣ�D��CD73���ױ��_��Western blot������������������E��ȱ���l���£���ͬ����̎����B16-F10������ADOˮƽ����F��PPMC@CM�Ŀ��[���C����
�о��F�ͨ�^����B16-F10�[��ģ�ͣ��u����PPMC@CM�ڻ��w�ȵ�MR�������ܡ��Y���@ʾ���oˎ��ɽM�[����λ��MR��̖���Ⱦ�Ѹ�����ߣ�����0.5С�r�_����ֵ����u˥�p������PPMC@CM�M����̖�����@������PPMC�M���D7A-B�����Mһ������PPMC@CM���w�ȵ�����ֲ��l�F��ע��0.5С�r��MnԪ�����[���M���е���e���_����ߣ��S����u�����x������D7C-D����

�D7.��A������ע��PPMC��PPMC@CM��ͬ�r�g�c�[���w��T1�ә�MR����D����B���[����λMR����ȶ�����������ͬ�r�g�cͨ�^����ע�䣨C��PPMC�ͣ�D��PPMC@CM��С����Ҫ�������[���е�MnԪ�غ�����
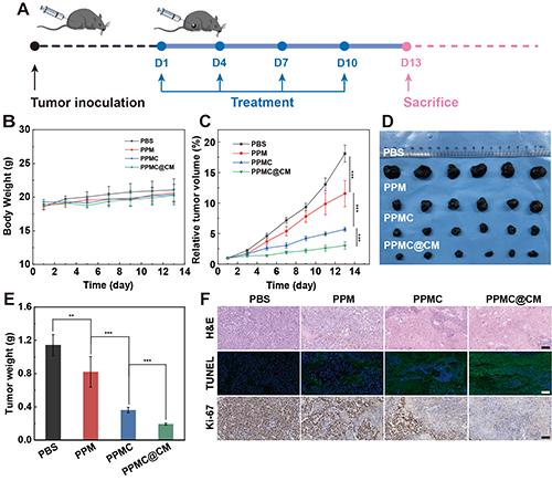
�о��F�ϵ�y�u����PPMC@CM��B16-F10����С��Ŀ��[����Ч���Y���@ʾ���ί����g���MС���w�؟o���@׃�������������Ͼ�δ���F�����@���ԣ��D8A-B����PPMC@CM�ί��M���F������Ŀ��[��Ч�������[���w�e���������@�����������M���D8C-E�����Mһ��ͨ�^�M������W������H&E��TUNEL��Ki67���C����PPMC@CM���@���T���[���M�������ͼ���������ͬ�r��Ч�����[��������ֳ���D8F����

�D8.��A��B16-F10С���[��ģ�ͽ��������[���ί�������ʾ��D���ί����gB16-F10����С��ģ�B���w���Լ���C���[�������w�e׃������D��ĩ�νoˎ���x�[���Č�����Ƭ�ͣ�E�����x�[���������yӋ����F����13��B16-F10�[���M����H&E��TUNEL��Ki-67Ⱦɫ�������ߣ�20 ��m��
����о��F�����̽����PPMC@CM�Ŀ��[�����ÙC�ơ����ߟɹ�Ⱦɫ�cELISA�z�y�Y���@ʾ��PPMC@CM�ί��M�[���M����PD-L1��HIF-1����CD39��CD73�ı��_ˮƽ���@�����{���D9A-E����ͬ�r���[����λ��CD4+��CD8+T�����Ľ����������@���ӣ��D9G-I����

�D9.��A��B16-F10�[����Ƭ��PD-L1��HIF-1����CD39��CD73�����ߟɹ�Ⱦɫ�������ߣ�20 ��m����ͬ�ί��MB16-F10�[���M������B��PD-L1����C��HIF-1������D��CD39����E��CD73�ڵı��_����������1��PBS��2��PPM��3��PPMC��4��PPMC@CM������F����ͬ�ί��MѪ����ADO�ĺ�������G����ͬ�ί��MB16-F10�[����Ƭ��CD4��CD8�����ߟɹ�Ⱦɫ�������ߣ�20 ��m����ͬ�ί��MB16-F10�[����Ƭ����H��CD4+ T��������I��CD8+ T������������������
PPMC@CM���@�����MƢ�K��CD4+��CD8+ T��������ֳ����D10A-E���������{����T������Tregs���ı��������@������Ѫ���д���������TNF-����IFN-����IL-6�ı��_ˮƽ���D10F-H����

�D10. ����ͬ̎�������С��Ƣ�K��A��CD4+/CD8+ T�����ͣ�B��Tregs�M����ʽ�����g��������C��CD4+����D��CD8+ T���������ͣ�E��Tregs������������������ͬ�MС���ί�13���Ѫ���У�F��TNF-������G��IFN-���ͣ�H��IL-6ˮƽ��
������֮���F���������PPMC@CM�{��ƽ�_ͨ�^ͬԴ�����������[����λ��Ч������ጷŵ�MnO2�ɮa�����⾏���[��ȱ����ͬ�r����GSH������Mn2+�錧����D�������Ķ��@������CDT��Ч�����F�[������MRI�����⣬CRISPR/Cas9ϵ�y��Ч�ó�PD-L1����ͬ�r�[��ȱ���ĸ������������������Ե�ȱ��-�������S���Mһ�����������ί�Ч���������Ŀ��[�����߷��������о���CRISPR/Cas9-PD-L1ϵ�y�cȱ��-�����S���Ʋ�����Y�ϣ����OӋ��ɫ�����\��һ�w���ķ����{��ƽ�_�ṩ����˼·��
�����о��ɹ�����A Biomimetic Nanoplatform Mediates Hypoxia-Adenosine Axis Disruption and PD-L1 Knockout for Enhanced MRI-Guided Chemodynamic-Immunotherapy�����}���ھ��l���ڇ��H�����ڿ� Acta Biomaterialia (DOI: 10.1016/j.actbio.2025.06.021 )���|�A��W�����c�t�W���̌WԺ������cʷ��ꖽ����鹲ͬͨӍ���ߣ��|�A��W�Tʿ�о����O�������һ���ߡ�ԓ�����õ��ˇ�����Ȼ�ƌW�����Ϻ��пƌW���gί�T���ȵ��Y����
����朽ӣ�https://doi.org/10.1016/j.actbio.2025.06.021
- �|�A��W�������о��T/ʷ��ꖽ��ڈFꠣ��~���s�Ӡ��p���ٚ������ﹲ�f�͵���/ˎ���{���[���p�ش��x���F���Ļ��W�����W/�����ί� 2025-02-08
- �|�A��Wʷ��ꖽ��ڈF� AFM�����غϳɟo�d�wȫ���ԵĽ��ٷӼ{���z�������[���Ļ���-���W�����W�ί�-�����ί� 2024-12-02
- �|�A��Wʷ���/������F� Acta Biomater.���������~�{�����z���ڴŹ�������������[������-���W�����W�ί�-�����ί� 2024-10-03
- �칤����x/���ƽ��F� ACS Nano�����¼{��ø���������[�����Ⱦ� �����Yֱ�c�������ί�ͻ�� 2026-02-20
- ɽ�|��W�������ڈFꠡ�Adv. Mater.������������������ˮ���z���� - ���F���Ի��[�������ί���ͻ�� 2025-10-09
- �㽭��W����Fꠡ�Cell���ӿ�����ˎʳͬԴ����-�S�ζ���ϵ�y�p�������ί������¼���������Ч 2025-08-26