�M�������������t�W���̵���Ҫǰ�ط��������P��ܛ������һֱ��һ���������ԭ������ܛ�ǽM��ȱ��Ѫ�ܺ�����Ȼ�����ޏ������O�����������T��M�������ֶ��У���Դ��늴̼��ѱ��C������Ч���M��N�M���������ޏͣ��������ޏ͡����ޏ��c�P��ܛ���ޏ͵ȡ������ԭ�������������̖�ڽM�������^���аl�]���P�I���á�Ȼ������Դ���������Ҫ���F���x�������̖�����ɷ�ƽ���x���γɵ�늈����x�����a����������@�c���ډ�늡�늴š�Ħ��늵�Ч���a�������̖���ڱ��|���
ᘌ��������𣬱����{����Դ��������Ժʿ&�����о��T�ϱ����ǻ�tԺ�����ٽ���&����������_�l��һ�N��ֲ��ķ������Cе�C�x�����ˮ���z��Machano-Iontronic Hydrogel, MI-hydrogel����ͨ�^��Դ�������x����̼�������ܛ���ޏ͡���MI-hydrogel�ܵ����s��������׃�r���ۺ���W�j�е��x���S�܄��l���w�ƣ�Ȼ�����x�ӵ��w�����ʴ��ڲ���Ķ��γ��x�ӷֲ��ݶȣ���K�a���x�ӘO��늈����@�NMI-hydrogel���|���x��늙C���c��Ȼܛ�����Ժ�����늙C�ƘO�����ơ��о�������MI-hydrogelֲ���P��ܛ�ǵ�ȱ�p��λ�����w��ӕr�ܵ�����׃�Σ�ͨ�^����x��늺͙Cе�̼��������Cе�����x��ͨ������ Piezo1���Ķ����M�ɼ���ܛ����ֻ�����K���Mܛ���ޏͣ������P�����ܡ�������Ҫ���ǣ�ԓ�о�߀�C���@Щ�fͬ�����܉����ֲܾ����x�h���������Ȱ��������x��������ѭ�h���Ķ���ܛ�������ṩ�����ʹ��x֧��������ܛ�������^�̡��@��о����Hͻ�@��MI-hydrogel���������ί��ֶεĝ�����߀�����˽M���������C�ƣ��������t�W�ṩ�˄��·�����
ԓ�о��������}����Mechano-Iontronic Hydrogels Generating Biomimetic Endogenous Bioelectricity for Promoting Cartilage Regeneration���l���ڇ��H피��W�g�ڿ�Advanced Materials����IF=27.4����Փ�Ĺ�ͬ��һ���ߞ���¡����ʿ��������ں���Ľ�IJ�ʿ��ͨӍ���ߞ����������������Ժʿ�������ٽ��ڡ��������о��T��ԓ��о��õ�������Ȼ�ƌW���𡢺���ʡ��Ȼ�ƌW���𡢿Ƽ������Ї��ƌWԺ���H�����Ŀ�������У�����I�ս��M��֧�֡�

�D1 MI-hydrogelͨ�^�Cе�C�x���Ч�����Mܛ������

�D2 ��Ȼܛ���cMI-hydrogel�еęCе�C�x����D��

�D3 MI -hydrogel�ډ��������´��M�����g���|�ɼ���ܛ����ֻ�

�D4����ϥ�P��ܛ��ȱ�pģ���У�MI-hydrogel�Y���\��ؓ���@�����Mܛ������

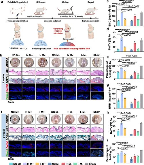
�D5 ���x�M�W��ʾMI-hydrogel��ܛ���ޏ��^����ͨ�^�Cе�C�x����������ܴ��x�h��

�D6 MI-hydrogelͨ�^�{���Ȱ��������x����ܛ������
ԓ���������ۈF��P�ڙCе-�x���Ч�����P�о��������Mչ֮һ��ԓ�F�ǰ�ڈ����һ�N���͵ľ��и����ݔ�����̓��衢���D��늺����ĉ���x��ˮ���z�l늙C��Nat. Commun. 2024��5, 1494�����о��˻���ˮ���z���ϵē����x��늘O���C�ƣ�������˄��o䛵ē����ϵ����Adv. Mater. 2024, 36, 2403830�����OӋ�˶��ݶ�ˮ���z�������Cе-�x����D����Nano Energy 2024, 110477����������ڈF�����۽��ڽM�������h����S���{�ص��о���ϵ�y�������������x�������{���ڽM�������е��D�����ã�Adv. Mater. 2024, 36, 2402738��Adv. Funct. Mater. 2023, 2309594��Stem Cells, 2019, 37(12): 1542-1555; Bioactive Materials, 2022, 18:492-506��International Journal of Oral Science, 2022, 14:54��Chemical Engineering Journal, 2024, 490:151892����
ԭ��朽ӣ�https://doi.org/10.1002/adma.202514604
- �|�A��W�������о��T/ʷ��ꖽ��ڈF� AFM�����������w���b��pH푑��͘�����Ӽ{�����z��������ͨ�^�ؾ��̶�N��������ί����ٰ� 2026-02-20
- �Ͼ���W����/����/Ѧ��F� Nat. Commun.�������ּ�picot�w�Sˮ���zͿ�ӌ��F����Ħ���c����ĥ�� 2026-02-09
- ��h��W���d�����ڈFꠡ�Small�����������g����푑�ˮ���z 2026-02-02
- �m�ݴ�W��褡������ Adv. Mater.���ЙC�����Ҝ���ˮ���z 2026-02-21
- �Ͼ����������E/Ҧ���ĈF� Nat. Commun.��������ͨ·���ؘ���ˮ���z��һ�w������·������-�C���� 2026-02-14
- �A�ƴ��_־�����ڈFꠡ�Nat. Commun.������ע�䌧�ˮ���z���F�o��������X���{�� 2026-02-10
- �㽭��W�w�h�_�F� AFM: �����ݶȽY��ˮ���z������ܛ���ޏ� 2025-10-15